Introduction
Understanding autism can feel like a journey filled with unique challenges and rewarding milestones. For many parents, a big part of this journey is helping their children develop self-help skills. These skills are so important for fostering independence and confidence in kids with autism.
As you navigate this complex landscape, you might find yourself wondering: how can you effectively teach these essential skills to your child? You’re not alone in this! Many parents share similar questions and experiences.
In this article, we’ll explore practical strategies and insights that can empower you to enhance your child's ability to manage daily activities. Together, we can help them embrace a more independent life. Let’s dive in!
Understand the Importance of Self-Help Skills in Autism
are so important for kids with autism, and they really shape how well they can handle on their own. Think about the basics: brushing teeth, getting dressed, and keeping clean. When kids master autism and , it not only boosts their but also builds their self-esteem and confidence.
Research shows that young people who develop strong self-care abilities are better at navigating social situations and , which leads to a happier life overall. For instance, kids who learn to take care of themselves often feel a sense of accomplishment that spills over into other areas, making them more confident in different settings.
By recognizing how crucial these skills are, parents can tailor their teaching to ensure their children have the right tools for a . Celebrating every little victory, no matter how small, keeps motivation high and encourages . This ultimately opens up more opportunities for and . Let’s explore this together!

Implement Practical Steps to Teach Self-Help Skills
Teaching autism and to children can feel like a big task, but it doesn’t have to be! Here are some friendly steps to guide you along the way:
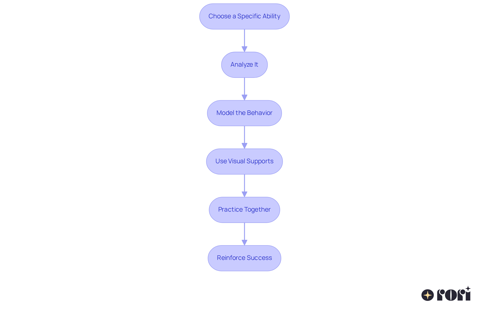
- Choose a : Start with one self-help skill, like brushing teeth or getting dressed. This keeps things clear and focused.
- Analyze It: Break the skill down into smaller, . For instance, when brushing teeth, you might think about wetting the toothbrush, adding toothpaste, brushing for two minutes, and rinsing.
- Model the Behavior: Show your child how to do the skill, explaining each step as you go. This helps them see and hear how it’s done, making it easier to understand.
- Use : Create a or checklist that lays out each step. Visual aids can really help kids grasp the sequence of actions, making it clearer for them.
- Practice Together: Join in on the activity with your child, offering guidance and support as needed. Doing it together builds confidence and helps them learn.
- Reinforce Success: ! Recognizing their efforts can motivate your child and make learning more enjoyable. Research shows that is key to effective learning.
By following these steps, you’re not just teaching skills; you’re helping your child with to gain independence and feel good about themselves. Let’s explore this together! We’re here to !

To help your child develop , here are some friendly tools and techniques you can try:
- : Think about using picture cards, charts, or even videos to give clear visual instructions. Research shows that can really boost understanding and engagement for kids with autism and , making those tricky tasks a bit easier. Plus, they can help reduce anxiety and improve communication, leading to better .
- : Break down complex tasks into smaller, manageable steps. This way, your child can focus on mastering one part at a time, which builds their independence and confidence. is super important for teaching skills effectively and aligns perfectly with the personalized planning needed for behavioral programs.
- Social Stories: that highlight the importance of self-help skills and how to use them. These narratives help kids grasp the context and purpose behind what they’re learning, fostering and understanding. Dr. Temple Grandin once said, 'Different, not less,' reminding us to celebrate the unique strengths of our children with autism.
- : Try to weave self-help techniques into your daily routines. Consistency is key! It helps kids internalize these skills, making them part of their everyday life and easing any anxiety around transitions. Visual supports can clarify routines and reinforce rules, making behavior management smoother.
- : Don’t forget to celebrate your child’s successes! Using rewards and praise when they complete a task not only motivates them to keep practicing but also boosts their self-efficacy. Studies show that is effective in ABA therapy, helping to increase independence and reduce challenging behaviors.
By embracing these strategies, you can create a that enhances your child’s ability to learn and master essential independence skills, especially in the context of autism and self-help skills. Plus, when you equip yourself with ABA principles and strategies through education, you’re setting the stage for better behavioral outcomes and informed decision-making. We’re here to !

Overcome Challenges in Teaching Self-Help Skills
Teaching young individuals with autism and to be self-sufficient can come with its own set of challenges. But don’t worry! Here are some friendly strategies to help you navigate these common hurdles:
- : It’s not uncommon for kids to resist learning new skills. To make this transition smoother, try introducing new tasks gradually. You can even sprinkle in some fun elements like games or songs to keep things engaging!
- : Sometimes, skills learned in one place don’t easily transfer to another. To help with this, practice those skills in different environments—like at home and at school—so your child can apply what they’ve learned in various settings.
- : Feeling overwhelmed can really get in the way of learning. Break tasks down into smaller, manageable steps and offer . And if your child starts to feel stressed, don’t hesitate to allow for breaks to help them regain their composure.
- : Mastery takes practice! Try to create a regular schedule for practicing , weaving them into everyday tasks. This way, they become a natural part of your child’s routine.
- : If your child seems uninterested, try linking the skills to their personal interests or involving their peers to boost engagement. Celebrate every little success to help build their confidence and motivation!
By using these strategies, you can effectively support your child with autism and self-help skills in and . Let’s explore this journey together! We’re here to !

Conclusion
Mastering self-help skills is truly a transformative journey for children with autism, opening doors to greater independence and self-confidence. By focusing on these essential abilities, parents can really boost their children's ability to navigate daily activities and social interactions. Developing self-care skills not only nurtures autonomy but also fosters a sense of accomplishment that resonates in many areas of life.
In this guide, we’ve laid out practical steps and effective strategies to help parents teach self-help skills. Think about breaking tasks into manageable steps or using visual aids and positive reinforcement—these methods create a supportive learning environment. Plus, by addressing common challenges like resistance to change and difficulty with generalization, we can help children adapt and thrive in different settings.
Ultimately, teaching self-help skills to children with autism is about more than just sharing knowledge; it’s about empowering them to embrace their unique strengths and capabilities. By investing time and effort into this crucial aspect of development, parents can help their children unlock a future filled with independence, confidence, and meaningful connections. So, let’s take these steps today for a brighter tomorrow, fostering a more inclusive and supportive community for everyone. We’re here to help you every step of the way!
Frequently Asked Questions
Why are self-help skills important for kids with autism?
Self-help skills are crucial for kids with autism as they significantly shape their ability to handle daily activities independently, boosting their self-esteem and confidence.
What are some examples of self-care skills for children with autism?
Examples of self-care skills include brushing teeth, getting dressed, and maintaining personal hygiene.
How do strong self-care abilities affect social interactions for young people with autism?
Young people who develop strong self-care abilities tend to navigate social situations better and make friends more easily, leading to a happier life overall.
What impact does mastering self-help skills have on a child's confidence?
Mastering self-help skills gives children a sense of accomplishment that enhances their confidence in various settings.
How can parents support their children in developing self-help skills?
Parents can tailor their teaching to ensure their children have the right tools for success, celebrating every little victory to maintain motivation and encourage ongoing progress.
What are the long-term benefits of teaching self-help skills to children with autism?
Teaching self-help skills opens up more opportunities for independence and community involvement, contributing to a successful and independent future.
List of Sources
- Understand the Importance of Self-Help Skills in Autism
- 107 Favorite Quotes About Autism and Aspergers (https://the-art-of-autism.com/favorite-quotes-about-autism-and-aspergers)
- Self-Help Skills for Kids & Teens With Autism - Motivated Learners (https://motivatedlearners.org/self-help-skills-for-kids-teens-with-autism)
- Developing Self-Help Skills in Autism | Advanced Autism Services (https://advancedautism.com/post/developing-self-help-skills-in-autism)
- rori.care (https://rori.care/post/10-positive-proud-autism-quotes-to-inspire-and-empower-parents)
- Implement Practical Steps to Teach Self-Help Skills
- Success Rate of Early Intervention for Autism | Connect n Care (https://connectncareaba.com/blog/early-intervention-autism-success-rate-statistics)
- 20 Inspiring Quotes About Autism Every Parent Must Read Today (https://circlecareservices.com/20-quotes-about-autism-and-parenting)
- Inspiring Autism Quotes for Understanding and Acceptance - Kids First (https://kidsfirstservices.com/first-insights/autism-quotes)
- supportivecareaba.com (https://supportivecareaba.com/statistics/autism-therapy-statistics)
- Utilize Effective Tools and Techniques for Skill Development
- heartwisesupport.org (https://heartwisesupport.org/post/using-aba-to-improve-self-help-skills)
- 20 Inspiring Quotes About Autism Every Parent Must Read Today (https://circlecareservices.com/20-quotes-about-autism-and-parenting)
- The Role of Visual Supports in Enhancing Learning for Autism | Advanced Autism Services (https://advancedautism.com/post/the-role-of-visual-supports-in-enhancing-learning-for-autism)
- Inspiring and Insightful Autism Quotes | Advanced Autism Services (https://advancedautism.com/post/autism-quotes)
- Overcome Challenges in Teaching Self-Help Skills
- How to Address Resistance to Change Through ABA Techniques (https://goldenstepsaba.com/resources/how-to-address-resistance-to-change-through-aba-techniques)
- The Numbers Don't Lie: Revealing Autism Therapy Statistics | Above and Beyond Therapy (https://abtaba.com/blog/autism-therapy-statistics)
- 20 Inspiring Quotes About Autism Every Parent Must Read Today (https://circlecareservices.com/20-quotes-about-autism-and-parenting)
- rori.care (https://rori.care/post/10-positive-proud-autism-quotes-to-inspire-and-empower-parents)