Autism Spectrum Disorder (ASD) poses unique challenges for children, particularly in the areas of communication, social interaction, and repetitive behaviors. In this case study, we explore the effectiveness of Applied Behavior Analysis (ABA) interventions in addressing these challenges. A dedicated team of ABA therapists designed a tailored intervention plan for Sarah, a 5-year-old with ASD.
By utilizing evidence-based methods such as positive reinforcement, visual aids, and structured teaching, the team aimed to improve Sarah's communication and social abilities. This article highlights the importance of personalized ABA therapy, emphasizing the need for comprehensive assessment, strategic planning, and continuous monitoring. It also underlines the significance of providing fair and supported opportunities for children with disabilities to participate in all aspects of life.
With the increasing understanding of autism and the diverse nature of its presentations, it is essential to adopt effective and respectful ABA practices.
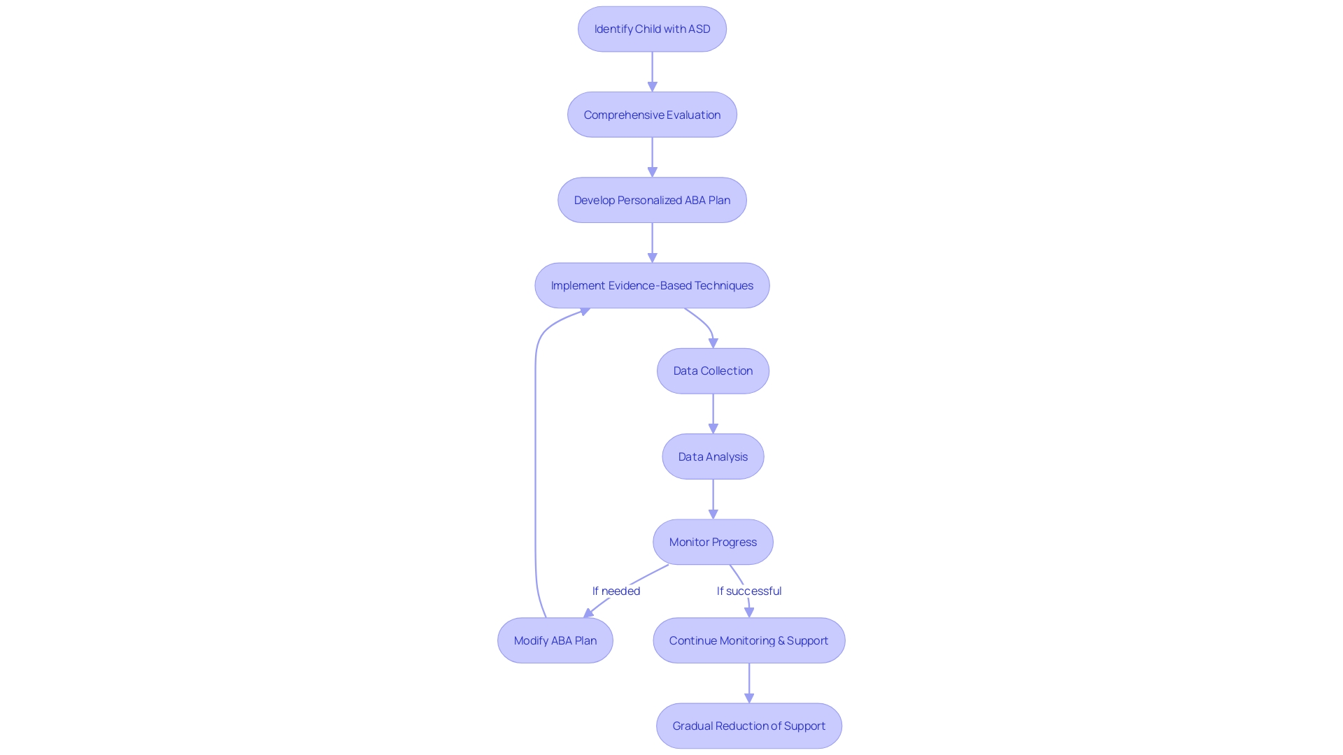
A 5-year-old with Autism Spectrum Disorder, faced challenges in communication and social interaction, along with repetitive behaviors. To tackle these concerns, a customized Applied Behavior Analysis (ABA) plan was initiated by a dedicated group of ABA therapists. After a comprehensive evaluation of her strengths and challenges, a personalized intervention plan was developed, involving both the family and other professionals in her life.
The ABA group employed evidence-based techniques like positive reinforcement, visual tools, and structured instruction to improve her interpersonal and language skills. The progress of a certain individual was meticulously tracked, with the team gathering data, analyzing the performance, and refining the intervention as needed. The outcome was a noteworthy advancement in her communication skills, illustrated by her use of words and gestures to express her needs and desires. Similarly, Sarah's ability to interact with her peers improved, as seen in her participation in shared activities and taking turns.
This case study underscores the impact of in meeting the unique requirements of children with ASD, stressing the significance of a comprehensive assessment, strategic planning, and continuous monitoring. It also aligns with the broader perspective that every child, including those with disabilities, should have fair and supported opportunities for participation in all life domains—a sentiment echoed by Dr. David (Dan) R. Offord, advocating for a balanced 'race' for mental health and societal equity. Moreover, the evolving understanding of autism, as highlighted by Dr. Jan Blacher, and the need for diverse intervention approaches, considering the rise in diagnosed cases and the heterogeneity of autism presentations, are crucial in shaping effective and respectful ABA practices.

In conclusion, this case study highlights the effectiveness of personalized Applied Behavior Analysis (ABA) interventions in addressing the unique challenges faced by children with Autism Spectrum Disorder (ASD). By utilizing evidence-based methods such as positive reinforcement, visual aids, and structured teaching, Sarah, a 5-year-old with ASD, showed significant improvements in her communication and social abilities.
The success of the intervention was attributed to a comprehensive assessment, strategic planning, and continuous monitoring by a dedicated team of ABA therapists. They crafted an individualized intervention plan that engaged both Sarah's family and other professionals in her life, ensuring a collaborative and holistic approach to her development.
The case study emphasizes the importance of providing fair and supported opportunities for children with disabilities to participate in all aspects of life. It aligns with the broader perspective that mental health and societal equity should be pursued hand in hand, advocating for equal opportunities for all children.
Furthermore, the evolving understanding of autism and the diverse nature of its presentations call for diverse intervention approaches. With the rise in diagnosed cases and the heterogeneity of autism, it is crucial to adopt effective and respectful ABA practices that cater to the unique needs of each individual.
Overall, this case study underscores the significance of personalized ABA therapy in addressing the challenges faced by children with ASD. It provides valuable insights and empowers parents with expert advice, emphasizing the importance of comprehensive assessment, strategic planning, and continuous monitoring to promote the development and well-being of children with autism.
What is Autism Spectrum Disorder (ASD)?
ASD is a developmental disorder characterized by challenges in communication, social interaction, and the presence of repetitive behaviors.
What is Applied Behavior Analysis (ABA)?
ABA is a therapeutic approach that uses evidence-based techniques to improve specific skills in individuals with developmental disorders, including communication and social skills.
What does an ABA intervention plan involve?
An ABA intervention plan is customized based on a comprehensive evaluation of a child's strengths and challenges. It includes collaboration among ABA therapists, family members, and other professionals involved in the child's life.
What techniques are used in ABA therapy?
Techniques include positive reinforcement, visual tools, and structured instruction aimed at enhancing interpersonal and language skills.
How is progress tracked in ABA therapy?
Progress is meticulously monitored through data collection and analysis of the child’s performance. The intervention plan is refined as needed based on this data.
What outcomes were observed in the case study of the 5-year-old child?
The child showed notable improvements in communication, using words and gestures to express needs, and enhanced social interactions, such as participating in shared activities and taking turns with peers.
Why is personalized ABA therapy important?
Personalized ABA therapy addresses the unique needs of children with ASD, emphasizing the importance of tailored assessments, strategic planning, and ongoing monitoring for effective outcomes.
What broader perspectives relate to ABA therapy for children with disabilities?
There is a growing belief that every child, including those with disabilities, deserves equitable opportunities for participation across all life domains. This perspective highlights the need for mental health and societal equity.
Why is a diverse approach to intervention necessary for autism?
Given the increasing number of diagnosed cases and the varied presentations of autism, a diverse range of intervention approaches is essential for developing effective and respectful ABA practices.
Who are some experts mentioned in the context of ABA and autism?
Dr. David (Dan) R. Offord advocates for mental health and societal equity, while Dr. Jan Blacher emphasizes the importance of evolving understandings of autism and the necessity for varied intervention methods.