Discrete Trial Training (DTT) in Applied Behavior Analysis (ABA) is a structured teaching method that breaks down skills into manageable parts. It uses repetition and reinforcement to enhance learning, especially for children with autism.
Many parents face challenges when it comes to helping their children learn new skills. DTT effectively promotes skill acquisition, independence, and social interaction. Research shows significant improvements in behavior and learning outcomes for participants, which is encouraging!
Imagine seeing your child gain confidence as they master new skills. That’s what DTT aims to achieve! It’s all about creating a supportive environment where learning can thrive.
If you’re looking for ways to support your child’s development, exploring DTT might be a great step. We’re here to help you every step of the way! Let’s explore this together!
Understanding how children with autism learn can feel like a winding road, right? But there’s one method that really shines for its effectiveness: Discrete Trial Training (DTT). This structured approach, rooted in Applied Behavior Analysis (ABA), breaks down skills into bite-sized steps. It offers clear guidance and positive reinforcement, which can truly enhance a child's learning experience.
As caregivers and educators dive into DTT, it’s natural to wonder about its adaptability. What about the challenges of generalizing these skills beyond the classroom? How can we use DTT not just to teach skills, but also to nurture independence and social interaction in different settings? Let’s explore this together!
The discrete trial training ABA definition refers to a fantastic teaching method within Applied Behavior Analysis (ABA) that breaks down skills into small, manageable pieces. Each piece is taught through a series of trials that exemplify the discrete trial training ABA definition, where a specific action is prompted, followed by the learner's response and some positive reinforcement. This organized approach is especially helpful for individuals with autism, as it provides clear guidance and prompt feedback—two things that are super important for successful learning. Discrete trial training ABA definition emphasizes repetition and reinforcement, making it a powerful tool for learning and changing behaviors.
As we look ahead to 2025, DTT, which aligns with the discrete trial training ABA definition, continues to shine in autism therapy, with many studies showcasing its effectiveness. Research shows that a significant number of children with autism benefit from the discrete trial training ABA definition, as it enhances their ability to learn new skills and improve their behavior. Behavior analysts emphasize that the discrete trial training ABA definition not only helps kids master skills but also promotes independence and social interaction among autistic youth. The structured nature of discrete trial training ABA definition allows for the transfer of learned skills across different settings, reinforcing its importance in comprehensive autism care.
At Rori Care, we’re all about personalized planning. We make sure that each behavioral plan is tailored to meet your child's unique needs and goals. We set clear, measurable objectives for behavior change and skill development, providing a transparent way to track progress. Our evidence-based strategies are rooted in the latest research, ensuring we use the most effective methods for behavior change. We believe in ongoing evaluation and adjustment of the treatment plan, as we keep a close eye on your child's progress and how they respond to interventions, making tweaks as needed to get the best outcomes. Plus, caregiver involvement is key to understanding the discrete trial training ABA definition process—your active participation really boosts the effectiveness of the interventions and helps with generalization.
As Tami Peterson wisely notes, "Behavioral interventions based on applied behavior analysis (ABA) form current evidence-based practices in treating autism spectrum disorder (ASD)." Dawit Negassa adds that "the approach should be integrated with other strategies to allow youngsters to begin utilizing their abilities and demonstrate these abilities in various environments."
Let’s explore this together! We’re here to help you every step of the way!

The discrete trial training ABA definition is rooted in behaviorism, particularly the impactful ideas of B.F. Skinner, who highlighted the importance of reinforcement in learning. This method, which is defined as discrete trial training ABA definition, plays a vital role in Applied Behavior Analysis (ABA), helping teach essential skills for daily life and social interactions. The structured approach of DTT, as outlined in the discrete trial training ABA definition, is particularly helpful for individuals with autism, who often find traditional educational methods challenging. By setting clear expectations and providing consistent reinforcement, the discrete trial training ABA definition fosters a nurturing environment for growth.
Did you know that research shows 47% of participants in Lovaas's study achieved fantastic results through DTT? That really speaks to its effectiveness in real-life situations! Plus, the way DTT breaks tasks into smaller, manageable steps aligns perfectly with Skinner's principles, boosting learning outcomes and fostering independence. As a key part of effective autism therapy, the discrete trial training ABA definition not only helps kids gain new skills but also supports them in thriving socially.
Now, let’s talk about how empowering caregivers with ABA principles can make DTT even more effective. When caregivers understand these methods, they can provide better support at home, complementing professional help and ensuring consistency in their child’s learning. This active involvement leads to informed decision-making and better behavioral outcomes, which is a win for everyone involved!
During DTT, kids might show five different responses:
This variety helps therapists tailor their approaches to meet each child’s unique needs. As Skinner wisely said, "Behavior is a function of its consequences," reminding us just how crucial reinforcement is in shaping behavior.
At Rori Care, we’re all about promoting neurodiversity and helping young people succeed through meaningful caregiver education and engagement. Let’s explore this together! We’re here to help you every step of the way!

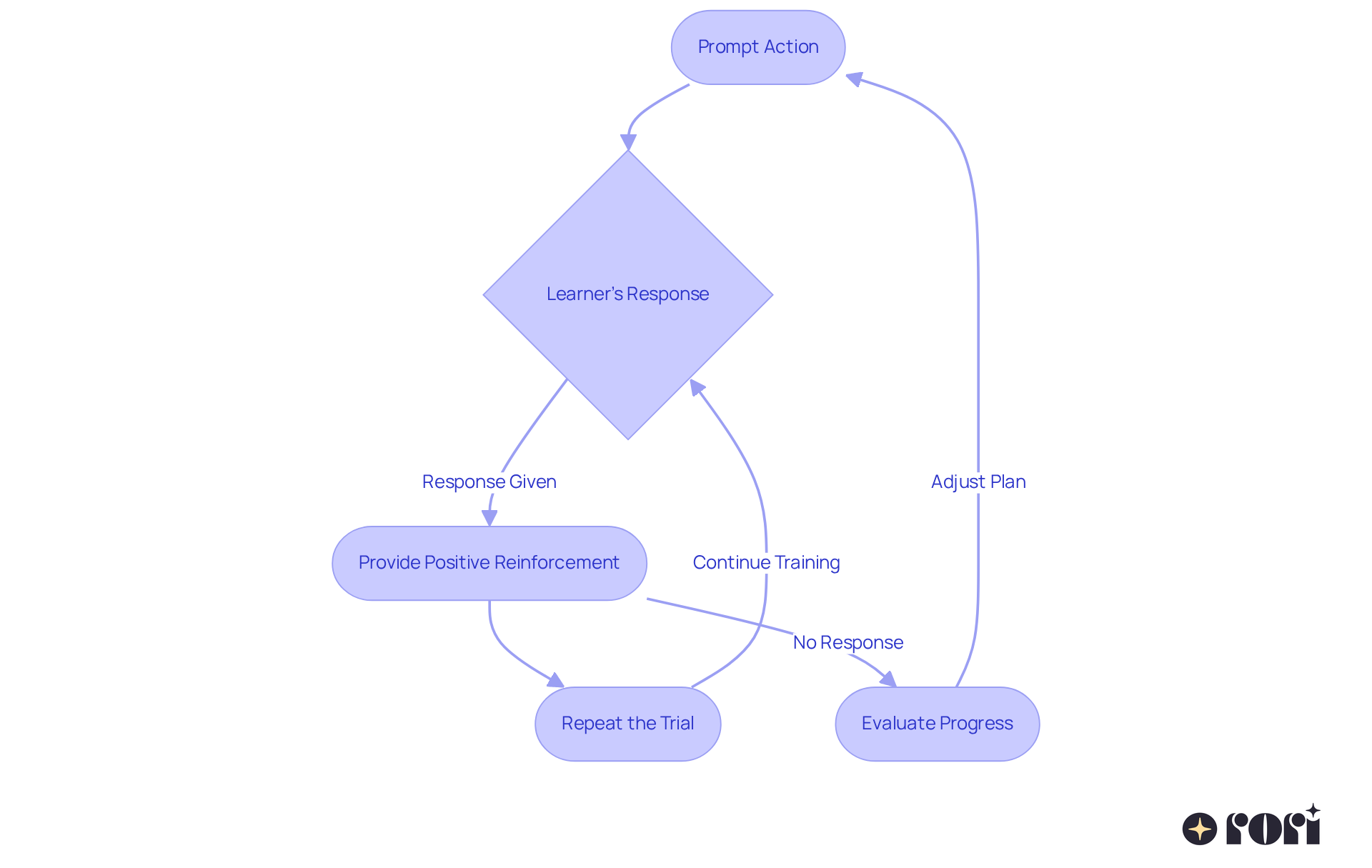
The discrete trial training ABA definition describes a systematic method within Applied Behavior Analysis (ABA) that is essential for assisting individuals with autism in learning. It all starts with the Antecedent, which is simply the instruction or prompt given to the young learner, clearly showing what’s expected. Next comes the Behavior, which is how the child responds to that prompt—whether they get it right or not. Finally, we have the Consequence, where we provide reinforcement for correct answers or gentle feedback for incorrect ones, helping the child grasp what’s needed.
Each trial is repeated several times to really strengthen learning and ensure the child becomes proficient in the task. This organized approach, aligned with the discrete trial training ABA definition, not only helps in skill development but also allows for thorough data collection on how the child is doing. Parents and clinicians can easily track progress, making it simple to adjust teaching methods based on what the child needs.
For example, during a DTT session, a therapist might say, 'Point to the blue square.' If the child points to the right square, they get praise or a small reward, which reinforces that positive behavior. If they miss it, the therapist gently corrects them and might prompt them again, ensuring they understand the task. This cycle of prompting, responding, and reinforcing is repeated, creating a nurturing environment where kids can thrive and learn essential skills.
Let’s explore this together! It’s all about making learning fun and effective!

The discrete trial training ABA definition illustrates the fantastic benefits that this method offers for kids with autism, especially in terms of learning and improving behavior. By breaking down complex tasks into bite-sized steps, the discrete trial training ABA definition helps make learning feel more manageable and less daunting. This structured approach, based on the discrete trial training ABA definition, helps kids master specific skills while boosting their communication and social interactions.
Research shows that kids involved in discrete trial training ABA definition often experience significant improvements in their behavior and learning outcomes. For example, think about a young child who finds it tough to start conversations. Through repeated, guided practice in a supportive setting, they can learn to greet their peers effectively. How amazing is that? Plus, the discrete trial training ABA definition encourages independence and builds self-confidence as kids learn to acquire and generalize new skills.
The ongoing support and practice that come with the discrete trial training ABA definition lay a solid foundation for everyday living skills, helping kids navigate social situations with more confidence and ease. And let’s not forget about caregiver training! It plays a crucial role in this journey, equipping caregivers with the knowledge and skills they need to support their child’s learning effectively. By understanding the discrete trial training ABA definition along with other ABA principles and strategies, caregivers can make informed choices that directly influence their child’s skills and behavioral growth, leading to better outcomes.
However, it’s important to note that one challenge related to the discrete trial training ABA definition is the difficulty some kids have in generalizing their new skills to different environments. But don’t worry! Incorporating mands—those requests for things they want—can help reduce frustration and promote social growth, making DTT even more effective in enhancing communication skills.
Let’s explore this together! We’re here to help you every step of the way!

As we wrap up, it’s clear that Discrete Trial Training (DTT) is a game-changer in the world of Applied Behavior Analysis (ABA), especially for our kids with autism. By breaking learning down into bite-sized trials, DTT creates a nurturing space where children can really shine, thanks to structured guidance and consistent reinforcement. This isn’t just about picking up new skills; it’s about helping our little ones feel more confident in social situations too.
Throughout this journey, we’ve seen how DTT’s systematic approach—prompting, responding, and reinforcing—makes a real difference. It’s heartening to know that this method not only boosts learning outcomes but also encourages independence. And let’s not forget the crucial role we, as caregivers, play in this process. With solid evidence showing significant improvements in behavior and skill mastery, DTT truly stands out as a cornerstone of effective autism therapy.
But the impact of DTT goes beyond just individual learning. It highlights how tailored interventions and our involvement as caregivers are key to making meaningful progress. By embracing DTT principles, we can create supportive environments that nurture our child’s growth and help them generalize skills in different settings. Engaging with DTT doesn’t just change the learning experience for our kids; it fosters a collaborative approach that benefits everyone involved.
So, let’s explore this together! If you’re curious about how DTT can work for your family, don’t hesitate to reach out for resources or support. We’re here to help you every step of the way!
What is Discrete Trial Training (DTT) in Applied Behavior Analysis (ABA)?
Discrete Trial Training (DTT) is a teaching method within ABA that breaks down skills into small, manageable pieces, taught through a series of trials involving a specific action, the learner's response, and positive reinforcement.
How does DTT benefit individuals with autism?
DTT provides clear guidance and prompt feedback, which are crucial for successful learning. It emphasizes repetition and reinforcement, helping individuals with autism learn new skills, improve their behavior, promote independence, and enhance social interaction.
What does research say about the effectiveness of DTT?
Research shows that a significant number of children with autism benefit from DTT, as it enhances their ability to learn new skills and improve behavior, reinforcing its importance in comprehensive autism care.
How does Rori Care implement DTT in their programs?
Rori Care tailors each behavioral plan to meet the unique needs and goals of the child, setting clear, measurable objectives for behavior change and skill development. They use evidence-based strategies and continuously evaluate and adjust the treatment plan based on the child's progress.
Why is caregiver involvement important in DTT?
Caregiver involvement is key to understanding the DTT process and significantly boosts the effectiveness of the interventions, aiding in the generalization of learned skills across different settings.
What do experts say about the integration of DTT with other strategies?
Experts emphasize that behavioral interventions based on ABA should be integrated with other strategies to help children utilize their abilities and demonstrate those abilities in various environments.