This article dives into the world of Differential Reinforcement of Incompatible Actions (DRI) in Applied Behavior Analysis (ABA). It’s a fantastic method for reducing those pesky undesired behaviors while helping children, especially those with autism, develop positive skills. 🌟
To really make DRI work, it’s all about consistent reinforcement of those incompatible actions. Plus, having active parental involvement is key! When parents understand the principles of ABA, it leads to better behavioral outcomes and social skills development.
Let’s explore this together! With the right support and resources, you can make a real difference in your child’s life. We’re here to help you every step of the way!
Understanding the intricacies of Differential Reinforcement of Incompatible Actions (DRI) can truly be a game changer for parents navigating the ups and downs of behavior management in children with autism. This powerful technique not only helps reduce those challenging behaviors but also nurtures essential skills that can enhance social interactions. Yet, implementing DRI effectively can come with its own set of hurdles—how can parents make sure they’re applying this method consistently and effectively?
Let’s explore the principles of DRI together! Doing so can unlock strategies that empower caregivers, leading to better outcomes for their children and a more harmonious family dynamic. We’re here to help you every step of the way!
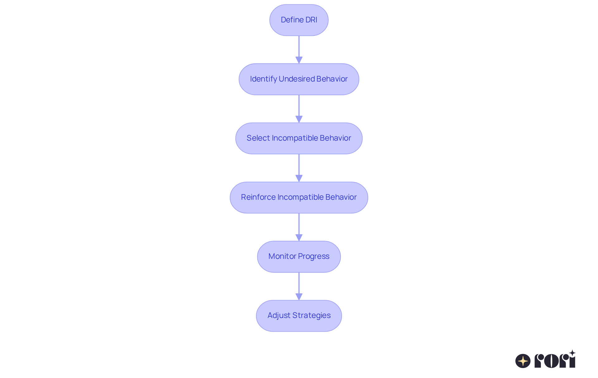
The dri aba meaning refers to Differential Reinforcement of Incompatible Actions (DRI), which is a vital technique in Applied Behavior Analysis (ABA) that focuses on reinforcing actions that simply can’t happen at the same time as undesired behaviors. For example, if a child has a habit of hitting others, a therapist might encourage them to rest their hands in their lap instead. By rewarding this incompatible action, we can effectively reduce the undesired behavior. The meaning of DRI aba is fantastic because it not only helps decrease those challenging actions but also promotes the development of positive skills, making it an essential tool in autism treatment.
Research shows that DRI can lead to remarkable improvements in behavior. Take, for instance, a study with a 10-year-old boy who had severe autism. Through DRI, he was able to reduce his finger flapping significantly while picking up new, incompatible activities like scribbling with crayons. This really highlights how DRI can be a game-changer for managing difficult behaviors in children with autism.
But wait, there’s more! DRI also plays a crucial role in enhancing communication and social skills. By reinforcing actions that foster positive interactions, DRI helps children navigate social situations more smoothly. For instance, a preschool teacher using DRI noticed a big change in her classroom by encouraging students to speak softly instead of loudly. This shows just how practical and effective this technique can be in educational settings.
Now, let’s talk about the importance of qualified behavior analysts in this process. These professionals design individualized plans that are tailored to each child’s unique needs. They create strategies with measurable goals and evidence-based approaches, ensuring that interventions are responsive and effective. Plus, educating caregivers on ABA principles is key! When parents understand these strategies, they can provide the right support at home, leading to better behavioral outcomes and happier family dynamics.
Recent studies further affirm the effectiveness of DRI in ABA therapy, especially in reducing self-harming behaviors among youth, highlighting the dri aba meaning in this context. In one cohort study, 32% of children exhibited self-harming actions, and DRI techniques showed great promise in tackling these issues. The frequency of such actions was reported as monthly or weekly, highlighting the need for consistent intervention strategies.
In summary, the DRI ABA meaning is a powerful method in ABA therapy that not only helps decrease unwanted behaviors but also encourages the development of functional skills. Implementing it effectively requires careful observation, patience, and a deep understanding of the specific behaviors that need adjustment. This way, individuals with autism can truly thrive in their everyday lives. Let’s explore this together and see how we can make a positive impact!

The concept of Differential Reinforcement of Incompatible actions (DRI) is essential for understanding behavior, often referred to as dri aba meaning, and it has been recognized since the early 20th century! Over the years, many studies have shown how effective DRI can be in reducing unwanted behaviors, especially for kids with autism. For instance, when the alternative action is connected to the behavior we want to change, DRI can lead to some pretty impressive improvements.
In fact, research suggests that with consistent use, you might start to see noticeable changes in just 2-3 weeks. As the world of Applied Behavior Analysis (ABA) grows, the dri aba meaning remains a crucial technique. It’s even been enhanced with cool tech like AI-driven progress report automation! This innovation not only saves caregivers about 50% more time for child treatment but also provides them with valuable insights and strategies to support their children's behavioral goals.
Recent studies back up the idea that DRI does more than just reduce challenging behaviors; it also helps develop socially acceptable alternatives. This makes it a truly invaluable tool in autism therapy. So, if you’re looking for ways to support your child, let’s explore this together! We’re here to help you every step of the way!

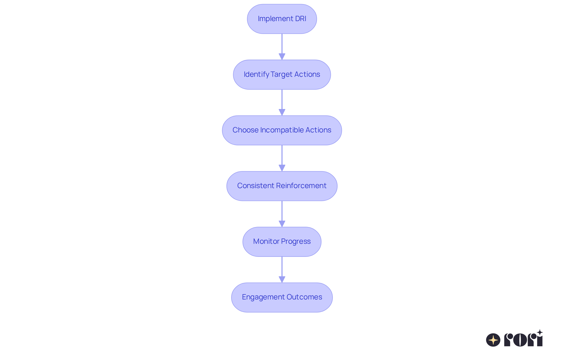
To implement DRI effectively, parents can adopt several practical strategies. First, let’s identify target actions: Clearly define the behaviors you want to reduce, like shouting or hitting. Next, it’s important to choose an incompatible action. This means selecting a behavior that can’t happen at the same time as the undesired action. For example, if your little one tends to shout, you can reinforce them for using a quiet voice or raising their hand instead.
Now, let’s talk about consistent reinforcement. Offer prompt and steady reinforcement when your child engages in those incompatible actions. This could be verbal praise, tokens, or small rewards—whatever feels right for your family! It’s also vital to monitor progress. Keep track of your child’s actions to see how well the DRI strategy is working and make adjustments as needed.
Research shows that DRI can significantly improve reading outcomes, especially for struggling readers and English Language Learners (ELLs). It fosters engagement and personalized learning experiences. Did you know that 90% of kids show considerable improvement when suggested hours are fully applied with active support from their guardians? By actively participating in these steps, you can create a structured environment that encourages positive change.
Additionally, when caregivers are involved and informed about ABA principles, they can better support their children’s development. This knowledge helps you make informed choices and contributes to better behavioral outcomes. So, let’s explore this together! We’re here to help you every step of the way!

Differential Reinforcement of Incompatible actions (DRI) illustrates the dri aba meaning by offering numerous benefits, including:
By focusing on encouraging positive behaviors rather than just punishing negative ones, the concept of dri aba meaning promotes a proactive approach to behavior management. This method not only inspires young people to engage in more appropriate actions but also helps caregivers and therapists create a nurturing environment for growth.
However, implementing DRI can come with its own set of challenges. Consistency is key; if not applied consistently, it might unintentionally reinforce unwanted behaviors. Identifying suitable incompatible behaviors can also be tricky. For instance, a child may need to learn to clasp their hands instead of hitting when they're upset. Research shows that when families fully engage in the recommended DRI hours with active parental involvement, about 90% of children show significant progress. This really highlights how important parental participation is in curbing aggressive behaviors.
To make DRI even more effective, it is crucial for caregivers to understand the dri aba meaning. By equipping those who support children with a solid understanding of ABA principles and strategies, they can make informed choices that positively impact their child's development. This knowledge not only enhances behavioral outcomes but also boosts caregivers' confidence and eases their stress. When caregivers are well-informed, it leads to better professional interventions, improved support at home, and greater consistency in behavior management.
Parents might encounter additional hurdles, like needing training and support to implement DRI strategies effectively. Case studies reveal that successful DRI application often requires thoughtful planning and ongoing monitoring to tailor interventions to each child's unique needs. For example, families that actively engage in parenting education report better outcomes in their children's behavior and overall family dynamics. Plus, it’s essential to consider ethical factors, ensuring that the chosen incompatible actions prioritize the child's safety and well-being. By recognizing these challenges and embracing caregiver education, families can feel more prepared for the journey of behavior modification, leading to more successful outcomes in their child's development. Let’s explore this together!

Understanding Differential Reinforcement of Incompatible Actions (DRI) is so important for parents who are looking for effective strategies in Applied Behavior Analysis (ABA). This technique not only tackles challenging behaviors but also helps develop positive skills, making it an invaluable resource in supporting children with autism. By focusing on reinforcing actions that simply can't coexist with undesired behaviors, DRI empowers both children and caregivers to create a more harmonious environment.
Throughout this article, we've shared key insights about how to practically implement DRI. We've talked about:
The evidence supporting DRI's effectiveness in enhancing social skills and reducing unwanted behaviors, along with the critical role of qualified behavior analysts, highlights its significance in behavior modification. Plus, when parents and caregivers understand and apply these strategies, it leads to better outcomes for children.
Ultimately, embracing the principles of DRI offers a proactive approach to behavior management that can truly transform the lives of children and their families. As parents explore these techniques, we encourage you to stay engaged, seek support, and continuously educate yourselves on ABA principles. By doing this, you not only enhance your child's development but also contribute to a more positive and nurturing family dynamic. Remember, the journey of behavior modification is a collaborative effort, and with the right tools and knowledge, lasting change is absolutely possible. Let’s explore this together!
What does DRI stand for in the context of Applied Behavior Analysis (ABA)?
DRI stands for Differential Reinforcement of Incompatible Actions, a technique in ABA that reinforces actions that cannot occur simultaneously with undesired behaviors.
How does DRI work to reduce undesired behaviors?
DRI works by encouraging individuals to engage in behaviors that are incompatible with their undesired actions. For example, if a child tends to hit others, they might be encouraged to rest their hands in their lap instead, and this incompatible action is rewarded.
What are the benefits of using DRI in autism treatment?
DRI helps decrease challenging behaviors while promoting the development of positive skills, making it an essential tool in autism treatment. It can lead to significant improvements in behavior and support the development of communication and social skills.
Can you provide an example of DRI in action?
A study involving a 10-year-old boy with severe autism showed that DRI helped him significantly reduce finger flapping by engaging in incompatible activities, such as scribbling with crayons.
How does DRI enhance communication and social skills?
By reinforcing actions that encourage positive interactions, DRI helps children navigate social situations more effectively. For instance, a preschool teacher could use DRI to encourage students to speak softly instead of loudly.
Why is the role of qualified behavior analysts important in DRI?
Qualified behavior analysts design individualized plans tailored to each child's unique needs, creating strategies with measurable goals and evidence-based approaches to ensure effective interventions.
How can caregivers support the implementation of DRI at home?
Educating caregivers on ABA principles is crucial. When parents understand these strategies, they can provide appropriate support at home, leading to better behavioral outcomes and improved family dynamics.
What recent studies highlight the effectiveness of DRI in reducing self-harming behaviors?
Recent studies have shown that DRI techniques are effective in addressing self-harming behaviors among youth. One study reported that 32% of children exhibited self-harming actions, and DRI techniques showed promise in reducing these behaviors.
What is necessary for effective implementation of DRI?
Effective implementation of DRI requires careful observation, patience, and a deep understanding of the specific behaviors that need adjustment to help individuals with autism thrive in their everyday lives.