Understanding Extinction RBT: Key Procedures and Adjustments for Parents

Learn about extinction RBT procedures and adjustments for effective ABA therapy implementation.

Overview

This article dives into the world of extinction procedures in Applied Behavior Analysis (ABA) therapy, providing helpful guidance for parents looking to implement these strategies effectively. 🌟 It’s all about understanding that extinction means withholding reinforcement to help reduce those pesky unwanted behaviors. Consistency is key here! Plus, adapting to your child's behavior changes is crucial for achieving those positive outcomes we all strive for.

Let’s explore this together! By staying consistent and responsive, you can make a real difference in your child’s behavior. Remember, you’re not alone on this journey; we’re here to help you every step of the way! 😊

Introduction

In the world of Applied Behavior Analysis (ABA) therapy, the idea of extinction is super important for shaping behaviors and helping children thrive. By thoughtfully stopping the reinforcement that encourages unwanted actions, caregivers can gently steer their children toward better behaviors. But let's be real—this journey can have its bumps! You might notice an increase in those pesky behaviors at first, known as an extinction burst. This just shows how crucial it is to observe closely and adjust your approach.

In this article, we’ll dive into the details of extinction procedures, looking at different types like attention, escape, and tangible extinction. We’ll also highlight how essential caregivers are in putting these strategies into action. By combining education with consistent practice, parents can make a big difference in their child's behavioral progress, creating a more harmonious family atmosphere. So, let’s explore this together and see how we can support each other on this journey!

Define Extinction in ABA Therapy

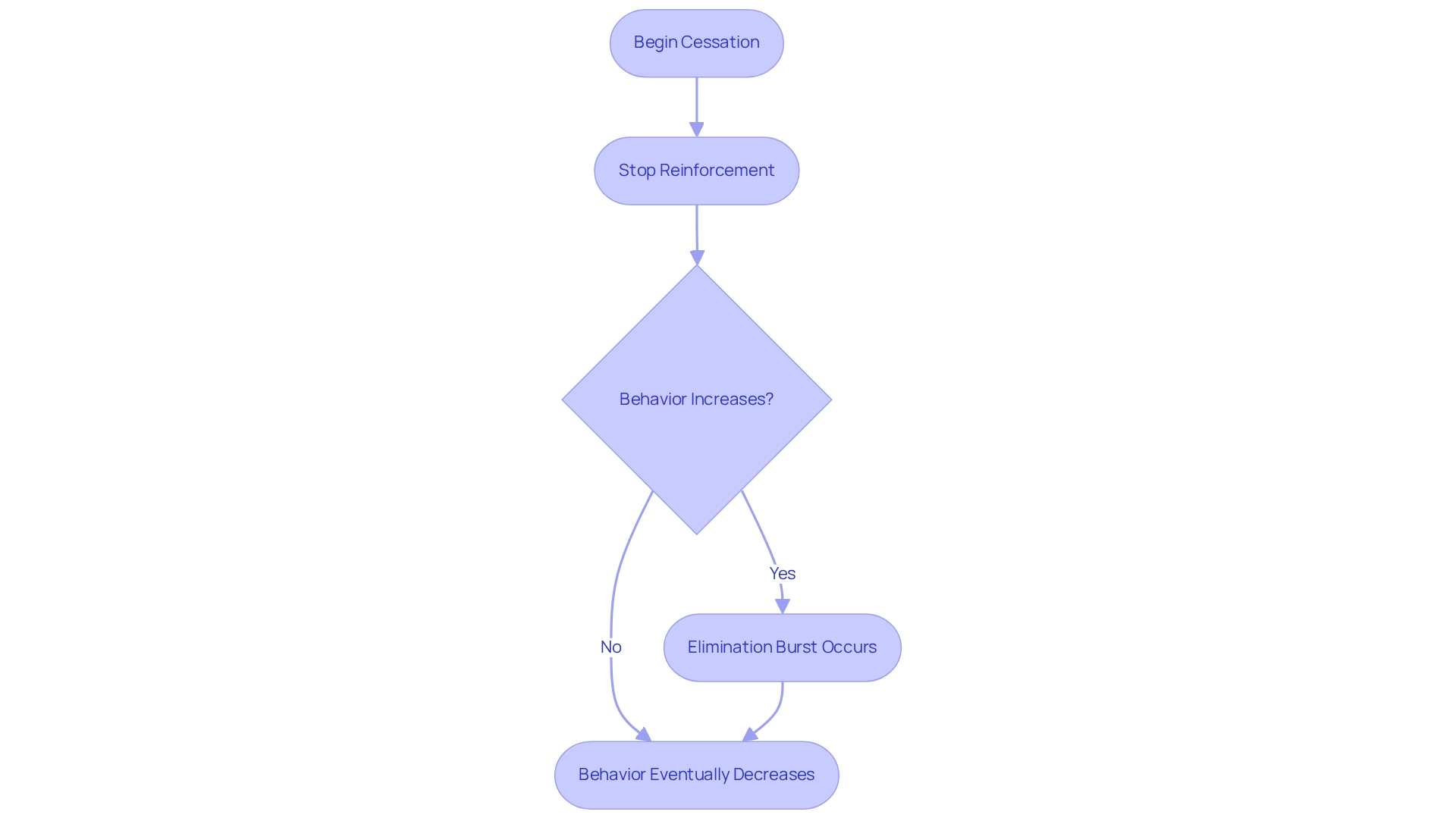
In Applied Behavior Analysis (ABA), cessation refers to the process of reducing or eliminating a specific behavior by stopping the reinforcement that once supported it. For example, if a child learns that throwing a tantrum gets them attention, the approach would involve consistently ignoring those outbursts. Over time, as the attention is withheld, you can expect the frequency of tantrums to decrease. It’s important to remember that cessation doesn’t mean neglecting your child; rather, it focuses on withholding the reinforcement that encourages those unwanted behaviors.

Initially, this technique might lead to an increase in the behaviors, often called an 'elimination burst.' Research shows that during the first few minutes of stopping reinforcement, behaviors may actually intensify. In Skinner's study, for instance, rats pressed a lever between 6 and 17 times per minute at the beginning of this process, showcasing this phenomenon. This illustrates how dynamic extinction can be, which can be tough for parents to handle.

Wayne W. Fisher points out that incorporating reinforcer-consumption time into the model of extinction bursts helps address some limitations of earlier theories. Understanding the timing and context of withdrawal is crucial in managing behaviors. By educating ourselves on these principles, we can make informed decisions that positively impact our children's progress and behavior, leading to better outcomes and reduced family stress.

A relevant case study titled 'Schedule-Induced Problem Behavior' shows how primary aversive stimulation, like electric shock, can affect aggressive actions. The findings suggest that while there are similarities between the effects of aversive stimulation and cessation, the initial spikes in behavior during cessation challenge the idea that cessation works solely as a form of aversive stimulation. This case study highlights the complexities of behavior modification and the need for careful consideration when using cessation methods.

Understanding these dynamics is essential for parents implementing cessation strategies in their child's treatment plan. By actively engaging with the knowledge we gain from caregiver education, we can significantly enhance our ability to support our children's behavioral goals, ultimately leading to improved outcomes for individuals with autism. Let’s explore this together!

Explore Types of Extinction Procedures

In ABA therapy, various extinction methods are used to change behaviors effectively, and caregivers play a crucial role in this journey by applying ABA principles and actively engaging in their child's treatment. Certified analysts develop personalized strategies that help caregivers implement these methods with confidence.

  1. Attention Extinction: This approach involves intentionally ignoring attention-seeking behaviors. For example, if a child screams for attention, the parent holds back from responding, which helps to stop reinforcing that behavior. This method is particularly effective in reducing disruptive actions driven by social interaction. When caregivers understand ABA, they can create a consistent environment that maximizes the impact of the intervention.
  2. Escape Extinction: This occurs when a child acts out to avoid a task or situation. For instance, if a child throws a tantrum to dodge homework, the parent ensures that the homework gets done without allowing the escape behavior to win. This approach teaches children that avoidance strategies won’t yield the desired outcome, highlighting the importance of caregiver involvement in achieving behavioral goals.
  3. Tangible Extinction: This method involves withholding access to a desired item or activity. If a child has a meltdown to get a toy, the parent stands firm and doesn’t give in, thus removing the reinforcement associated with the toy. This teaches the child that tantrums won’t lead to getting what they want, further emphasizing the need for caregivers to align their strategies with their child's behavioral goals.

Each of these extinction methods requires a solid understanding of the child's motivations and the context of their actions to be effective. Recent statistics reveal that the Questions About Behavioral Function (QABF) tool was used with 183 direct care staff members to assess a total of 328 challenging behaviors, showcasing the widespread use of these methods in behavioral interventions. As B.F. Skinner, the Father of Applied Behavior Analysis, wisely said, "Teachers must learn how to teach ... they need only to be taught more effective ways of teaching." By thoughtfully applying these strategies, parents can foster positive behavioral changes in their children.

Rori Care – ABA Therapy embodies this commitment to accessibility and effectiveness in ABA therapy, ensuring that every individual has the chance to thrive, supported by the right tools and resources. Plus, treatment plans are regularly updated based on progress report data, ensuring that interventions remain effective and tailored to each child's unique needs. Let’s explore this together!

Adjust Strategies Based on Child's Response

As parents apply removal techniques, it’s essential to closely observe and adapt strategies based on their child's responses. Here are some key considerations:

  • Monitor Behavior Changes: Keep an eye on any fluctuations in the frequency or intensity of the behavior. It’s common to see an initial increase, known as an elimination burst, so maintaining consistency in your approach during this phase is crucial. Tracking behavior over specific time intervals can really help clarify these changes.
  • Evaluate Reinforcement: Take a moment to assess whether other forms of reinforcement are being inadvertently provided. For instance, if your little one is getting attention from siblings or peers during a tantrum, it might undermine the effectiveness of your chosen method.
  • Be Consistent: Consistency among all caregivers is vital. Make sure everyone involved in your child's care understands and applies the same extinction rbt strategies. This way, you prevent confusion for your young one, which not only aids their learning but also empowers you as caregivers to make informed choices.
  • Offer Options: Encourage and support alternative, constructive actions that your child can use to express their needs. For example, teaching them to ask for help instead of throwing a tantrum can provide a much more suitable way of communicating.

By being attentive and responsive to your child's behavior, you can effectively adjust your strategies, fostering their development and success in ABA therapy. This approach not only enhances their educational experience but also nurtures emotional well-being. As Laura NG, MA BCBA Clinical Operations Manager, shares, "Discover strategies for promoting neurodiversity in autism education. Learn how inclusive practices foster a supportive learning environment for all students." Talking about emotions can also reduce feelings of isolation and offer necessary emotional relief. Plus, insights from a case study on self-care strategies for mothers of autistic individuals highlight the importance of prioritizing self-care to maintain emotional and physical well-being, allowing you to be more effective and engaged in your parenting.

Ready to take the first step toward a brighter future for your child? Let’s explore this together! Sign up for a free consultation to tailor a development plan led by our compassionate team of experts.

Conclusion

Implementing extinction procedures in ABA therapy can be a powerful way to shape children's behaviors, but it does require careful attention and commitment from caregivers. Understanding extinction—essentially stopping the reinforcement of undesired behaviors—is key to guiding children toward more positive actions. Sure, the initial phase can be challenging, with what we call extinction bursts, but with informed strategies and consistent application, progress is absolutely achievable.

Different types of extinction procedures—like attention, escape, and tangible extinction—show how important it is to tailor approaches to each child's unique motivations and situations. Caregivers really play a pivotal role here, making sure that interventions are effective and aligned with the child's behavioral goals. By staying observant and adaptable, caregivers can tweak their strategies based on their child's responses, creating a nurturing environment that fosters growth and learning.

Ultimately, the journey through ABA therapy is a collaborative effort that highlights the significance of caregiver involvement. By educating themselves about extinction procedures and keeping their approach consistent, parents can help create a more harmonious family dynamic while supporting their child's development. Committing to understanding and applying these strategies can lead to meaningful behavioral changes, enhancing both the child's well-being and the overall family experience. Let’s explore this together!

Frequently Asked Questions

What does cessation mean in Applied Behavior Analysis (ABA)?

In ABA, cessation refers to the process of reducing or eliminating a specific behavior by stopping the reinforcement that previously supported it.

How does the cessation process work with children?

For example, if a child learns that throwing a tantrum gets them attention, the approach would involve consistently ignoring those outbursts. Over time, as attention is withheld, the frequency of tantrums is expected to decrease.

Does cessation mean neglecting a child?

No, cessation does not mean neglecting a child; it focuses on withholding the reinforcement that encourages unwanted behaviors.

What is an "elimination burst" in the context of cessation?

An elimination burst refers to the initial increase in the frequency of a behavior when reinforcement is first stopped, which can occur during the cessation process.

What does research indicate about the initial phases of stopping reinforcement?

Research shows that during the first few minutes of stopping reinforcement, behaviors may intensify, as demonstrated in Skinner's study with rats.

How can understanding the timing and context of withdrawal help in managing behaviors?

Incorporating reinforcer-consumption time into the model of extinction bursts helps address limitations of earlier theories, allowing for better management of behaviors during cessation.

What insights does the case study 'Schedule-Induced Problem Behavior' provide?

The case study indicates that while there are similarities between the effects of aversive stimulation and cessation, the initial spikes in behavior during cessation challenge the notion that cessation works solely as a form of aversive stimulation.

Why is understanding these dynamics important for parents?

Understanding these dynamics is essential for parents implementing cessation strategies in their child's treatment plan, as it enhances their ability to support their children's behavioral goals and leads to improved outcomes for individuals with autism.