This article dives into understanding motivating operations in Applied Behavior Analysis (ABA) therapy, highlighting why they're so important for both clinicians and parents. By grasping these concepts, you can enhance behavioral interventions for your child.
Establishing operations can actually boost a reinforcer's effectiveness, while abolishing operations can reduce it. This means parents can use practical strategies to create supportive environments that really foster positive behavior in their kids.
Let’s explore this together!
Understanding the nuances of motivating operations is essential in the realm of Applied Behavior Analysis (ABA) therapy, especially for parents striving to support their children effectively. These operations are pivotal environmental factors that shape how desirable reinforcers are and the behaviors that emerge in response. By exploring the definitions and implications of establishing and abolishing operations, parents can uncover strategies that not only enhance their child's engagement during therapy but also create a nurturing environment at home.
So, how can parents leverage this knowledge? By creating more effective interventions, they can ultimately empower their children on their developmental journey. Let’s explore this together! 😊
The motivating operations ABA definition encompasses the important environmental elements in Applied Behavior Analysis (ABA) therapy that influence the appeal of reinforcers or punishers. This, in turn, affects our actions. We can categorize these operations into two types:
For example, when a young person feels hungry, food becomes a stronger motivator, increasing the likelihood of actions aimed at getting it.
Understanding the motivating operations ABA definition is crucial not just for clinicians but also for parents, who play a key role in guiding effective interventions. Recent studies highlight that recognizing the motivating operations ABA definition can significantly enhance engagement and motivation during therapy sessions. For instance, incorporating conditioned MOs—events linked to specific actions through learning experiences—can lead to more effective reinforcement strategies. Plus, unconditioned MOs, like basic physiological needs, can be utilized to enhance motivation during therapy.
Real-world applications show that tailoring interventions to specific motivating operations ABA definition not only promotes positive change but also helps individuals with autism navigate their environments more effectively. By adjusting the surroundings based on MOs, therapists can create engaging settings that support learning and skill acquisition. This understanding is vital for developing intervention plans that cater to the unique needs of each child, ultimately fostering independence and improving overall well-being. Let’s explore this together!

Motivating activities (MAs) are super important for changing behaviors by shining a light on why certain actions happen at specific times. When parents and clinicians grasp the motivating operations ABA definition, they can better predict and influence actions. For instance, if a little one tends to throw a fit when they can’t play with a favorite toy, understanding that the toy is a highly desired item (an establishing operation) can help in creating effective strategies to manage those moments.
This insight not only helps in crafting tailored interventions that target the real motivations behind behaviors but also leads to better outcomes overall. By understanding the motivating operations ABA definition, we can improve the effectiveness of our interventions and create a nurturing environment where children can truly flourish. Let’s explore this together and see how we can support our little ones in their journey!

The motivating operations ABA definition identifies two main types: establishing operations (EOs) and abolishing operations (AOs). EOs boost the effectiveness of a reinforcer, making it more likely that a specific action will occur. For example, when a child hasn’t had access to a favorite toy for a while, their urge to play with it grows stronger, leading to more attempts to get their hands on it. This concept shines in therapy sessions where limiting access to a preferred item can ramp up motivation, perfectly complementing professional interventions and encouraging consistency at home.
On the flip side, AOs reduce the effectiveness of a reinforcer, which means certain actions become less likely. A classic example is when a child has just eaten a big meal; their interest in seeking more food drops, resulting in fewer food-seeking behaviors. By understanding these dynamics, parents can better anticipate their child’s needs and tailor interventions to match their current motivations.
Understanding the motivating operations ABA definition and the difference between EOs and AOs is key in behavioral analysis. EOs make a reinforcer more appealing, increasing the likelihood of actions associated with obtaining that reinforcer, while AOs do the opposite. This insight empowers parents to create environments that boost motivation, ultimately enhancing the effectiveness of ABA therapy. By getting involved in their child's therapy and understanding these principles, caregivers can make informed choices that lead to better behavioral outcomes and less stress.
It’s essential to consistently observe behaviors and the effectiveness of reinforcers, as MOs can change based on internal states like hunger or fatigue. Keeping activity logs or journals can help parents track these shifts, ensuring that interventions remain relevant and effective. Let’s explore this together! We’re here to help you every step of the way!

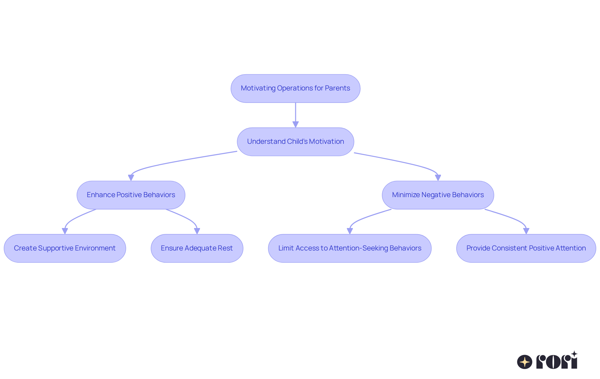
Parents can effectively tap into their understanding of what motivates their children by using practical strategies based on the motivating operations ABA definition to improve their behavior. One way to do this is by creating environments that make positive actions more appealing. For example, if a child is more likely to enjoy cooperative play when they’re well-rested, ensuring they get enough sleep can really enhance their interactions. On the flip side, addressing unwanted behaviors involves limiting access to things that might encourage those actions. If a little one often throws tantrums for attention, giving them consistent, positive attention can help reduce those outbursts.
Research shows that parent-implemented interventions (PIIs) can be quite beneficial, with an average effect size of 0.553 across various outcomes for children, like social skills and communication. By actively applying these strategies, parents can create a nurturing environment that encourages positive behavior while minimizing challenging actions, demonstrating the motivating operations ABA definition. Plus, many parenting quotes highlight the importance of patience and understanding, reminding us that our engagement and support are key in helping our kids navigate their developmental challenges. Let’s explore this together! 😊

Understanding motivating operations in ABA therapy is so important for parents who want to boost their child's behavioral outcomes. When you grasp how environmental factors influence the effectiveness of reinforcers and punishers, you can create supportive settings that encourage positive behaviors and reduce challenges. This knowledge empowers you to engage more effectively in your child's therapy, promoting a collaborative approach to behavior modification.
Key insights from the article highlight the difference between:
By recognizing these dynamics, you can anticipate your child's needs and tailor interventions accordingly. Simple strategies, like adjusting the environment and providing consistent attention, can make a big difference in your child's behavior, leading to better engagement during therapy sessions and a more harmonious home life.
Incorporating this knowledge into your everyday interactions can truly transform the way you support your children. By actively applying the principles of motivating operations, you can enhance your child's learning and development while also cultivating an atmosphere of patience and understanding. Embracing these strategies is a vital step toward fostering independence and well-being in children, making the journey of behavior modification a more rewarding experience for both you and your little ones. Let’s explore this together!
What are motivating operations in ABA therapy?
Motivating operations in ABA therapy refer to environmental elements that influence the effectiveness of reinforcers or punishers, thereby affecting behavior.
What are the two types of motivating operations?
The two types of motivating operations are establishing operations, which increase the effectiveness of a reinforcer, and abolishing operations, which decrease its effectiveness.
Can you provide an example of a motivating operation?
An example of a motivating operation is when a person feels hungry; this increases the effectiveness of food as a reinforcer, making them more likely to take actions to obtain it.
Why is understanding motivating operations important for parents and clinicians?
Understanding motivating operations is crucial for both clinicians and parents because it helps guide effective interventions, enhancing engagement and motivation during therapy sessions.
What are conditioned and unconditioned motivating operations?
Conditioned motivating operations (MOs) are events linked to specific actions through learning experiences, while unconditioned MOs are basic physiological needs that can enhance motivation during therapy.
How can motivating operations be applied in real-world settings?
Tailoring interventions based on motivating operations can promote positive change and help individuals with autism navigate their environments more effectively, supporting learning and skill acquisition.
How does understanding motivating operations contribute to intervention plans?
Understanding motivating operations allows therapists to develop intervention plans that cater to the unique needs of each child, fostering independence and improving overall well-being.