The BCBA (Board Certified Behavior Analyst) plays a crucial role in autism care! They evaluate individual needs, design personalized treatment plans, and implement evidence-based interventions. These efforts promote positive behavior changes and enhance social skills, making a real difference in the lives of individuals with autism and their families.
What makes their role so important? Well, they have this incredible ability to transform complex behavioral theories into practical strategies. This leads to significant improvements in quality of life, as shown by the high success rate of ABA therapy. It’s all about creating a brighter future, and we’re here to help you every step of the way! Let’s explore this together!
Navigating the complexities of autism care can feel overwhelming for parents. With so many professionals involved in their child's development, it's easy to feel lost. That's where Board Certified Behavior Analysts (BCBAs) come in! These experts play a crucial role in enhancing the quality of care for children with autism. As families look for effective strategies to support their children, a key question arises: how can BCBAs uniquely empower both children with autism and their parents through tailored interventions and collaborative approaches?
Let’s explore this together! BCBAs not only provide specialized expertise but also offer a supportive partnership that can make a significant difference. By working closely with families, they help create personalized strategies that truly resonate with each child's needs. This collaborative approach fosters a sense of belonging and shared understanding, making the journey a little less daunting.
As you think about your own experiences, consider how BCBAs might be able to help you and your child thrive. We’re here to help you every step of the way!
The BCBA role is occupied by a highly trained professional who has met rigorous educational and certification standards to provide behavior analysis services. Behavior analysts play a crucial role in autism care, evaluating the unique needs of individuals, designing personalized treatment plans, and tracking ongoing progress. Their expertise in applied behavior analysis (ABA) allows them to implement evidence-based interventions that foster positive behavior changes, enhance social skills, and promote independence. At Rori Care, we empower your young one with the skills they need to navigate the world independently, ensuring our approach is both compassionate and effective.
The significance of board-certified behavior analysts shines through in their ability to transform intricate behavioral theories into practical strategies. This can lead to significant improvements in the quality of life for youth with autism and their families. Research indicates that ABA therapy boasts an impressive success rate of over 89% in treating youth with ASD, especially when caregivers are actively involved. Case studies reveal that youngsters often see remarkable advancements in communication and social interactions when under the guidance of the BCBA role. Ralph Moller emphasizes the importance of personalized care plans for individuals with autism, further showcasing the profound impact these professionals have on fostering meaningful development. At Rori Care, our clinical leadership team, composed of qualified professionals dedicated to neurodiversity, ensures that caregivers are equipped with ABA principles and strategies to support their children's behavioral goals.

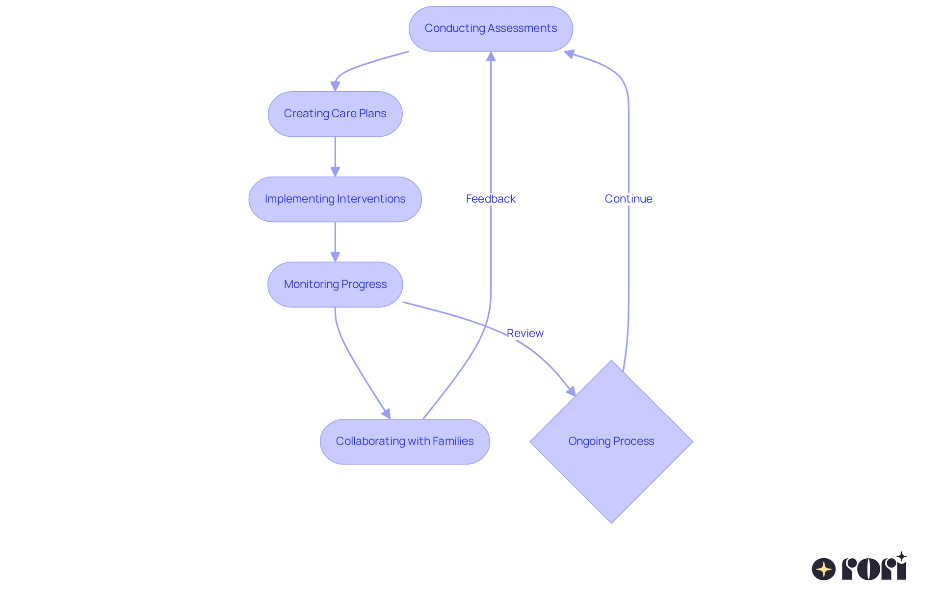
The bcba role is crucial in supporting children with autism, as Board Certified Behavior Analysts (BCBAs) take on a variety of important duties that contribute to successful care. Let’s take a closer look at what their daily activities typically involve:
Collaborating with families is essential because engaging with parents is a fundamental part of the BCBA role. They provide guidance, support, and education about the care process, fostering a collaborative approach that empowers families to actively participate in their child's development. This empowerment is further reinforced through caregiver education, which promotes informed decision-making and improves behavioral outcomes.
The demand for behavior analysts is on the rise, with job growth projected at 22% over the next decade—much higher than the national average for other professions. This growth reflects the increasing recognition of Applied Behavior Analysis (ABA) as the only scientifically validated treatment for autism that is covered by insurance. As a result, diverse career opportunities and competitive salaries are becoming more accessible. To maintain their certification, behavior analysts must pursue continuing education, ensuring they stay current with the latest research and advancements in the field. Through their dedication and expertise, behavior analysts make a meaningful difference in the lives of individuals with autism and their families. Let’s explore this journey together!

Becoming a Board Certified Behavior Analyst (BCBA) involves an exciting journey and a structured pathway filled with important educational and certification requirements related to the BCBA role. Let’s break it down!
First up, your Educational Background. You’ll need a master's degree in behavior analysis, psychology, or a related field. It’s important that your curriculum covers key topics like behavior assessment, intervention strategies, and ethics in behavior analysis. Choosing a program accredited by the Association for Behavior Analysis International (ABAI) can really boost your chances, as these programs often lead to higher first-time pass rates.
Next, there’s the Supervised Experience. You’ll need to complete at least 1,500 hours of hands-on experience working directly with clients, all under the guidance of a qualified BCBA. This practical experience is crucial for the BCBA role! Data shows that candidates who log more supervised hours tend to do better on the certification exam.
Now, let’s talk about the Certification Exam. After meeting your educational and experience requirements, you’ll face the exam for the BCBA role. This test evaluates your knowledge and skills in behavior analysis, and you’ll need to score at least 76% to pass. Just so you know, in 2020, first-time takers in the U.S. and Canada had an average pass rate of 65%, which highlights how challenging this exam can be.
Additionally, you’ll need to pass an In-Field Competency Test. This is where you demonstrate your practical skills and ability to apply behavior analysis principles effectively in real-world situations, bringing you one step closer to certification.
Once you’re certified, it’s essential to engage in Continuing Education. This ongoing professional development keeps you updated on the latest research and practices in the field, which is vital for delivering effective autism care.
And let’s not forget about Empowering Caregivers! Educating caregivers is key to supporting the behavioral goals of children. By equipping them with ABA principles and strategies, they can actively participate in their child’s development. This not only leads to better behavioral outcomes but also improves family interactions and reduces stress.
By understanding these requirements and the importance of caregiver involvement, both potential candidates and parents can better prepare for the BCBA role in the certification journey. Together, we can enhance our ability to support individuals with autism. Let’s explore this together!

Cooperation among behavior analysts, parents, and other specialists is absolutely essential for providing thorough autism care. It ensures that every aspect of a young person's development is addressed effectively. Let’s dive into some key components of this collaboration!
In the BCBA role, regular communication is prioritized by BCBAs to ensure open lines of communication with parents. They offer consistent updates on their child's progress and chat about any necessary adjustments to the treatment plan. This ongoing dialogue creates a supportive environment where parents feel informed and engaged. Research shows that youngsters with engaged guardians tend to make quicker progress in therapy, highlighting just how important this interaction is!
Active involvement in treatment is essential, and parents are encouraged to take a BCBA role in their child’s therapy sessions! This participation not only helps you reinforce strategies at home but also gives you valuable insights into your child’s progress, enhancing the overall therapeutic experience. When families are empowered with knowledge of ABA principles and strategies, they’re more likely to implement techniques consistently across different settings, which is crucial for effective therapy. The training that caregivers receive boosts their confidence and capability to assist their children, leading to better behavioral outcomes and informed decision-making.
The interdisciplinary approach involves the BCBA role collaborating with a variety of professionals, including:
This teamwork is vital for crafting a comprehensive treatment strategy that covers all aspects of a young person’s growth, ensuring that interventions are balanced and impactful. Of course, challenges like communication barriers, differing professional perspectives, and resource limitations can sometimes get in the way.
The synergy created through these collaborative efforts significantly enhances therapy outcomes. When families actively participate, backed by caregiver training, it can lead to substantial advancements in therapy. Together, empowered families and professionals work hand-in-hand to nurture the individual’s growth and development. We’re here to help you every step of the way!

The incorporation of technology in ABA therapy has truly transformed the BCBA role in how Behavior Analysts provide care. Let’s take a look at some key advancements that are making a difference:
Data Collection Tools: Digital platforms are empowering BCBAs to collect and analyze data more efficiently. This means they can monitor a child's progress in real-time, which is super important for making informed decisions about interventions. For example, automated data collection helps increase accuracy and consistency, reducing the chances of human error. Continuous assessment and adjustment of treatment plans are vital to ensure that interventions remain effective and responsive to each child's unique needs.
Telehealth Services: The rise of telehealth has opened up access to ABA services, especially for families in underserved areas or those facing mobility challenges. With remote consultations and therapy sessions, behavior analysts can provide consistent support, no matter where you are. Studies have shown that telehealth can lead to improved outcomes for individuals with Autism Spectrum Disorder (ASD), making it an essential part of modern ABA therapy.
Interactive Learning Tools: There are fantastic applications and software designed specifically for children with autism that make therapy sessions more engaging. Tools like Proloquo2Go and MITA offer interactive learning experiences that not only make therapy enjoyable but also help develop communication and social skills. Plus, the gamified elements in these apps encourage consistent practice, which is so important for reinforcing skills.
AI-Powered Analytics: Advanced analytics tools that use artificial intelligence are helping behavior analysts recognize patterns in behavior and results. This means they can create more personalized and effective care plans, optimizing the therapeutic process. By utilizing AI, behavior analysts can make informed choices, improving the overall effectiveness of ABA interventions. And with AI helping to create progress reports, behavior analysts have an additional 50% more time to dedicate to direct care.
These technological advancements not only enhance the quality of care provided in the BCBA role but also empower families by making ABA therapy more accessible and tailored to their children's unique needs. With the job growth rate for ABA therapists predicted to exceed 20% by 2029, the demand for technology-enhanced ABA services is more relevant than ever. Notably, after implementing hybrid ABA treatment models, 41.8% of goals showed improvement, highlighting just how effective these advancements can be.
Let’s explore this together! We’re here to help you every step of the way!

The role of Board Certified Behavior Analysts (BCBAs) is truly essential in the world of autism care. They serve as the backbone for effective treatment and support for individuals with autism and their families. By expertly assessing needs, developing tailored intervention plans, and fostering collaboration with caregivers, BCBAs ensure that children receive the personalized care they need to thrive. Their commitment to using evidence-based practices not only enhances the quality of life for individuals with autism but also empowers families to take an active role in their child's development.
Throughout this article, we’ve highlighted the many responsibilities of BCBAs. They:
The focus on collaboration with parents and other professionals shows just how important a team-based approach to treatment can be. Engaging caregivers in the therapeutic process often leads to significant improvements, reinforcing the idea that effective autism care is a shared responsibility.
As the demand for BCBAs continues to grow, families are increasingly recognizing the value these professionals bring. By fostering open communication and utilizing technology to enhance therapy, BCBAs are transforming the landscape of autism care and setting the stage for a brighter future for individuals with autism. Embracing this collaborative and informed approach can lead to remarkable progress, making it crucial for families to actively participate in their child's journey toward independence and fulfillment. Let’s explore this together and see how we can make a difference!
What is the role of a BCBA in autism care?
The role of a Board Certified Behavior Analyst (BCBA) involves providing behavior analysis services, evaluating the unique needs of individuals with autism, designing personalized treatment plans, and tracking ongoing progress. They implement evidence-based interventions to foster positive behavior changes and promote independence.
Why is the BCBA role important in autism care?
BCBAs are crucial in autism care as they transform complex behavioral theories into practical strategies, leading to significant improvements in the quality of life for youth with autism and their families. Research shows that ABA therapy has a success rate of over 89% in treating youth with Autism Spectrum Disorder (ASD).
What are the key responsibilities of a BCBA?
Key responsibilities of a BCBA include conducting assessments, creating personalized care plans, implementing interventions, monitoring progress, and collaborating with families to support the child's development.
How do BCBAs conduct assessments?
BCBAs evaluate children's behavior and skills through direct observation and standardized assessments, such as the Vineland-3, which measures communication, socialization, and daily living skills. The assessment process includes interviews with caregivers and other professionals.
What does a personalized care plan created by a BCBA entail?
A personalized care plan outlines specific goals and strategies tailored to each child's unique needs, focusing on skill development, improving social interactions, and reducing challenging behaviors. These plans are regularly updated based on progress reports.
How do BCBAs implement interventions?
BCBAs guide therapists and caregivers in applying ABA strategies, ensuring consistent and effective service delivery. They provide ongoing support to behavior technicians, emphasizing the importance of caregiver engagement for optimal progress.
How do BCBAs monitor progress?
BCBAs regularly review data collected during therapy sessions to assess progress and adjust intervention plans as needed. Advanced AI technology helps generate progress reports, allowing BCBAs to dedicate more time to direct support.
What is the importance of collaboration with families in the BCBA role?
Collaborating with families is essential for BCBAs as they provide guidance, support, and education about the care process. This collaboration empowers families to actively participate in their child's development, leading to better behavioral outcomes.
What is the job outlook for BCBAs?
The demand for behavior analysts is increasing, with job growth projected at 22% over the next decade, significantly higher than the national average for other professions. This growth reflects the rising recognition of ABA as a scientifically validated treatment for autism.
What are the continuing education requirements for BCBAs?
To maintain their certification, BCBAs must pursue continuing education to stay current with the latest research and advancements in the field, ensuring they provide the best possible care.