Toilet training can feel like a real challenge for many parents, especially when their little ones are facing developmental hurdles. But here’s the good news: ABA (Applied Behavior Analysis) toilet training offers a structured and effective way to make this process smoother. It not only simplifies learning but also helps kids gain independence and confidence along the way.
Now, did you know that nearly half of children with autism spectrum disorder struggle with toileting? That’s a significant number! So, how can caregivers navigate this important milestone? By exploring the positive impact of ABA techniques, we can uncover not just a route to successful toilet training, but also a way to boost emotional well-being and social acceptance for our children.
Let’s explore this together! We’re here to help you every step of the way!
When it comes to helping our kids, especially those with autism, navigate the restroom, the benefits of ABA toilet training provide a fantastic approach. It uses Applied Behavior Analysis (ABA) methods to break down the often overwhelming process of bathroom education into simple, manageable steps. Plus, it emphasizes positive reinforcement, which encourages kids to adopt the desired behaviors. What’s great is that this method puts each child’s unique needs front and center, ensuring that the instruction is not just effective but also supportive.
Key strategies in ABA bathroom education include:
For instance, kids are often encouraged to sit on the toilet for a set amount of time, and they receive rewards right after successfully urinating. This approach not only helps them learn essential skills but also fosters a sense of independence and social acceptance.
Successful restroom instruction really thrives on the partnership between parents and experts. It’s all about teamwork! Our behavior care engine updates behavior intervention and skill acquisition plans based on progress report data, making sure that treatment plans are always improving and responsive to each child’s needs. Case studies show just how effective ABA techniques can be in developing bathroom habits. For example, five boys aged 3 to 5 years, all diagnosed with autism or developmental delays, took part in a school-based program. None had achieved urinary continence before the intervention, yet all learned to urinate in the restroom with 100% accuracy after consistently applying ABA strategies over an average of 56 school days.
However, the benefits of ABA toilet training go beyond just learning skills. The benefits of ABA toilet training include:
Behavior analysts emphasize that the organized, evidence-supported approach of ABA not only helps with toilet training but also significantly improves the quality of life for kids and their families. By promoting independence, children gain more autonomy and social acceptance, marking a crucial milestone in their development. And let’s not forget, encouraging kids to drink enough fluids helps maintain regular restroom usage, which is key for effective learning.
Let’s explore this together! We’re here to help you every step of the way!

Toilet education is such an important milestone for our little ones! It really boosts their independence and self-worth. When kids master this essential skill, they not only learn to manage their personal hygiene but also enjoy the benefits of ABA toilet training, which boosts their confidence in social situations and enhances their emotional well-being. Just think about it: when kids gain control over their bodies and daily routines, it can really help them shine!
But here’s a challenge: research shows that nearly half of individuals with autism spectrum disorder (ASD) face toileting resistance, which can slow down their development. However, the benefits of ABA toilet training can help ease anxiety for both kids and their caregivers when they achieve toileting independence, creating a more peaceful home environment.
That’s why empowering caregivers with education on the benefits of ABA toilet training and strategies is so crucial. When caregivers understand these strategies - like positive reinforcement - they can provide better support at home. This not only complements professional interventions but also promotes consistency. For instance, offering small rewards for successful bathroom trips can encourage kids and make the experience more enjoyable. This approach boosts their self-esteem and highlights the benefits of ABA toilet training, helping them take initiative in other areas of their lives.
It’s important to recognize that if bathroom skills are delayed, it can lead to anxiety, lower self-worth, and stress for parents. That’s why timely hygiene education is so vital! When caregivers are informed and make educated decisions, it can lead to better behavioral outcomes for their kids.
Real-life examples really show how potty education can transform a child’s independence. Take one case study: a young child who initially resisted bathroom habits began to thrive after their parents set up a structured reward system. This led to improved self-confidence and a willingness to join in social activities. Isn’t that amazing? These experiences highlight how bathroom education demonstrates the benefits of ABA toilet training, laying the groundwork for lifelong skills and fostering both independence and emotional resilience in our children.
Let’s explore this together! We’re here to help you every step of the way!

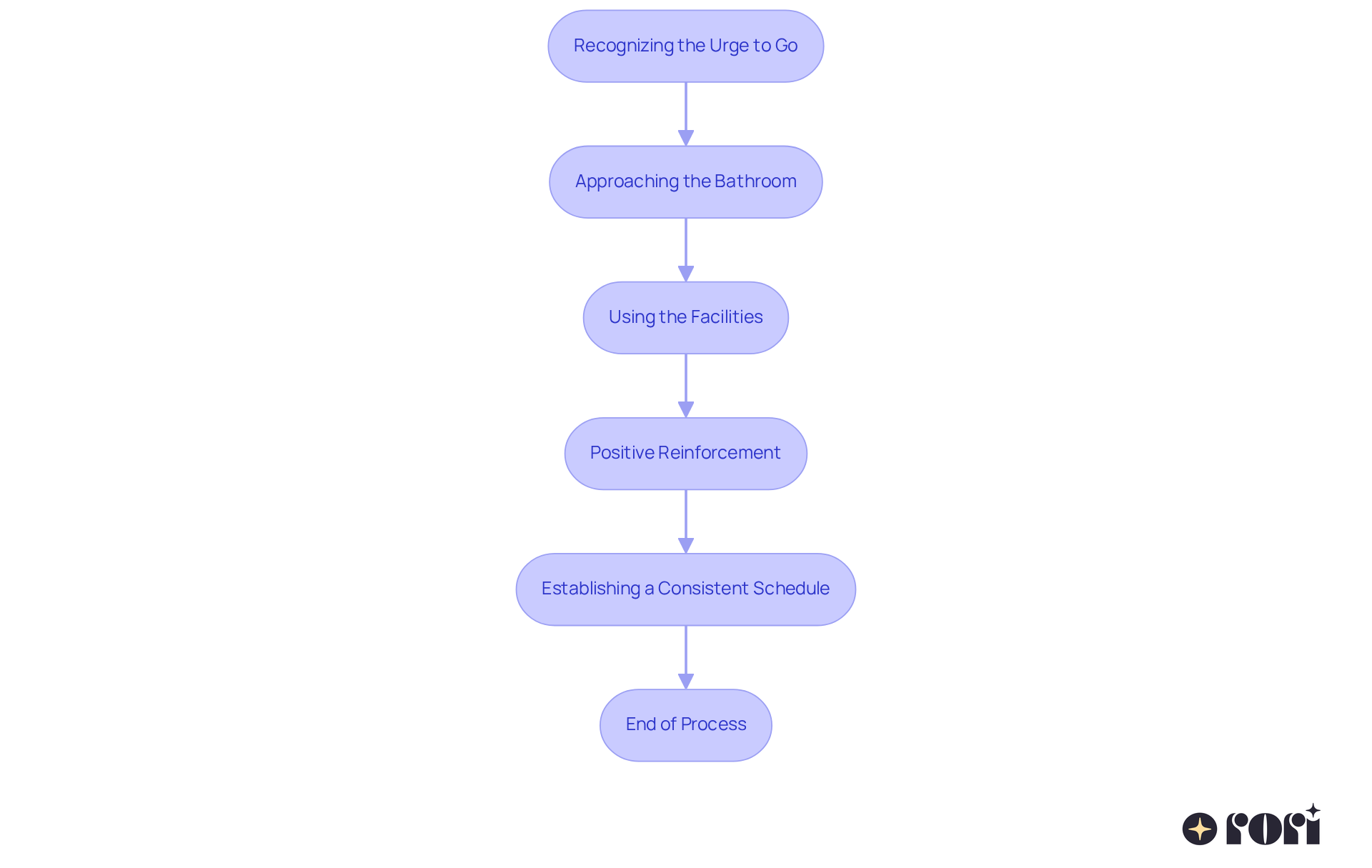
Toilet training can be quite the journey for parents and little ones alike! The benefits of ABA toilet training include effective methods to make this process smoother, with task analysis being a key player. This technique breaks down the restroom training into bite-sized steps - like recognizing the urge to go, approaching the bathroom, and doing what needs to be done. By tackling each part, kids can grasp the whole process much better.
Regular encouragement is super important! It helps guide kids on when and how to use the restroom. Positive reinforcement, like a cheerful word or a small treat, can really motivate them to repeat those good behaviors. Research shows that the benefits of ABA toilet training often enable kids to learn to use the restroom in just a few days, with some programs boasting success rates over 90%!
Establishing a consistent toileting schedule is also a game changer. It helps kids know when to expect bathroom visits, which can ease their nerves and boost their chances of success. For instance, planning restroom trips every 10 minutes gives them plenty of opportunities to succeed. Plus, using visual aids like cue cards can reinforce the steps involved in using the facilities.
Real-life stories highlight how effective task analysis can be in developing bathroom skills. In one case, parents who took a structured approach noticed big improvements in their child's independence and confidence, leading to successful toilet training. By tailoring these strategies to fit each child's unique needs, caregivers can create a nurturing and effective learning environment. With Rori Care's behavior care engine continuously updating treatment plans based on progress, the chance of accidents can drop to nearly 0% by day 70, boosting the child's independence and social dignity. And let’s not forget, educating caregivers is key to equipping them with the skills needed to support their child's goals.
Let’s explore this together! We’re here to help you every step of the way!

Many parents face challenges when it comes to helping their little ones with autism and developmental delays develop restroom habits. It can feel overwhelming, but there’s good news! Research has shown that the benefits of ABA toilet training can lead to significant improvements. The benefits of ABA toilet training are evident as personalized ABA programs often lead to significant improvements in toileting skills, with many kids finding success in a structured timeframe.
For example, a study in the Journal of Applied Behavior Analysis highlighted the benefits of ABA toilet training, demonstrating that children who received this approach made remarkable progress in using the toilet independently. Isn’t that encouraging? At Rori Care, we take it a step further by using automatic data collection during clinical sessions. This means our clinical team is always there for your family member, without the distraction of writing report notes. Plus, this data is securely stored, anonymized, and deleted after analysis, allowing our practitioners to fine-tune their strategies based on each child's progress.
And here’s something exciting: our use of advanced AI technology helps create progress reports automatically! This innovation frees up 50% more time for youth treatment, allowing us to focus on what truly matters-your child’s growth. These findings really highlight the benefits of ABA toilet training in helping individuals achieve toileting independence.
Caregiver education is also a key piece of the puzzle. By empowering parents to actively participate in their child's development, we reinforce the strategies used during therapy. Together, we can make a difference! Let’s explore this journey together and support each other every step of the way!

Toilet training can be quite the journey, especially for our little ones with autism. But guess what? By using the principles of Applied Behavior Analysis (ABA), caregivers can break this process down into simple, manageable steps. It’s not just about learning a skill; it’s about helping kids gain independence, build confidence, and improve the quality of life for everyone involved.
Throughout this article, we’ve highlighted key strategies like structured schedules, visual aids, and consistent positive reinforcement. These are essential for effective ABA toilet training! Real-life stories and research show how these methods can lead to amazing improvements in toileting skills. Many children find their independence within a structured timeframe, which is truly inspiring. Plus, when caregivers are educated and informed, it makes a world of difference in enhancing professional support.
Embracing ABA toilet training is so important - not just for personal hygiene, but also for emotional well-being and social acceptance. By investing in this approach, families can create a nurturing environment that encourages growth and independence. As each child progresses, they’re not just tackling toilet training; they’re also laying the foundation for lifelong skills that boost their overall development and self-esteem.
So, let’s explore this together! Remember, you’re not alone in this journey. We’re here to help you every step of the way!
What is ABA toilet training?
ABA toilet training is an approach that uses Applied Behavior Analysis (ABA) methods to simplify the process of bathroom education for children, especially those with autism, by breaking it down into manageable steps and emphasizing positive reinforcement.
What are the key strategies used in ABA bathroom education?
Key strategies include structured schedules for restroom visits, visual aids to reinforce routines, and consistent verbal praise to boost children's confidence.
How does positive reinforcement work in ABA toilet training?
Positive reinforcement involves rewarding children immediately after they successfully urinate, which helps them learn essential skills and fosters a sense of independence and social acceptance.
What role do parents play in ABA toilet training?
Successful restroom instruction relies on the partnership between parents and experts, emphasizing teamwork to ensure that treatment plans are responsive to each child's needs.
Can you provide an example of the effectiveness of ABA toilet training?
A case study involving five boys aged 3 to 5 years, all diagnosed with autism or developmental delays, showed that none had achieved urinary continence before the intervention, but all learned to urinate in the restroom with 100% accuracy after applying ABA strategies over an average of 56 school days.
What are the benefits of ABA toilet training beyond skill acquisition?
Benefits include boosting children's independence, enhancing their confidence, and reducing their reliance on caregivers, which improves the overall quality of life for both the children and their families.
How does promoting fluid intake relate to ABA toilet training?
Encouraging children to drink enough fluids helps maintain regular restroom usage, which is essential for effective learning during the toilet training process.