Behavior analysts understand the power of environmental factors in influencing behavior. In the realm of behavior analysis, establishing operations (EOs) play a pivotal role in shaping behavior by modifying an individual's motivation for a specific outcome. By creating a conducive backdrop for behavior manifestation, EOs intensify the influence of reinforcers and enhance the efficacy of interventions.
This article explores the definition and role of establishing operations, the types of motivating operations, and their impact on behavior change. It also delves into strategies for identifying and implementing establishing operations in Applied Behavior Analysis (ABA) therapy. Understanding and utilizing these operations is essential for behavior analysts working with children with autism, as it allows for personalized approaches that consider individual sensitivities and strengths.
By fine-tuning the environment and leveraging establishing operations, behavior analysts can create more inclusive and supportive environments for learning and development. Ultimately, the effective application of establishing operations leads to more successful behavior modification and contributes to the well-being of individuals.
(EOS) are pivotal environmental factors or occurrences that augment the desirability of a reinforcer, thereby intensifying its motivational influence. Essentially, EOS craft a conducive backdrop for a by modifying an individual's drive for a specific result. In the realm of , leveraging EOS is crucial for bolstering the efficacy of interventions.
An illustration of this can be seen in the integration of into military exercises, where the immensity and velocity of data surpass human analytical capabilities. By utilizing tools like Tableau, which thrives in a competitive market due to its user-friendliness and contemporary features, analysts can distill valuable insights from vast information streams. This parallels the use of EOS in , which prepares the environment to elicit desired behaviors effectively, akin to how ready analysts to harness real-time strategic advantages.
As the behavioral science field continues to expand, with a notable surge of new teams since 2008 and a flourishing global presence, the strategic application of EOS becomes ever more pertinent. This growth underscores the significance of that address uncertainties and gauge preliminary efficacy, ultimately shaping larger-scale trials and interventions. Moreover, reviews and Delphi studies advocate for a consolidated set of considerations to guide interventionists in designing and executing these pivotal studies.
EOS serve as a cornerstone in this process, ensuring that the conditions are ripe for the desired behavior to emerge, thereby enhancing the probability of .

The understanding of is a cornerstone in the field of science. are dynamic forces that can alter the effectiveness of a reinforcer, thus influencing behavior in significant ways. There are two primary types: , which amplify the desirability of a reinforcer, thereby enhancing its ability to strengthen behavior; and abolishing operations, which lessen the allure of a reinforcer, diminishing its motivational impact.
To illustrate, an establishing operation might be , which increases the appeal of food as a reinforcer, making an individual more likely to perform behaviors that result in obtaining food. Conversely, an abolishing operation could be satiation; when an individual is full, the value of food as a reinforcer decreases, and behaviors that lead to obtaining food are less likely to occur.
The nuanced understanding of these operations has profound implications. As delineated by , can be shaped by the strategic use of reinforcements. This is a multifaceted concept that includes not only positive reinforcements, such as rewards and praise, but also the removal of negative stimuli—both of which are subject to the influence of .
The application of this knowledge extends beyond individual behavior modification to address broader societal issues that hinge on human action, such as health promotion, environmental conservation, and public safety. By integrating motivating operations into strategies, interventions become more tailored, effective, and capable of producing sustainable change.
Furthermore, the importance of understanding motivating operations is echoed in the field of , which emphasizes the interdisciplinary nature of motivation and its impact across various domains. Such knowledge is critical for those looking to effect change, providing a foundation upon which more complex theories and strategies can be built and tested for efficacy.
understand that the environment can significantly influence an individual's behavior. This is particularly crucial when addressing the needs of children with autism. By modifying , which are environmental events that alter an individual's motivation, can make certain outcomes more appealing.
For example, if a child is more motivated to obtain a favorite toy, they may be more inclined to engage in that have been associated with accessing that toy in the past. This strategic manipulation of motivation not only shapes behavior but also enhances the quality of , ensuring that interventions are tailored to each child's unique needs and circumstances.
The impact of on behavior is evident in various sectors, including the aviation industry, where technical solutions have been developed to reduce noise and improve environmental conditions. Similarly, in behavioral health, are designed to streamline care processes and promote best practices, thereby optimizing intervention outcomes. The focus on creating meaningful change, reducing bias, and ensuring social validation reflects a commitment to that support sustainable and positive behavior change.
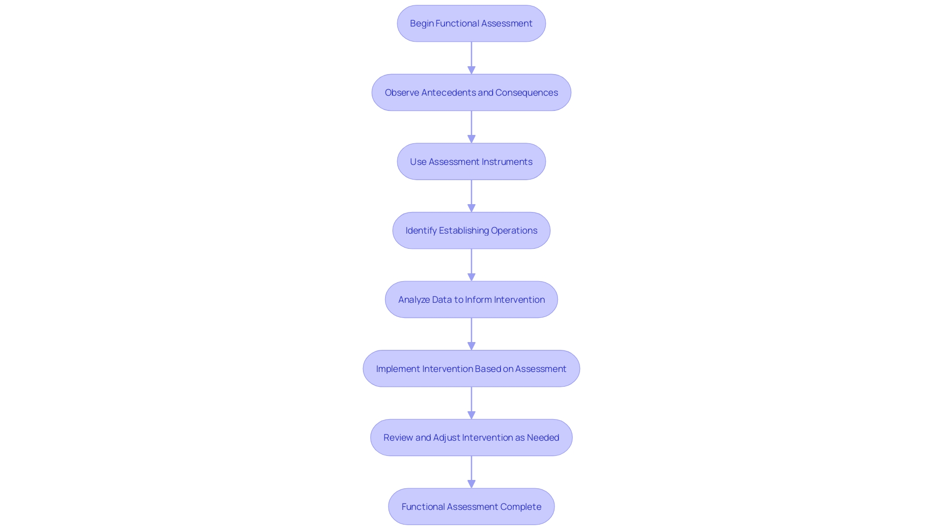
To accurately identify the that influence individual behavior, engage in a comprehensive . This involves meticulous observation of the antecedents and consequences surrounding a behavior to pinpoint the specific involved. A range of , encompassing direct observations, structured interviews, and , facilitate this intricate process.
The value of pinpointing lies in the ability to create bespoke interventions that effectively target and modify the underlying motivations that drive certain behaviors, thus producing a discernible change in socially significant behavior. This approach is supported by research that defines intervention as a behavior-analytic behavior-change procedure aimed at instigating a noticeable alteration in behavior deemed socially significant, particularly within a clinical population. The utilization of concurrent-chains arrangements, where independent schedules operate concurrently for multiple operants, exemplifies the application of this methodology.
Such arrangements necessitate a response in the initial link to gain entry into a terminal link that includes a contingency for intervention. This nuanced understanding of behavior analysis underscores the importance of in the development of effective .

Fine-tuning the environment to leverage is essential in enhancing the effectiveness of reinforcers for children with autism. This strategy involves not just making the desired reinforcement more readily available, but also enhancing the timing and potency of these reinforcements. By thoughtfully adjusting environmental factors, can effectively utilize , facilitating both behavioral change and skill acquisition.
To elaborate, consider the case of who may exhibit heightened sensitivity to certain sensory inputs. For example, in a dental setting, some children might find the sensation of the chair or the sound of dental tools overwhelming. An innovative approach to this challenge is the creation of an augmented reality (AR) application designed to translate tactile sensations into visual and auditory cues, catering to the visual and auditory strengths of these individuals.
In the broader context, the equitable inclusion of children with disabilities in their daily lives is paramount for their mental health and societal equity. Dr. David (Dan) R. Offord's assertion about the fairness of 'the race' for children encapsulates the importance of recognizing the needs and strengths of children with disabilities. This involves reducing stressors and providing caregivers with the necessary support to foster a nurturing environment for children's growth.
Recent advancements in technology have also contributed to this field. Studies published in JAMA Network Open and the Journal of the American Medical Association detail the development and efficacy of automated devices that predict autism diagnoses based on children's eye movements while watching social interactions. The early identification of autism can lead to more , supporting the long-term well-being of children with this condition.
Understanding , such as those implemented by companies like Johnson & Johnson, further illustrates the importance of promoting healthy behaviors through motivation, education, and support. These programs aim to transition from undesirable behaviors to beneficial ones, thereby enhancing personal growth and life quality.
In conclusion, the effective application of through environmental modifications offers a critical tool for working with children with autism. It underscores the need for that consider individual sensitivities and strengths, ultimately leading to more inclusive and supportive environments for learning and development.

Successfully integrating establishing operations into is a nuanced process that hinges on a deep understanding of individual patient needs. A seasoned New York state-licensed and Board-Certified Behavior Analyst, with a rich background in direct patient care and technology solutions for healthcare management, underscores the importance of bespoke strategies tailored to each case. Preference assessments, for instance, are a pivotal part of this individualized approach, enabling the identification of specific stimuli that motivate a patient.
is another cornerstone, equipping individuals with the skills to express their needs effectively, thereby reducing instances of challenging behavior. Additionally, offering is vital, as it empowers patients by providing a sense of control over their environment. These strategies are not only about prompting desired behavior but are also part of a broader aim to deliver coordinated, that aligns with best practices.
Ultimately, the goal is to foster an environment that nurtures positive behavioral change, informed by a decade's worth of clinical knowledge and a commitment to innovation in care coordination.
employ various strategies to enhance the impact of their interventions, a prime example being the use of to manipulate the desirability of a reward. Take, for instance, the method of temporarily withholding a child's favorite toy to increase its reinforcing power during a session aimed at honing . As the toy's value escalates due to its absence, the child becomes more motivated to engage in the desired social behaviors to obtain the coveted item.
Such calculated manipulations of environmental variables are akin to the strategic moves in a chess game, where each decision is made with precise intention to influence the outcome in one's favor.
The significance of this approach is underscored by studies in human and artificial learning. For example, a child observing a game for mere minutes can grasp the concept and begin to play, showcasing a rapid absorption of knowledge and cultural transmission — a process researchers strive to emulate in artificial intelligence. Similarly, in , the swift establishment of a desired behavior through an operational definition can lead to more robust and effective interventions.
Recent findings in neuroscience also support the strategic application of behavioral principles. An international research team discovered a neurochemical mechanism that influences decision-making based on social context, illustrating that humans are more likely to accept offers from computers than from humans, even when the offers are identical. This suggests that can greatly enhance the effectiveness of interventions.
In the realm of , the ability to manage interpersonal disagreements is crucial. Conflict can manifest in various ways — from verbal disputes to passive-aggressive actions — and has measurable impacts on stress levels, productivity, and presence at work. Learning to navigate these conflicts requires practice and immediate feedback, with the goal of steering conversations towards cooperative outcomes rather than confrontational deadlocks.
The practical application of these principles is not limited to individual therapy sessions; they hold significant value in broader contexts such as product development, marketing, and innovation. By adopting a behavior-analytic mindset, professionals can preemptively test ideas and gauge consumer preferences using methods such as quantitative UX research and concurrent-chains arrangements. This proactive approach minimizes the reliance on guesswork and intuition, which often leads to costly mistakes, and instead promotes .
Overall, by integrating behavior-analytic strategies and insights from various scientific domains, can tailor their interventions to be more engaging and impactful, ultimately leading to more successful outcomes.

Understanding the motivations that drive behavior is crucial in for behavior change. are instrumental in this process, particularly when working with . These operations are strategies used to modify the environment in a way that alters the relevance of a particular reinforcer, thereby influencing the likelihood of a behavior occurring.
For example, withholding a toy to increase its desirability can subsequently enhance a child's motivation to engage in a target behavior to obtain that toy.
The strategic use of can lead to more successful and meaningful by tapping into an individual's existing desires and motivations. This approach not only fosters a more engaging and supportive environment but also promotes skill acquisition and behavior improvement. Research and underscore the importance of such techniques in supporting individuals with autism, highlighting both the potential for lasting change and the significance of early and well-supported intervention.
By thoughtfully applying these behavioral operations, clinicians and can align intervention goals with the individual needs and preferences of the children they support, ultimately contributing to their mental health and well-being.
In conclusion, the effective application of establishing operations through environmental modifications is essential for behavior analysts working with children with autism. By fine-tuning the environment and leveraging establishing operations, behavior analysts can create more inclusive and supportive environments for learning and development. This strategic manipulation of motivation not only shapes behavior but also enhances the quality of coordinated care, ensuring that interventions are tailored to each child's unique needs and circumstances.
To accurately identify the establishing operations that influence individual behavior, behavior analysts engage in a comprehensive functional assessment. By pinpointing specific establishing operations through meticulous observation of antecedents and consequences, behavior analysts can create bespoke interventions that produce discernible changes in socially significant behavior.
Fine-tuning the environment to leverage establishing operations is crucial for enhancing the effectiveness of reinforcers for children with autism. By thoughtfully adjusting environmental factors and enhancing the timing and potency of reinforcements, behavior analysts can facilitate both behavioral change and skill acquisition.
Successfully integrating establishing operations into Applied Behavior Analysis (ABA) therapy requires a deep understanding of individual patient needs. Strategies such as preference assessments, functional communication training, and offering choice-making opportunities are vital in delivering coordinated, high-quality care that aligns with best practices. These strategies foster an environment that nurtures positive behavioral change.
Behavior analysts employ various strategies, such as manipulating the desirability of a reward through establishing operations, to enhance the impact of their interventions. By adopting a behavior-analytic mindset and promoting evidence-based decision-making, professionals can preemptively test ideas and gauge consumer preferences.
Understanding the motivations that drive behavior is crucial in crafting effective interventions for behavior change. Establishing operations play a pivotal role in this process, particularly when working with children on the autism spectrum. By thoughtfully applying these behavioral operations, clinicians and behavior analysts can align intervention goals with the individual needs and preferences of the children they support, ultimately contributing to their mental health and well-being.
In summary, the effective application of establishing operations through environmental modifications is an essential tool for behavior analysts working with children with autism. By fine-tuning the environment and leveraging establishing operations, behavior analysts can create more inclusive and supportive environments for learning and development. This leads to more successful behavior modification and contributes to the well-being of individuals.
What are establishing operations (EOs)?
Establishing operations are environmental factors or occurrences that increase the desirability of a reinforcer, thereby intensifying its motivational influence on behavior.
How do establishing operations work in behavior analysis?
In behavior analysis, establishing operations are used to create an environment that makes a desired behavior more likely to occur by increasing an individual's motivation for a specific outcome.
What is the difference between establishing operations and abolishing operations?
Establishing operations enhance the appeal of a reinforcer, making a behavior more likely, whereas abolishing operations decrease the allure of a reinforcer, making a behavior less likely.
Can you give an example of an establishing operation?
An example of an establishing operation is hunger, which increases the appeal of food, thus making an individual more likely to engage in behaviors that lead to obtaining food.
Why are establishing operations important in applied behavior analysis (ABA) therapy?
Establishing operations are important in ABA therapy because they allow behavior analysts to manipulate motivational factors to promote positive behavior changes and improve intervention effectiveness.
What role do establishing operations play in addressing the needs of children with autism?
By modifying establishing operations, behavior analysts can make certain outcomes more appealing to children with autism, encouraging positive behaviors and enhancing the quality of coordinated care.
How are establishing operations identified through functional assessment?
Behavior analysts conduct a comprehensive functional assessment, observing antecedents and consequences of behavior, to identify specific establishing operations that influence an individual's behavior.
What strategies are used to implement establishing operations in ABA therapy?
Strategies for implementing establishing operations in ABA therapy include preference assessments, functional communication training, and offering choice-making opportunities, all tailored to individual patient needs.
How can the environment be modified to utilize establishing operations effectively?
The environment can be fine-tuned by making desired reinforcements more available, enhancing their timing and potency, and considering individual sensitivities, especially in the context of autism.
What is the significance of understanding motivating operations in behavior change science?
Understanding motivating operations is crucial as it allows for the development of tailored interventions that can address broader societal issues by modifying human behavior effectively.
Can you provide a practical example of an establishing operation in use?
A practical example is withholding a child's favorite toy to increase its reinforcing power, motivating the child to engage in social skills training to obtain the toy.
How does the strategic use of establishing operations impact intervention effectiveness?
The strategic use of establishing operations can lead to more successful behavior modification by aligning the interventions with an individual's motivations and preferences, particularly for children with autism.