Chaining in psychology is a fascinating behavioral technique that links a series of individual behaviors into a cohesive sequence. This method is especially effective when teaching new skills within Applied Behavior Analysis (ABA). Imagine breaking down complex tasks into manageable steps—this is what chaining does! By reinforcing each step, it helps foster independence and skill acquisition, making the learning process smoother for individuals, particularly children with autism.
You might be wondering how this works in practice. Picture a child learning to wash their hands. Instead of overwhelming them with the entire process, chaining allows us to focus on one step at a time, like turning on the faucet, applying soap, and rinsing off. Each small victory builds their confidence and skills!
This approach not only enhances learning but also creates a sense of accomplishment. It’s all about making the journey enjoyable and engaging. So, if you’re looking for ways to support your child’s learning, consider exploring chaining further. Let’s explore this together and see how it can make a difference in your child’s life!
In the world of psychology and applied behavior analysis, chaining is a game-changer! 🌟 This technique links individual behaviors into a smooth sequence, making it a fantastic tool for skill acquisition. It not only simplifies complex tasks but also helps kids gain independence, allowing them to tackle daily activities with confidence.
Imagine breaking down tasks like brushing teeth or tying shoelaces into manageable steps. When children master each segment, they experience the joy of achievement, which reinforces their learning journey. With a focus on personalized care and evidence-based strategies, chaining is truly transforming therapeutic practices. Every child deserves the chance to thrive, and with this approach, we’re making that happen! Let’s explore this together!
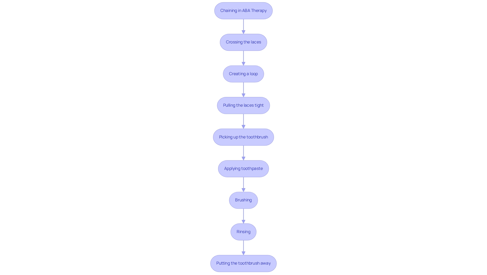
Chaining in psychology is a key behavioral technique that connects a series of individual behaviors into a cohesive sequence, especially in applied behavior analysis (ABA). This method is particularly helpful for teaching new skills, as it breaks down complex tasks into smaller, manageable steps. Each step acts as a signal for the next action, making the learning process smoother through reinforcement.
For instance, when teaching a child to brush their teeth, you can break the task into simple steps:
This organized approach not only helps in skill acquisition but also fosters independence in daily activities.
Research shows that chaining is very effective in ABA therapy. It allows children to gradually master skills, ensuring they can learn at their own pace. By reinforcing each step, practitioners help build confidence and competence, leading to greater success in skill execution. This technique has been widely embraced in various settings, showcasing its versatility and effectiveness in promoting behavioral change.
At Rori Care – ABA Therapy, we truly believe in the power of personalized planning in our program development. Our qualified behavior analysts create customized plans featuring measurable objectives and evidence-based strategies, ensuring that each child’s unique needs are met. This patient-focused approach is crucial for achieving meaningful progress. In fact, 90% of children show improvement when recommended hours are fully utilized with active caregiver participation. Plus, ABA therapy is the only scientifically validated treatment for autism covered by insurance, making it accessible for families.
We invite you to take the first step toward your child's success with a complimentary consultation at Rori Care – ABA Therapy. In summary, chaining in psychology serves as a foundational approach in ABA, enabling children to develop essential skills through a systematic and supportive framework. This aligns perfectly with Rori Care’s mission to ensure that every child has the chance to thrive, equipped with the tools they need for success. Let’s explore this together!
To understand what chaining in psychology is, let’s dive into the three primary types of chaining techniques: forward chaining, backward chaining, and total task chaining. These techniques can be seamlessly integrated into individualized behavioral plans crafted by our qualified behavior analysts at Rori Care. This approach is not just effective; it also provides a sense of achievement right from the start, aligning beautifully with our measurable development objectives. Each step is tailored to meet the unique needs of the client, ensuring personalized care.
Let’s explore this together and see how these techniques can make a difference in your child’s learning experience!
In Applied Behavior Analysis (ABA) therapy, chaining is a fundamental technique that works wonders for teaching complex behaviors and skills, especially for individuals with autism. At Rori Care, our clinical leadership team—made up of skilled and empathetic professionals—is dedicated to neurodiversity and the success of young individuals. They ensure that our approach empowers caregivers with ABA principles and strategies to support their children's behavioral goals through active participation and data gathering.
For instance, when teaching a child how to tie their shoes, a therapist might use forward linking. This means breaking the task into smaller, manageable steps:
Each step is reinforced until the child can independently perform the entire sequence, fostering both proficiency and confidence.
Chaining is also essential for developing social skills. Children can learn to start and maintain conversations by practicing each part of the interaction, like:
This structured approach not only helps them acquire skills but also boosts their confidence and independence in social situations.
Research shows that ABA interventions, including sequential tasks, effectively illustrate chaining. One study found that ABA led to improvements over comparison groups at least 36% of the time across all outcomes. In contrast, Early Intensive Behavioral Intervention (EIBI) and other methods showed improvements ranging from 18% to 30%.
Interestingly, the standardized mean difference for EIBI in improving autism symptom severity was -0.34, highlighting the quantitative effectiveness of these interventions. These statistics underscore the effectiveness of chaining as a teaching strategy within ABA therapy.
Real-life applications of chaining go beyond academic skills; they also include daily living skills. For example, a child might learn to brush their teeth through a series of chained steps:
Each step is taught sequentially, ensuring that the individual can perform the entire routine independently.
Therapists at Rori Care have witnessed the transformative impact of chaining in their practice. One specialist, Dr. Patrick Myers, noted its effectiveness, saying that "linking not only simplifies intricate tasks but also empowers young learners to take charge of their educational journey." This sentiment reflects a broader consensus among practitioners about the value of chaining in fostering independence and skill development in children with autism.
Moreover, the increase in ABA literature and larger-scale studies between 2018 and 2020 suggests a growing acceptance and importance of chaining in ABA therapy.
Additionally, a case study titled 'Between-Groups Comparisons of ABA' illustrated that ABA interventions, including chaining, showed improvement over comparison groups at least 36% of the time across all outcomes, reinforcing the claims about its success rates.
To discover more about how Rori Care can assist in your loved one's development through ABA therapy, let’s explore this together! We encourage you to schedule an appointment today.

In behavioral therapy, chaining in psychology is a powerful technique, but practitioners often encounter challenges during its implementation. One common issue is learner frustration with complex tasks, which can lead to disengagement. Research shows that when tasks are appropriately sized, learners are more likely to stay engaged and motivated.
To tackle this, it's essential for practitioners to break tasks down into manageable steps and provide consistent reinforcement. Interestingly, statistics reveal that about one-third of AAC systems are abandoned, underscoring the need to keep learners engaged with effective strategies.
In this context, caregiver education is crucial. By equipping caregivers with a better understanding of ABA principles and strategies, they can offer enhanced support at home, complementing professional interventions and promoting consistency. This informed decision-making enables caregivers to make choices that positively impact their child's progress, ultimately leading to improved behavioral outcomes.
When caregivers are actively involved and align with therapeutic strategies, it often leads to more effective and lasting behavioral improvements. Plus, the skills and knowledge gained through caregiver education boost their confidence, reduce stress, and enhance overall family dynamics, making them vital partners in their child's developmental journey.
Another significant challenge is prompt dependency, where learners become overly reliant on cues from therapists or parents. This dependency can hinder the development of self-sufficient abilities. To address this, it's important to gradually fade prompts, encouraging learners to tackle tasks independently.
Experts suggest that a systematic approach to fading prompts can significantly enhance a learner's ability to generalize skills across different contexts. As Susan Karr wisely notes, "Overcoming prompt dependency is essential for fostering true independence in learners."
Moreover, practitioners need to be mindful of each student's individual learning pace, adjusting the chaining process as needed to keep motivation and progress on track. The importance of thorough skill development is highlighted by educational programs for students with ASD, which should promote various abilities and prepare them for postsecondary education or employment, guided by an IEP.
For example, a case study on the medical home model emphasizes the value of accessible and coordinated care for children with special health care needs, including those with ASD. Parents reported that increasing their awareness of the medical home concept improved partnerships with providers, resulting in better care coordination and fewer unmet needs. This illustrates the significance of coordinated care in effectively applying linking techniques in ABA therapy.
In summary, while chaining can be an effective strategy in ABA therapy, understanding its nuances and addressing challenges like learner frustration and prompt dependency through tailored approaches and consistent reinforcement is vital for fostering independence and success. Empowering caregivers through education not only boosts their confidence but also enhances overall family dynamics, making them essential partners in their child's developmental journey. At Rori Care – ABA Therapy, we’re here to help you every step of the way!

Technology is making a real difference in how we link methods within Applied Behavior Analysis (ABA) therapy, especially with the help of AI-powered applications. These fantastic tools provide real-time feedback and data tracking, empowering caregivers with insights into personalized planning and measurable objectives for their children. This means therapists can closely observe a young person's progress and make necessary adjustments, ensuring that each behavioral plan is tailored to the unique needs and strengths of the client.
Interactive resources, like visual schedules and task analysis software, play a crucial role in helping young learners visualize the steps involved in tasks. This visualization not only aids in their understanding but also helps them follow sequences more effectively. Plus, integrating gamification features into the educational process makes learning about chaining in psychology fun and interactive, encouraging participation.
Recent studies, including a review by Den Brok et al., highlight how AI-driven self-controlled technologies can facilitate learning daily living skills and cognitive concepts. This really underscores the potential of these innovations in behavioral therapy. As Susan Murphy, a professor of statistics and computer science, wisely points out, "How can we provide support for you in a way that doesn’t bother you so much that you’re not open to help in the future?" This perspective emphasizes the importance of collaboration between psychologists and computer scientists in using AI safely and effectively in clinical settings.
Additionally, Rori Care's approach includes automatic data collection during clinical sessions, ensuring secure storage and anonymization, which boosts the efficiency of ABA therapy. The integration of AI-driven progress report automation provides clinicians with 50% more time for youth treatment, allowing them to focus more on direct care. A case study titled "AI as a Support Tool for Physicians" illustrates how AI can lighten the load in clinical settings, drawing a parallel to its potential benefits in ABA therapy.
However, it’s essential to recognize the need for more research on the limitations and challenges of AI in assistive technologies. Understanding these aspects is vital for improving the effectiveness of ABA therapy for youth. Let’s explore this together and see how we can make a difference!
Parents play a vital role in the development process, and their active involvement can truly enhance a young person's learning journey. Did you know that about 70% of parents feel more confident in their ability to support their child's ABA therapy when they are engaged? By understanding concepts like chaining in psychology, parents can reinforce skills at home, providing consistent practice and encouragement.
For instance, when a child is learning to prepare a snack, parents can guide them through each step. This not only promotes independence but also ensures safety and support along the way.
Moreover, collaboration between parents and therapists is crucial for crafting strategies that align with therapy objectives. As caregivers gain a deeper understanding of ABA principles and strategies through programs like those offered by Rori Care – ABA Therapy, they become better equipped to make informed decisions that positively impact their child's progress. This partnership creates a unified approach to skill acquisition and empowers parents with the knowledge and tools to foster a nurturing learning environment.
Case studies, such as 'Learn to Ride the Waves,' highlight the positive impact of parental involvement in understanding chaining techniques. These studies show that patience and understanding are key to maintaining a strong emotional connection, which significantly aids in a child's development.
Such involvement not only enhances learning but also strengthens the emotional bond between parent and child, creating a supportive environment conducive to growth. Plus, empowered caregivers contribute to better behavioral outcomes, reducing stress and improving overall family dynamics. This fosters a more effective and lasting impact on their child's development.
Let’s explore this journey together! Your engagement makes all the difference.
Chaining is such a powerful technique in applied behavior analysis! It simplifies complex tasks and helps children, especially those with autism, gain independence. By breaking activities down into manageable steps, kids can confidently tackle daily tasks like brushing their teeth or tying their shoes. This method is versatile, working wonders across various skills, from academics to social interactions.
There are three types of chaining—forward, backward, and total task chaining. This flexibility allows practitioners to tailor their approaches to each child's unique needs, boosting engagement and motivation. It’s important to address challenges like learner frustration and prompt dependency through consistent reinforcement and caregiver education. This is crucial for effective implementation.
Technology also enriches chaining practices in ABA therapy by providing real-time feedback and interactive tools. These resources help children stay engaged and empower caregivers to support their child’s progress. The collaboration between parents and therapists fosters a unified approach to skill acquisition, leading to better behavioral outcomes and stronger emotional connections.
In essence, chaining is a foundational strategy in ABA therapy that equips children with vital skills for success. By emphasizing individualized planning, active caregiver involvement, and innovative technological support, this approach not only nurtures each child's potential but also transforms therapeutic practices. Together, we can ensure that our children are well-prepared for future challenges. Let’s explore this journey together!
What is chaining in psychology?
Chaining in psychology is a behavioral technique that connects a series of individual behaviors into a cohesive sequence, commonly used in applied behavior analysis (ABA) to teach new skills by breaking down complex tasks into smaller, manageable steps.
How does chaining help in teaching new skills?
Chaining helps by organizing tasks into simpler steps, where each step signals the next action, making the learning process smoother through reinforcement and fostering independence in daily activities.
Can you provide an example of chaining in practice?
An example of chaining is teaching a child to brush their teeth by breaking the task into steps: picking up the toothbrush, applying toothpaste, and brushing each quadrant of the mouth.
What are the primary types of chaining techniques?
The primary types of chaining techniques are forward chaining, backward chaining, and total task chaining.
What is backward chaining?
Backward chaining is a technique that starts with the last step of a task, allowing the learner to experience success immediately, such as drying their hands first when learning to wash hands.
What is total task chaining?
Total task chaining teaches the entire task at once, providing support only for the steps that the learner finds challenging, making it effective for routine tasks.
How effective is chaining in ABA therapy?
Chaining is very effective in ABA therapy as it allows children to gradually master skills at their own pace, building confidence and competence through reinforced learning.
What is the approach of Rori Care – ABA Therapy regarding chaining?
Rori Care – ABA Therapy emphasizes personalized planning, creating customized plans with measurable objectives and evidence-based strategies to meet each child's unique needs.
How successful is ABA therapy at Rori Care?
Research shows that 90% of children show improvement when recommended hours are fully utilized with active caregiver participation.
Is ABA therapy covered by insurance?
Yes, ABA therapy is the only scientifically validated treatment for autism that is covered by insurance, making it more accessible for families.