Becoming a Board Certified Behavior Analyst (BCBA) is an exciting journey! To get there, you’ll need to complete a master’s degree in a relevant field, gather between 1,500 to 2,000 hours of supervised fieldwork, and pass the BCBA exam. Plus, don’t forget about the ongoing education requirements to keep your skills sharp!
This path is more than just a checklist; it’s about making a real difference in the lives of children with autism. The demand for BCBAs is growing, and their role in autism therapy is absolutely critical. It’s all about ensuring effective interventions that truly help families.
So, if you’re considering this path, know that you’re stepping into a field where your work can change lives. Let’s explore this together! We’re here to help you every step of the way!
Understanding the journey to becoming a Board Certified Behavior Analyst (BCBA) is so important for parents navigating the complexities of autism support. With the demand for skilled professionals in this field skyrocketing—just look at that 58% increase in job postings—parents have a unique chance to empower their children through informed choices. But with so many educational pathways, certification requirements, and the ins and outs of the certification process, you might be wondering: what does it really take to start this impactful career?
This guide is here to light the way to BCBA certification, tackling the challenges and opportunities that lie ahead. Let’s explore this together!
A skilled expert, known as a Board Certified Behavior Analyst (BCBA), has undergone rigorous education and hands-on training in applied behavior analysis (ABA), which constitutes what is required to become a BCBA. At Rori Care, these professionals play a vital role in supporting individuals with autism. They assess behaviors, create personalized intervention plans, and track progress to ensure effective and tailored treatment. By collaborating with families, educators, and other specialists, they develop strategies that promote positive behaviors and skill growth, ultimately enhancing the quality of life for those on the autism spectrum.
As we look ahead to 2025, the importance of behavioral analysts is clear. There’s a growing demand for their expertise, with job postings for these professionals jumping by 58% compared to last year. This surge reflects a greater recognition of their essential role in autism therapy. Currently, over 103,000 board-certified behavior analysts are working across the U.S., showcasing what is required to become a BCBA as that number continues to rise with more young people being diagnosed with autism and expanding state-level coverage.
At Rori Care, behavior analysts have key responsibilities. They conduct thorough assessments to pinpoint behavioral challenges, develop tailored intervention plans based on solid research, and continuously monitor and adjust these plans to meet each individual's changing needs. Their work is crucial in ensuring that interventions are effective and grounded in the latest best practices.
You can really feel the dedication these analysts have for their work. One BCBA shared, "Our role is to empower families and provide them with the resources they need to support their child's development effectively." The initiatives led by Board Certified Behavior Analysts have shown remarkable improvements in children's behaviors and skills, showcasing the powerful impact of their efforts. By using innovative strategies and working closely with families, BCBAs at Rori Care are key in guiding treatment decisions and creating an environment where children with autism can truly thrive.
Let’s explore this together! If you’re a parent navigating this journey, know that you’re not alone. We’re here to help you every step of the way!

What is required to become a BCBA is an exciting journey! Typically, candidates need to know what is required to become a BCBA, which includes having a master's degree in behavior analysis, psychology, or a related field. But that’s just what is required to become a BCBA! What is required to become a BCBA includes completing 1,500 to 2,000 hours of supervised fieldwork. This hands-on experience is so important because it allows you to apply what you’ve learned in real-life situations, working directly with children and families. It’s a fantastic way to enhance your skills and make a real difference!
Starting in 2025, the BCBA exam will include 175 graded questions and 10 unscored ones. This will really test your understanding of behavior analysis principles and practices. Plus, you’ll need to pass the board exam for Registered Behavior Technician (RBT) credentials, which is a key step in your journey. Don’t forget about the fees:
It might sound like a lot, but with over 48,000 certified behavior analysts in the U.S., the demand for qualified professionals is on the rise!
Interestingly, there are now alternative routes to qualification, which means that various educational backgrounds and experiences can help you understand what is required to become a BCBA. And once you’re certified, you’ll need to complete 32 continuing education units (CEUs) every two years to keep your credential active, with at least 4 hours focused on ethics. This evolution in credentialing pathways really highlights the importance of continuous professional growth and a commitment to ethical standards in behavior analysis.
At Rori Care, we’re all about fostering neurodiversity and empowering caregivers with ABA principles and strategies. By actively involving caregivers in the process and emphasizing data collection, we’re enhancing support for children’s behavioral goals. Together, we can lead to improved outcomes and informed decision-making. Let’s explore this journey together!

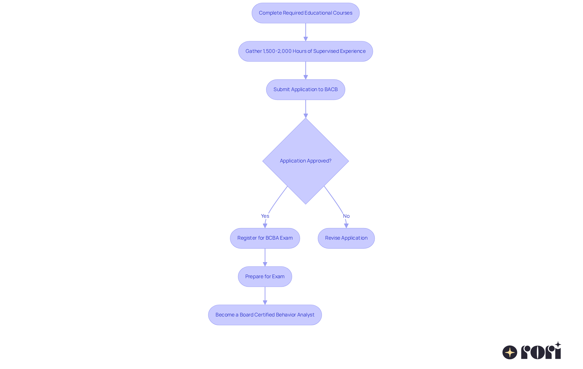
Obtaining BCBA credentials is a journey that requires knowing what is required to become a BCBA and completing a few important steps. First off, candidates need to complete what is required to become a BCBA, which includes the necessary educational courses that are approved by the BACB. Alongside that, gathering between 1,500 to 2,000 hours of supervised experience is what is required to become a BCBA. Once that’s all set, it’s time to submit an application to the Behavior Analyst Certification Board (BACB). This application includes proof of their education and experience.
After the application gets the green light, candidates can register for the BCBA exam. This exam is quite comprehensive, featuring multiple-choice questions that really test their knowledge of behavior analysis principles. Preparing for this exam is key! Many successful candidates create structured study plans, use BACB-recommended materials, and even join study groups or take practice exams.
Did you know that in 2021, a whopping 23,408 candidates took the BCBA exam? Out of those, 12,107 were first-timers, and the pass rate was around 60%. This really shows how crucial it is to prepare thoroughly and to tap into a variety of study resources. Candidates who mix things up—like rotating between textbooks, online modules, and flashcards—while regularly self-testing often find themselves ahead of the game.
Ultimately, what is required to become a BCBA is earning these credentials, which opens the door to working as a Board Certified Behavior Analyst. This role can make a significant difference in the field of autism care, with top earners in the profession raking in salaries that can reach up to $151,000. So, if you’re considering this path, remember: preparation is everything, and you’re not alone in this journey! Let’s explore this together!

To understand what is required to become a BCBA, professionals must stay on top of ongoing education and professional development to maintain their certification. This means they have to accumulate at least 32 continuing education units (CEUs) every two years, which is what is required to become a BCBA. They can do this through various fun avenues like workshops, conferences, and online courses. Did you know that most Board Certified Behavior Analysts get their CEUs from webinars (23%), virtual conferences (19%), and virtual workshops (14%)?
These educational opportunities are super important for behavior analysts in learning what is required to become a BCBA. They help them stay updated on the latest research, techniques, and ethical standards in behavior analysis. By committing to lifelong learning, behavior analysts not only boost their effectiveness but also ensure they’re ready to provide top-notch care to kids with autism. It’s inspiring to see that many BCBAs go above and beyond, completing more CEUs than required. This really shows their dedication to excellence in practice!
As one BCBA put it, "Continuing education is not just about meeting requirements; it's about being the best advocate for our clients." Isn’t that a powerful reminder? Ultimately, this journey of professional development empowers BCBAs to adapt to changing best practices and deliver impactful interventions tailored to each child's unique needs. Let’s explore this together and see how these professionals make a difference!

Becoming a Board Certified Behavior Analyst (BCBA) is such an important journey for those who truly care about improving the lives of individuals with autism. In this article, we’ve walked through the key steps involved, like the educational requirements, hands-on experience, and ongoing professional development needed for certification. BCBAs are vital in crafting personalized intervention plans that can really enhance the quality of life for their clients.
The demand for BCBAs is growing, with more job postings popping up as people recognize their crucial role in autism therapy. The path to certification is no walk in the park—it involves:
This really highlights the dedication needed in this field. Plus, the focus on continuous education means BCBAs are always up-to-date on the latest practices and ethical standards.
Ultimately, being a BCBA isn’t just a job; it’s a meaningful service that empowers families and fosters positive outcomes for children with autism. For parents, understanding what BCBAs do and how they get certified can really boost advocacy efforts. By tapping into available resources and navigating this journey together, families can witness the incredible impact that skilled professionals can have on their lives and communities.
Let’s explore this together! If you have any questions or thoughts, feel free to share. We’re here to help you every step of the way!
What is the role of a Board Certified Behavior Analyst (BCBA)?
A BCBA is a skilled expert in applied behavior analysis (ABA) who assesses behaviors, creates personalized intervention plans, and tracks progress to support individuals with autism. They collaborate with families, educators, and other specialists to promote positive behaviors and skill growth.
What qualifications are necessary to become a BCBA?
To become a BCBA, individuals must undergo rigorous education and hands-on training in applied behavior analysis (ABA).
How has the demand for BCBAs changed recently?
There has been a significant increase in demand for BCBAs, with job postings for these professionals rising by 58% compared to the previous year, reflecting a greater recognition of their essential role in autism therapy.
How many BCBAs are currently working in the U.S.?
There are currently over 103,000 board-certified behavior analysts working across the U.S.
What are the key responsibilities of behavior analysts at Rori Care?
Behavior analysts at Rori Care conduct thorough assessments to identify behavioral challenges, develop tailored intervention plans based on research, and continuously monitor and adjust these plans to meet individual needs.
What impact do BCBAs have on children with autism?
BCBAs have shown remarkable improvements in children's behaviors and skills through their initiatives, empowering families and providing resources for effective support.
How do BCBAs collaborate with families?
BCBAs work closely with families to guide treatment decisions and create an environment conducive to the development of children with autism.
What is the outlook for BCBAs by 2025?
The importance of behavioral analysts is expected to grow, driven by an increasing number of autism diagnoses and expanding state-level coverage, indicating a rising need for their expertise.