This article serves as a friendly guide for parents navigating the journey of obtaining an autism diagnosis for their child. It highlights the importance of recognizing signs and seeking professional evaluation, making it clear that you’re not alone in this process.
You’ll find key indicators of Autism Spectrum Disorder (ASD) outlined here, along with steps to take once you spot potential symptoms. Early intervention is crucial, and we’ll share some eye-opening statistics that show how timely diagnoses can lead to better outcomes.
Let’s explore this together! Understanding these signs can feel overwhelming, but remember, you’re part of a community that cares. By sharing relatable experiences and insights, we hope to create a sense of belonging.
So, if you notice any signs, don’t hesitate to reach out for help. We’re here to support you every step of the way!
Recognizing the signs of Autism Spectrum Disorder (ASD) can feel overwhelming for parents. It’s a journey filled with questions, especially when it comes to navigating the complexities of diagnosis. Knowing when and how to seek a professional evaluation is key, as early intervention can truly make a difference in your child's development. But many parents find themselves asking:
This guide is here to help illuminate your journey toward an autism diagnosis. We want to equip you with the knowledge to identify symptoms, seek evaluations, and create personalized treatment plans that cater to your child's unique needs. Let’s explore this together! You’re not alone in this — we’re here to help you every step of the way!
Starting the journey toward an autism diagnosis can feel overwhelming, but understanding when do you get diagnosed with autism and recognizing the common signs and symptoms of Autism Spectrum Disorder (ASD) is a great first step for parents. Here are some key indicators to look out for:
Utilizing resources like the CDC's updated guidelines on autism signs can really help parents spot these behaviors early on. Observing and jotting down these signs can be super helpful when discussing concerns with healthcare professionals. Remember, early intervention is key! Did you know that when do you get diagnosed with autism, the average age of diagnosis in the U.S. is around 5 years? This highlights just how important it is to recognize these signs and take action promptly.
By being proactive, you can make a significant difference in your child’s developmental journey and access the right support services. Educating yourself as a caregiver is crucial; it equips you with the knowledge and skills to provide effective support at home, make informed choices, and improve your child’s behavioral outcomes.
At Rori Care, we’re here to help! We offer free consultations with our Board Certified Behavior Analyst to assist families in navigating these challenges. As Kerry Magro wisely said, "Autism is not a tragedy. Ignorance is a tragedy." Let’s explore this together!

Once you spot potential signs of autism, it's important to understand when do you get diagnosed with autism by seeking a professional evaluation. Here’s how to move forward:
Talk to Your Pediatrician: Start by sharing your concerns with your child’s pediatrician. They can offer initial guidance and might even conduct a preliminary screening. This is super important—studies show that 92% of parents find a positive shift in perspective really helps when managing challenges.
Ask for a Referral: If the pediatrician sees any concerns, don’t hesitate to ask for a referral to a specialist, like a developmental pediatrician, child psychologist, or neurologist. This step is crucial because timely referrals can really make a difference in knowing when do you get diagnosed with autism.
Get Ready for the Evaluation: Gather all the information you can about your child’s developmental history—think milestones, behaviors, and any specific worries you’ve noticed. Bringing this info to the appointment can help ensure a thorough assessment.
Engage in the Assessment: The evaluation might include interviews, questionnaires, and direct observation of your child. Be prepared to answer questions about when do you get diagnosed with autism in relation to your child’s behavior in different settings. This comprehensive view is key for an accurate assessment.
Follow Up: After the evaluation, chat with the specialist about the findings to understand the next steps, including any further assessments and treatment suggestions. Engaging in this conversation is so important! Families affected by autism report 79% higher levels of resilience, which really highlights the value of support and understanding on this journey.
Once you have a diagnosis, consider looking into Applied Behavior Analysis (ABA) therapy. It’s a patient-centered and adaptable approach that’s not only backed by science but often covered by insurance. ABA therapy has shown substantial improvement in 90% of young individuals when caregivers actively participate. Rori Care is here to help with ABA therapy, ensuring that your loved one’s unique needs are met while enhancing their learning, verbal, and social skills. Let’s explore this together!

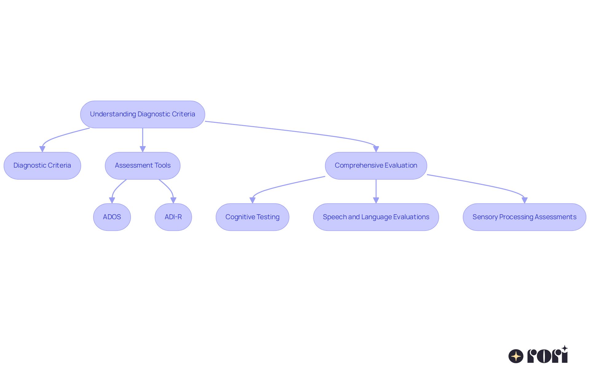
Navigating the diagnostic process, particularly when do you get diagnosed with autism, can feel overwhelming, but understanding the criteria and tools can really help!
Diagnostic Criteria: The DSM-5 tells us that autism spectrum disorder (ASD) involves ongoing challenges in social communication and interaction, along with those familiar repetitive behaviors. It’s crucial to spot these symptoms early on, as understanding when do you get diagnosed with autism can lead to effective interventions. At Rori Care, our dedicated clinical leadership team is all about supporting neurodiversity, ensuring that young people get the help they need to thrive.
Assessment Tools: You might have heard of tools like the Autism Diagnostic Observation Schedule (ADOS) and the Autism Diagnostic Interview-Revised (ADI-R). These handy tools help clinicians evaluate social communication skills and those repetitive actions, providing a structured way to assess. Did you know that ASD is reported to be over three times more common in boys than in girls? This makes these assessment tools even more vital for accurate identification.
Comprehensive Evaluation: A complete assessment often includes cognitive testing, speech and language evaluations, and sensory processing assessments. This holistic approach gives a clearer picture of an individual’s strengths and challenges. Research shows that recognizing a diagnosis early and applying the right support can lead to a 63% improvement in outcomes for kids! That’s why knowing when do you get diagnosed with autism and having prompt intervention are so important. At Rori Care, we empower caregivers with ABA principles and strategies, helping them support their children’s development effectively.
By grasping these standards and tools, parents can engage more effectively with healthcare professionals, paving the way for thorough assessments that can significantly enhance outcomes for their kids. Rori Care is here for individuals of all ages facing behavioral challenges, including Autism Spectrum Disorders, ADHD, and learning disabilities.
Let’s explore this journey together! We’re here to help you every step of the way!

After understanding when do you get diagnosed with autism, the next step is to create a personalized treatment plan that fits your child's unique needs. Here’s how to tackle this together:
Collaborate with Professionals: It’s so important to team up with a group of specialists, like Board Certified Behavior Analysts (BCBAs), speech therapists, and occupational therapists. They can help you craft a well-rounded plan that covers all areas of your child’s development.
Set Clear Goals: Think about what specific, measurable objectives you want to achieve based on your child’s strengths and challenges. This could mean working on communication skills, improving social interactions, or developing daily living skills.
Choose Appropriate Interventions: Look for evidence-based interventions that match your goals. For instance, Applied Behavior Analysis (ABA) therapy has shown an impressive success rate of over 89% in various developmental areas. You might also consider speech therapy or social skills training.
Involve the Family: Getting family members involved in the treatment process is key! When parents lead strategies at home, it can really boost learning and support your child’s development. Teaching caregivers ABA principles helps them reinforce learning and maintain consistency, which often leads to better behavioral outcomes and progress in therapy.
Monitor Progress: Keep an eye on how things are going! Regularly reviewing and adjusting the treatment plan based on your child’s progress and changing needs is essential. This might mean ongoing assessments and feedback from your team to ensure everything stays effective and responsive.
Creating a personalized treatment plan is a journey that thrives on collaboration and flexibility, which is especially important when do you get diagnosed with autism. Together, we can ensure the best outcomes for your child. Let’s explore this together!

Recognizing the signs of autism and understanding the diagnostic process are crucial steps for parents on this journey. By spotting early indicators and seeking professional evaluation, caregivers can ensure their children get the support they need. This proactive approach not only helps secure an accurate diagnosis but also opens the door to effective interventions that can significantly enhance developmental outcomes.
Key insights highlighted in the article include:
Engaging with healthcare professionals, using assessment tools, and creating personalized treatment plans are essential parts of the autism diagnosis process. Collaborating with specialists and involving family members underscores the need for a tailored approach to each child's unique needs.
Ultimately, understanding when and how to pursue an autism diagnosis can empower parents to take meaningful action. By staying informed and proactive, caregivers can foster an environment that promotes growth and resilience, paving the way for their child's success. Embrace this journey with confidence, knowing that support and resources are available to help navigate each step effectively. Let’s explore this together!
What are the common signs and symptoms of Autism Spectrum Disorder (ASD)?
Common signs and symptoms of ASD include social communication difficulties, repetitive behaviors, sensory sensitivities, and delayed speech and language skills.
What social communication difficulties might a child with autism exhibit?
A child with autism may show limited eye contact, lack of response when their name is called, and challenges in engaging in back-and-forth conversations.
What types of repetitive behaviors are associated with autism?
Repetitive behaviors can include movements such as hand-flapping or rocking, and children may adhere to strict routines.
How do sensory sensitivities manifest in children with autism?
Children with autism may either overreact or underreact to sensory stimuli, which can involve sounds, lights, or textures.
What is the average age of autism diagnosis in the U.S.?
The average age of diagnosis for autism in the U.S. is around 5 years.
Why is early intervention important for children with autism?
Early intervention is crucial as it allows for timely support and resources, which can significantly impact a child's developmental journey and behavioral outcomes.
How can parents utilize resources to identify signs of autism?
Parents can use resources like the CDC's updated guidelines on autism signs to help spot behaviors early and document their observations for discussions with healthcare professionals.
What support services are available for families dealing with autism?
Families can access support services such as consultations with Board Certified Behavior Analysts, which can assist in navigating challenges related to autism.
What is the significance of educating oneself as a caregiver of a child with autism?
Educating oneself equips caregivers with the knowledge and skills needed to provide effective support at home, make informed choices, and improve their child's outcomes.