When should an FBA (Functional Behavior Assessment) be conducted? Well, it’s a good idea to consider an FBA when a child's behavior seems to disrupt their academic or social growth. If you notice ongoing disruptive actions or sudden mood swings, addressing these concerns early can really make a difference!
The importance of timely evaluations can't be overstated. Collaborating with parents, educators, and specialists helps tailor support strategies that meet each child's unique needs. Let’s explore this together! By working as a team, we can create a supportive environment that fosters growth and understanding.
Understanding a child's behavior can feel overwhelming, especially for parents navigating the ups and downs of autism spectrum disorders. It’s a journey filled with challenges, but there’s hope! A Functional Behavior Assessment (FBA) can be a game changer, turning disruptive behaviors into chances for growth and understanding.
But when is the right time to start an FBA? That’s a crucial question! This guide will walk you through the steps of conducting an FBA, highlighting the importance of timely intervention and collaboration. Plus, it shines a light on the unique role you, as parents, play in nurturing your child's development.
Let’s explore this together! Your insights and experiences matter, and we’re here to help you every step of the way!
A Functional Behavior Assessment (FBA) is a systematic way to determine when should an FBA be conducted to uncover the root causes of challenging behaviors in kids, especially those on the autism spectrum. This process involves gathering insights through direct observations, chats with caregivers and educators, and various assessment methods to pinpoint the reasons behind these actions. By looking at triggers, the behaviors themselves, and their outcomes, parents and professionals can work together to create tailored support strategies that meet each child's unique needs.
Our care engine takes this a step further by performing functional analysis on target behaviors and skills. It even generates automatic progress reports for clinicians to review, ensuring that the strategies we use are grounded in solid data. Research shows that determining when should an FBA be conducted is crucial for identifying challenging behaviors, with studies indicating that about 94.3% of kids on the autism spectrum exhibit such behaviors. When FBAs are executed effectively, it raises the important question of when should an FBA be conducted to not only boost the chances of positive behaviors but also foster a nurturing environment that encourages growth and change.
This collaborative effort ensures that strategies are flexible and personalized, leading to better outcomes for children with autism. Plus, our care engine updates behavior modification and skill acquisition plans after each session based on the progress made, further enhancing the effectiveness of these strategies.
Let’s explore this together! We’re here to help you every step of the way!

It raises the question of when should an FBA be conducted if a young person's behavior starts to disrupt their academic or social growth. You might notice signs like ongoing disruptive actions, sudden mood swings, or previous interventions just not hitting the mark. If your child is facing disciplinary actions or if their behavior is getting in the way of their learning, you might ask when should an FBA be conducted, as it can be a crucial step.
As a parent, if you see your child’s actions changing or escalating without any clear reason, it’s important to consider when should an FBA be conducted and don’t hesitate to ask for one. It’s important to trust your instincts! Research shows that over 40% of youths with autism exhibit challenging behaviors, which really highlights the need for timely evaluations. By addressing these concerns early, we can tackle them more effectively.
Let’s explore this together! Remember, you’re not alone in this journey, and seeking help is a strong step toward supporting your child.

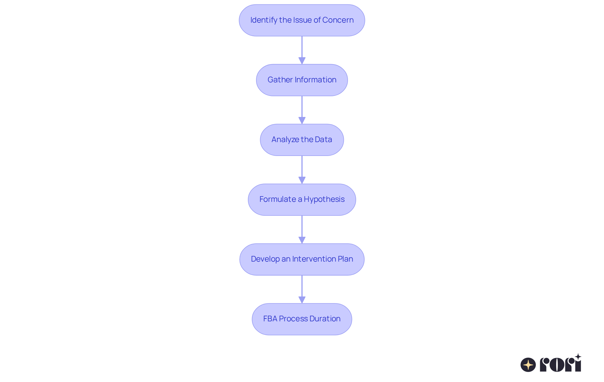
To conduct a Functional Behavior Assessment (FBA), let’s walk through some essential steps together:
Identify the Issue of Concern: Start by clearly defining the specific behavior that’s causing concern. Instead of saying a child 'misbehaves,' try specifying that they 'rip up worksheets and don’t respond when asked to show their work in math class.' This clarity helps everyone understand the situation better.
Gather Information: Next, it’s time to collect data! You can do this through interviews with parents, teachers, and caregivers. Observing the child in different environments is also key to understanding the context of their actions. Typical methods include rating scales for behaviors, direct observations, and functional analysis. Engaging caregivers is super important here, as their insights can really inform the assessment.
Analyze the Data: Now, let’s look for patterns in the data you’ve collected. Identifying triggers and consequences associated with the behavior is crucial. This analysis helps us understand the role of the behavior, which is essential for creating effective strategies. Remember, treatment plans often get adjusted based on progress reports, so ongoing evaluation is vital.
Formulate a Hypothesis: Based on your analysis, develop a hypothesis about the function of the behavior. Consider what the child might be trying to gain or avoid through their actions. This step is crucial for ensuring that the intervention plan is tailored to their needs.
Develop an Intervention Plan: Finally, create a comprehensive plan that includes strategies to address the behaviors, focusing on teaching alternative, more suitable actions. Collaboration among everyone involved—analysts, educators, and parents—is essential to ensure the plan meets the child’s unique needs. Certified analysts will craft personalized plans that include measurable objectives and evidence-based techniques, promoting positive changes and skill development.
The entire FBA process usually takes about 4 to 12 weeks, which can stretch to 60 to 75 days from the request to the IEP meeting. In urgent cases, FBAs can be expedited to as little as 10 days. Understanding when an FBA should be conducted can significantly enhance the credibility and effectiveness of the assessment, especially when involving a Board Certified Behavior Analyst (BCBA) to ensure that interventions are grounded in solid evidence and tailored to the individual’s specific circumstances. Regular meetings among stakeholders are crucial for coordination and communication throughout the FBA process, and the participation of parents and caregivers is essential for a thorough understanding of the behavior.
Let’s explore this together! We’re here to help you every step of the way!

Collaboration is key to understanding when should an FBA be conducted in the Functional Behavior Assessment (FBA) process! 😊 Parents, your active involvement with educators, specialists, and other professionals is so important for your child’s education. When you communicate regularly, everyone stays on the same page about your child’s needs and the strategies being used.
Gathering input from all those involved is crucial when should an FBA be conducted. Each person can share valuable insights about your child’s behavior in different settings. This teamwork not only makes the evaluation process smoother but also builds a supportive community around your child, which can really boost the effectiveness of the measures taken.
Research shows that tailored approaches, guided by thorough evaluations, lead to better outcomes in educational settings. This highlights just how vital it is for everyone to participate! Engaging with educators and behavior analysts empowers you as parents to advocate for your child effectively, ensuring that the interventions are both suitable and impactful.
Let’s explore this together! We’re here to help you every step of the way!

Understanding when to conduct a Functional Behavior Assessment (FBA) is so important for parents looking to tackle their child's challenging behaviors effectively. This structured approach not only helps identify the root causes of these behaviors but also paves the way for personalized strategies that cater to each child's unique needs. By spotting the signs that indicate an FBA is needed, parents can take proactive steps toward creating a more supportive and nurturing environment.
Throughout this article, we’ve shared key insights on the FBA process, from pinpointing specific behavioral concerns to teaming up with educators and specialists. Each step—like data collection and hypothesis formulation—plays a crucial role in crafting effective intervention plans. The focus on teamwork among parents, teachers, and behavior analysts really highlights how important a comprehensive approach is when it comes to understanding and supporting children with autism spectrum disorders.
Ultimately, we can’t stress enough how vital conducting an FBA is. It’s a powerful tool for both parents and professionals, enabling them to tackle behavioral challenges early and effectively. By actively engaging in this process, parents empower themselves and their children, ensuring that the interventions are not just suitable but also impactful in promoting positive behavioral changes and enhancing overall well-being.
Let’s explore this together! Remember, you’re not alone in this journey, and we’re here to help you every step of the way!
What is a Functional Behavior Assessment (FBA)?
A Functional Behavior Assessment (FBA) is a systematic process used to identify the root causes of challenging behaviors in children, particularly those on the autism spectrum. It involves gathering insights through observations, conversations with caregivers and educators, and various assessment methods.
When should an FBA be conducted?
An FBA should be conducted when there are challenging behaviors that need to be understood and addressed. Research indicates that about 94.3% of children on the autism spectrum exhibit such behaviors, making it crucial to determine the right time for an FBA.
What methods are used in conducting an FBA?
The methods used in conducting an FBA include direct observations of the child, discussions with caregivers and educators, and various assessment techniques to identify triggers, behaviors, and their outcomes.
How does the care engine enhance the FBA process?
The care engine performs functional analysis on target behaviors and skills, generates automatic progress reports for clinicians, and updates behavior modification and skill acquisition plans after each session based on the child's progress.
What is the goal of conducting an FBA?
The goal of conducting an FBA is to create tailored support strategies that address each child's unique needs, ultimately leading to improved behaviors and fostering a nurturing environment for growth and change.
How do FBAs contribute to better outcomes for children with autism?
FBAs contribute to better outcomes by ensuring that strategies are flexible and personalized, allowing for collaboration between parents and professionals to effectively address challenging behaviors.