This article dives into a question many parents have: who can assess for autism? It’s a journey that can feel overwhelming, but don’t worry—we’re here to help you every step of the way! Finding the right professionals, like licensed psychologists and pediatricians, is key. These experts use standardized testing and evidence-based practices to ensure your child gets the thorough evaluation they deserve.
As you prepare for this important assessment, think about how you can make the process smoother. Maybe jot down some notes about your child's behaviors or experiences. Sharing these insights can really help the professionals understand your child's unique needs. Remember, you’re not alone in this—many parents have walked this path and found support along the way.
So, let’s explore this together! Finding qualified professionals is just the first step. With the right guidance and preparation, you can ensure a comprehensive evaluation that truly reflects your child's needs. If you have any questions or experiences to share, feel free to comment below. We’re all in this together!
Navigating the complexities of autism assessments can feel like a daunting journey for parents, filled with uncertainty and countless questions. It’s so important to understand the evaluation process, as it not only helps determine if a child meets the criteria for autism spectrum disorder but also sets the stage for the support and resources they’ll receive.
But with so many professionals claiming to specialize in autism assessments, how can parents be sure they’re choosing the right expert? 🤔 This guide will walk you through the essential steps, demystifying the assessment process and empowering you to advocate effectively for your child’s needs. Let’s explore this together!
Understanding the autism evaluation process is so important for parents seeking help from specialists who can assess for autism for their kids. Autism evaluations usually involve a blend of standardized tests, observations, and chats with parents and caregivers, conducted by experts who can assess for autism. These assessments aim to determine if a child meets the criteria for autism spectrum disorder (ASD) as outlined in the DSM-5, and they involve professionals who can assess for autism.
In 2025, various types of autism evaluations are in use, including developmental screenings and comprehensive assessments by specialists who can assess for autism. Developmental screenings often serve as the first step in identifying young ones who can assess for autism and might need further evaluation. Comprehensive assessments, performed by specialists who can assess for autism, dig deeper, using standardized tests to measure cognitive, language, and social skills, along with observations that provide insights into a child’s behavior in different settings.
Did you know that a significant number of kids diagnosed with autism are identified through standardized tests administered by specialists who can assess for autism? For example, the average age of diagnosis in the U.S. is around 5 years, which really highlights the need for specialists who can assess for autism and provide early intervention. There are plenty of success stories out there; children who go through thorough evaluations often receive tailored support that enhances their development and educational outcomes. Understanding this process not only empowers parents but also ensures that kids receive the right resources from specialists who can assess for autism to thrive.
So, let’s explore this together! If you’re feeling uncertain or overwhelmed, remember, you’re not alone. We’re here to help you every step of the way!

When it comes to getting a thorough assessment for autism, it’s really important for parents to find professionals who can assess for autism. Look for licensed psychologists, pediatricians, or developmental specialists who can assess for autism and have experience diagnosing ASD. Credentials like being a Board Certified Behavior Analyst (BCBA) or having certifications in developmental-behavioral pediatrics can really show their expertise.
It’s also a good idea to consider professionals who use evidence-based practices and have a solid reputation in the community. Recommendations from other parents or local autism organizations can be super helpful in finding qualified assessors who can assess for autism. At Rori Care, we’re here to guide families through the maze of insurance-covered payment options, which could potentially cover up to 100% of ABA therapy costs!
Our clinical leadership team is passionate about neurodiversity and empowering caregivers with ABA principles. We believe in ensuring that youth get the support they need to achieve their behavioral goals. With active involvement from caregivers, ABA therapy has shown significant progress in 90% of youth. This makes it an essential resource for families navigating the challenges of autism. Let’s explore this together!

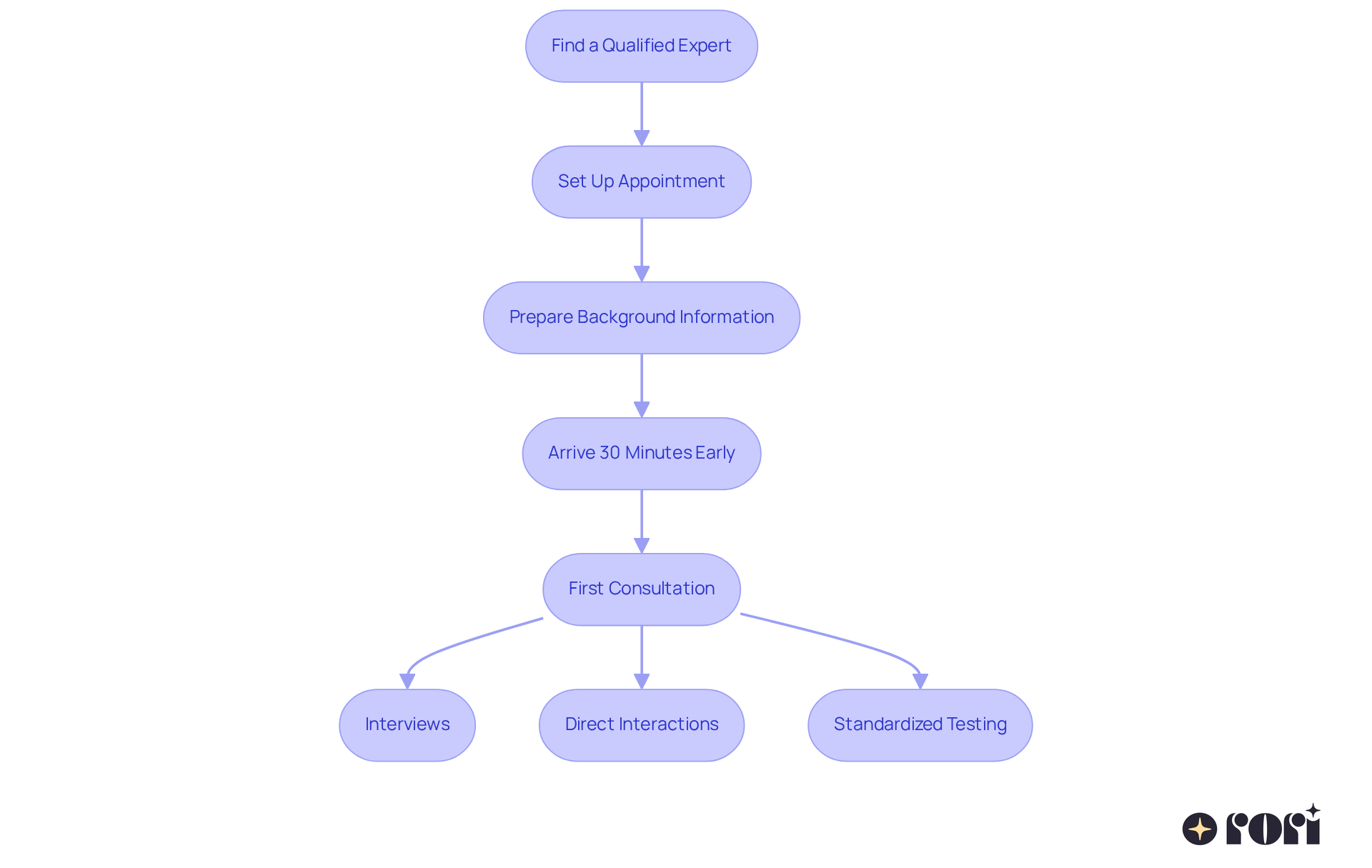
Once you’ve found a qualified expert who can assess for autism, it’s time to kick off the evaluation! Reach out to their office to set up an appointment, and be ready to share some background info about your child’s development and behavior. Arriving about 30 minutes early for in-person visits can really help things go smoothly. Keeping a detailed log of your child’s milestones, behaviors, and any concerns you’ve noticed can be super helpful during this journey.
During your first consultation, the expert who can assess for autism will guide you through the evaluation process. This usually includes:
It’s also a great chance to voice any specific worries you have about your child’s behavior or development. Research shows that parents who prepare well for these evaluations often feel more confident and informed, leading to a smoother review experience.
At Rori Care, we offer a FREE Autism Consultation with our Board Certified Behavior Analyst. They’re here to guide you through the initial behavior evaluation, which includes creating an Intake Report with recommended therapy services and goals—typically ready within 1-2 weeks. Understanding the different parts of the evaluation can help ease any anxiety you might have about the process. Plus, assessments can vary based on factors like speech level and age, so knowing this can help set realistic expectations.
Remember, this first consultation is a vital step in getting the support your child needs. Being proactive and engaged will benefit both you and your child in the long run. Empowering caregivers with ABA principles and strategies through education can really boost your ability to support your child’s behavioral goals. Let’s explore this together!

Preparing for your child's autism assessment meeting can feel a bit overwhelming, but it’s such an important step! Start by gathering key documents like:
It’s also helpful to jot down any questions or concerns you want to discuss. This way, you can cover all the important aspects of your child's behavior and development.
Don’t forget to include observations from different settings, like home and school. These insights can really help the professional understand your child's unique needs. When you arrive with this information, it sets the stage for a productive meeting. Remember, approach this with an open mind! Collaborating with the assessor can lead to a tailored plan that truly fits your child's requirements.
Let’s explore this together! You’re not alone in this journey, and every step you take is a step toward understanding and supporting your child better.

Understanding the autism assessment process is so important for parents who want the best for their children. By getting to know the steps involved, you can navigate the sometimes tricky world of autism evaluations and make sure your child gets the right resources and interventions for their growth.
This article highlights key steps for parents, like:
Each of these pieces is crucial in ensuring that children are accurately assessed and given the tailored support they need.
Sure, the journey of assessing for autism can feel overwhelming, but it’s also a chance for growth and understanding. We encourage you to take an active role in this process, tapping into available resources and support networks. By doing this, you can empower your child to thrive and reach their behavioral goals, making a real difference in their overall development and quality of life.
Let’s explore this together! Remember, you’re not alone in this journey, and we’re here to help you every step of the way!
What is the purpose of an autism evaluation?
The purpose of an autism evaluation is to determine if a child meets the criteria for autism spectrum disorder (ASD) as outlined in the DSM-5, using a blend of standardized tests, observations, and discussions with parents and caregivers.
What types of evaluations are used for assessing autism?
There are two main types of evaluations used for assessing autism: developmental screenings, which serve as the first step in identifying children who may need further evaluation, and comprehensive assessments, which involve standardized tests to measure cognitive, language, and social skills, along with behavioral observations.
Who conducts autism evaluations?
Autism evaluations are conducted by specialists who are trained to assess for autism, including experts who can administer standardized tests and interpret the results.
At what age are children typically diagnosed with autism in the U.S.?
The average age of diagnosis for autism in the U.S. is around 5 years.
How can autism evaluations benefit children?
Autism evaluations can benefit children by providing tailored support that enhances their development and educational outcomes, allowing them to receive the right resources to thrive.
What should parents know about the autism evaluation process?
Parents should understand that the autism evaluation process involves collaboration with specialists and includes various assessment methods, empowering them to seek the right help for their child.