This article dives into three important types of extinction in Applied Behavior Analysis (ABA) that every parent should know to effectively manage their children's behaviors. We’re talking about Attention, Escape, and Tangible Extinction procedures. These methods can really help reduce unwanted behaviors by consistently withholding reinforcement. Research shows that when these techniques are applied thoughtfully and consistently, they lead to significant behavior reduction. Let’s explore this together and see how these strategies can make a difference in your parenting journey!
Understanding behavior modification can feel overwhelming for parents, especially when navigating the complexities of Applied Behavior Analysis (ABA). At the heart of this approach is the concept of extinction—a powerful tool that can reshape a child's behavior by removing reinforcement for unwanted actions. As caregivers explore the three distinct types of extinction procedures—attention, escape, and tangible—they might wonder how to implement these strategies effectively while ensuring their children's emotional support.
What challenges could arise during this journey? How can parents remain steadfast in their approach to foster lasting, positive change? Let’s explore this together! We're here to help you every step of the way!
In Applied Behavior Analysis (ABA), stopping reinforcement is a key step in reducing or even eliminating certain behaviors that have been previously encouraged. When a behavior that once received rewards is no longer reinforced, you’ll often see it occur less frequently over time. This approach differs from punishment; rather than introducing something unpleasant, it focuses on removing what keeps the behavior going. For instance, if a child realizes that interrupting conversations no longer gets them attention, they’re likely to do it less often as that reinforcement fades away.
Understanding this concept of disappearance is super important for parents. It gives you the tools to positively manage your child's behavior. Research shows that when done thoughtfully, this method can lead to significant changes. In fact, studies suggest that extinction-based strategies can reduce disruptive behaviors by an impressive 73% within just six weeks in classroom settings! However, it’s worth noting that you might see a temporary increase in the unwanted behavior at first before it starts to decline. This highlights the need for consistent application and monitoring during the process.
Moreover, effective extinction requires a solid plan. This includes:
At Rori Care, our dedicated analysts develop tailored plans that cater to your child's unique needs, with clear goals set to track progress effectively. Our evidence-based methods, grounded in the latest research, empower caregivers with the knowledge and tools they need to support their children's behavioral aspirations. By understanding these essential concepts, parents can help their kids develop more positive habits while reducing those that cause concern. Let’s explore this together!

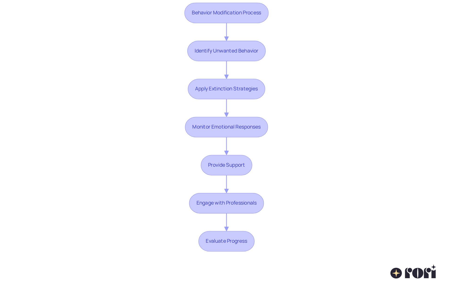
When it comes to managing children's behaviors effectively, understanding the 3 types of extinction in Applied Behavior Analysis (ABA) can truly empower caregivers. Let’s explore this together!
There are 3 types of extinction in ABA that we need to understand.
Attention Extinction: This occurs when a child engages in a behavior to get attention, and the caregiver intentionally ignores it. For instance, if a child cries for attention, consistently ignoring this behavior can lead to a gradual decrease in whining over time. Research shows that attention-seeking behaviors significantly drop when caregivers consistently avoid reinforcing them with attention. Caregivers can keep track of how often these behaviors happen to see progress and tweak their strategies as needed.
Escape Extinction: This involves stopping a child from escaping an unpleasant task or situation. For example, if a child throws a tantrum to avoid homework, the caregiver ensures that the homework still needs to be completed regardless of the outburst. Studies indicate that escape-driven behaviors, like tantrums, tend to lessen when the challenging task is upheld despite the child's attempts to avoid it. This method has seen success rates of up to 80% when caregivers receive the right support and training. Keeping a record of how often and intensely tantrums occur can help caregivers evaluate how well this strategy is working.
Tangible Extinction: This happens when a child acts out to get a tangible item, and the parent chooses not to give it. For instance, if a child throws a tantrum for a toy, not giving in can help reduce the likelihood of that behavior in the future. By consistently withholding the desired item, the child learns that such actions won’t lead to the outcome they want. Caregivers can document these instances to better understand what triggers the behavior and refine their approach.
Now, it’s essential to remember that challenges may arise, such as an initial increase in the frequency or intensity of the behavior after reinforcement is withheld. Consistency is key for these procedures to work, and educating caregivers is vital in helping them navigate these challenges. Certified analysts can provide valuable support in crafting personalized plans that integrate these extinction procedures effectively. We’re here to help you every step of the way!

Implementing the 3 types of extinction aba procedures in ABA therapy can feel challenging, but with the right approach, you can truly make a difference! Here are some friendly tips to keep in mind:
Identify the Target Action: Start by clearly defining the behavior you want to reduce. This clarity is super important for tracking progress and making any necessary tweaks along the way.
Be Consistent: Consistency among all caregivers is key. When everyone applies the same strategies, it helps avoid confusion for your child, which increases the chances of success.
Monitor for the 3 types of extinction aba: You might notice that when reinforcement is removed, the behavior may temporarily escalate—this is referred to as an extinction burst. Staying calm and consistent during this phase is crucial for keeping things on track.
Provide Alternative Reinforcement: While you’re withholding reinforcement for the undesired behavior, it’s also helpful to reinforce alternative, more appropriate behaviors. This way, you’re guiding your child toward positive actions and helping them build new, constructive habits.
Consider Emotional Well-being: Always prioritize your child’s emotional and psychological health. It’s essential that the strategies you use are supportive and don’t lead to feelings of frustration or abandonment.
Studies indicate that behaviors effectively reduced through elimination tend to remain low in 78% of cases when appropriate maintenance strategies are applied. By following these friendly tips, you and your child can embark on a journey of positive change together! Let’s explore this together!

The effect of disappearance on child conduct can be profound, leading to significant changes over time. When applied properly, the 3 types of extinction ABA can assist in diminishing unwanted actions and promoting the emergence of more suitable alternatives. However, it’s important for parents to understand that changing behaviors is often a gradual process.
Long-term Conduct Modification: Over time, as reinforcement for unwanted actions is consistently withheld, children learn that these actions no longer yield the desired outcomes. Research shows that behaviors successfully diminished through extinction maintain their low levels in 78% of instances when appropriate maintenance strategies are applied. This learning process can lead to a noticeable reduction in those actions.
Patience is Key: Parents should be prepared for the possibility of initial resistance or an increase in undesired behavior before it begins to decrease. This phase, often called an elimination burst, can be tough, but persistence is crucial. Staying consistent and supportive during this time is vital for achieving the best outcomes.
Emotional Responses: Children may feel frustrated or confused during the extinction process. It’s essential for parents to provide emotional support and reassurance, helping their little ones navigate their feelings as they adjust to the changes. Common challenges include managing emotional reactions, which can be addressed through effective communication and understanding.
Collaboration with Professionals: Partnering closely with ABA therapists or specialists can enhance the effectiveness of intervention strategies. These professionals can offer guidance, monitor progress, and make necessary adjustments to the approach. Open communication with ABA therapists, including sharing observations and maintaining a feedback loop, is key for successful implementation.
By understanding the 3 types of extinction ABA, parents can better support their children through the behavior modification process, fostering an environment that encourages positive change. Let’s explore this together!

Understanding the three types of extinction in Applied Behavior Analysis (ABA) is a powerful tool for parents looking to manage and modify their children's behaviors effectively. By focusing on removing reinforcement instead of punishment, caregivers can create an environment that encourages positive change. This proactive approach not only helps reduce unwanted actions but also supports the development of more constructive habits.
Throughout this article, we've highlighted the significance of attention extinction, escape extinction, and tangible extinction. Each type offers unique strategies for addressing specific behaviors, and it’s essential to remain consistent and monitor progress during the extinction process. We encourage caregivers to collaborate with professionals to ensure that tailored plans are in place to meet the individual needs of their children.
Ultimately, the journey of behavior modification is gradual and requires patience, understanding, and support. By thoughtfully implementing these extinction strategies, parents can help their children navigate challenges and foster emotional well-being. Embracing this knowledge empowers families to create lasting, positive transformations in their children's behavior, paving the way for a brighter future. Let’s explore this together, and remember, we’re here to help you every step of the way!
What is extinction in Applied Behavior Analysis (ABA)?
Extinction in ABA refers to the process of stopping reinforcement for a behavior that has previously been encouraged, leading to a decrease in that behavior over time.
How does extinction differ from punishment?
Unlike punishment, which introduces something unpleasant to reduce a behavior, extinction focuses on removing the reinforcement that maintains the behavior, allowing it to fade away naturally.
Can you provide an example of extinction in practice?
An example of extinction is when a child stops receiving attention for interrupting conversations. As the reinforcement (attention) fades, the child is likely to interrupt less often.
Why is understanding extinction important for parents?
Understanding extinction equips parents with tools to positively manage their child's behavior, potentially leading to significant changes in behavior patterns.
What does research say about the effectiveness of extinction strategies?
Research suggests that extinction-based strategies can reduce disruptive behaviors by approximately 73% within six weeks in classroom settings.
Is it common to see an increase in unwanted behavior when starting extinction?
Yes, it is common to observe a temporary increase in the unwanted behavior before it begins to decline, emphasizing the need for consistent application and monitoring.
What are the key components for effective extinction?
Effective extinction requires a solid plan that includes conducting a functional analysis, training everyone involved, and reinforcing alternative behaviors.
How does Rori Care support families in implementing extinction strategies?
Rori Care develops tailored plans that address each child's unique needs, setting clear goals to track progress and utilizing evidence-based methods to empower caregivers.