This article dives into the four steps for mastering response chaining in ABA therapy for children. It highlights how breaking down complex tasks into manageable steps can significantly enhance learning and independence.
Imagine the relief of seeing your child tackle tasks with confidence! By identifying target behaviors, conducting task analyses, employing suitable linking techniques, and gradually fading prompts, you can create a supportive learning environment. And let’s not forget the vital role caregivers play in reinforcing these skills at home—your involvement is key!
Let’s explore this together! By understanding these steps, you can help your child thrive in their learning journey. We’re here to help you every step of the way!
Mastering new skills can often feel like an uphill battle for many parents, especially when their children face behavioral challenges like autism or ADHD. But don’t worry! Response chaining, a technique rooted in Applied Behavior Analysis (ABA), offers a structured way to break down complex tasks into manageable steps. This transforms overwhelming processes into achievable milestones.
As caregivers and therapists collaborate to implement this method, it’s essential to think about how each child can receive personalized support that fosters independence and confidence. Let’s explore this together! This article delves into the essential steps of response chaining, providing insights and strategies to enhance learning and behavioral progress. We’re here to help you every step of the way!
Response chaining is a behavioral method in Applied Behavior Analysis (ABA) that involves breaking down complex tasks into smaller, manageable steps. Each step in response chaining links to the next, creating a series of actions that lead to completing a larger task. This approach utilizes response chaining to work wonders for teaching young individuals with autism, ADHD, and various behavioral challenges. It allows them to learn new skills gradually through response chaining, reinforcing each step along the way.
For instance, when teaching a child to wash their hands, the steps could include:
Each of these actions signals the next, facilitating understanding through response chaining, organized repetition, and reinforcement. Isn’t that a neat way to make learning feel more structured and fun?
Moreover, caregiver education is vital in this process. By equipping parents with ABA principles and strategies, they can actively participate in their child’s learning journey. This involvement not only helps them make informed decisions but also contributes to more effective and lasting behavioral improvements. Let’s explore this together! We’re here to help you every step of the way!

In ABA therapy, response chaining is truly a game-changer! It helps kids learn complex skills through a structured approach, making what seems overwhelming feel manageable. By breaking tasks down into simpler steps, therapists can encourage independence and boost a child's confidence as they master each part.
And let’s not forget about caregiver education—it’s absolutely vital! When caregivers understand ABA principles, they gain the tools to support their children’s learning effectively. This knowledge empowers them to make informed decisions that can really enhance their child’s progress, reinforcing skills learned during therapy at home.
For instance, when teaching daily living skills like brushing teeth or getting dressed, using response chaining helps kids grasp the order of actions needed to complete these tasks. With active participation from caregivers, reinforcing each step becomes more consistent, ensuring kids not only learn but also retain these skills over time. This leads to greater independence in their daily lives!
Plus, the use of AI-powered tools for automating progress reporting means therapists can spend more time on direct treatment. This really improves the overall effectiveness of ABA therapy. Let’s explore this together and see how we can support our little ones on their journey!

To implement response chaining techniques in therapy sessions, let’s explore some simple steps together:
Identify the Target Behavior: Start by figuring out the specific skill or task you want to teach. For instance, if your goal is to teach handwashing, outline the entire process while keeping in mind the unique needs of the child, as emphasized in ABA therapy.
Conduct a Task Analysis: Break down the target behavior into smaller, sequential actions. For handwashing, you might include turning on the faucet, wetting hands, applying soap, scrubbing, rinsing, and drying. This systematic approach, which incorporates response chaining, is essential for monitoring progress and making adjustments based on the child’s development.
Select a Suitable Linking Technique: Decide whether to use forward linking, backward linking, or total task linking based on how the student learns best and the complexity of the task. Forward chaining starts with the first step, while backward chaining begins with the last step, allowing for a customized approach that can enhance educational outcomes.
Instruct Each Phase Methodically: Teach each phase one at a time, using prompts and encouragement to support the young learner. For example, you might first show them how to turn on the faucet, offering help as needed. Active caregiver involvement is key here, as it complements professional interventions and fosters consistency in learning by utilizing response chaining.
Fade Prompts Gradually: As the young learner gains confidence, slowly reduce the assistance you provide, encouraging them to perform each task independently. This builds their confidence and reinforces their learning, which is an important part of empowering caregivers through ABA principles.
Reinforce Success: Celebrate the completion of each step with positive encouragement! This not only motivates the young learner to keep practicing but also helps them master the entire task. By understanding ABA principles, caregivers can make informed decisions that positively influence their child’s progress.
Remember, we’re here to help you every step of the way!

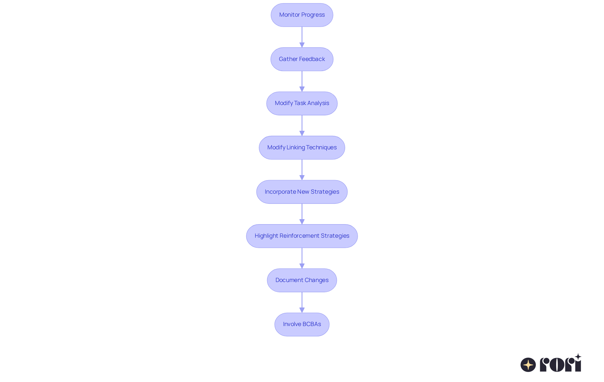
To effectively evaluate and adapt response chaining strategies for individual needs, let’s consider a few steps together:
Monitor Progress: Regularly check in on how the individual is doing at each stage of the behavior chain. Notice any challenges they face and celebrate their victories to reinforce positive behavior! By utilizing our behavior care engine, you can conduct functional behavior analysis to keep track of these progressions and create automatic reports for clinician review. This way, therapy remains responsive to the individual’s needs.
Gather Feedback: It’s essential to engage with caregivers to collect their thoughts on the learning process. Understanding their perspectives can provide valuable insights into what works well and what might need a little tweaking. Empowering them with ABA principles and strategies helps support their goals through active participation and data gathering.
Modify the Task Analysis: If a young learner is having a tough time with a specific phase, it’s a good idea to revisit the task analysis. Sometimes, breaking down the step further or offering additional support can enable a more tailored approach that matches the individual’s pace of understanding. This adaptability is crucial for building independence and ensuring effective skill development.
Modify Linking Techniques: Be open to adjusting the linking method if needed. For instance, if forward chaining isn’t yielding the desired results, consider transitioning to backward chaining or total task chaining. This flexibility can lead to more effective outcomes and enhance the overall efficacy of ABA therapy.
Incorporate New Strategies: As the young learner progresses, introducing new strategies or variations can keep them engaged and motivated. Think about gamifying the learning process or integrating technology to enhance their experience—making learning enjoyable is key!
Highlight Reinforcement Strategies: Don’t forget to use reinforcement strategies to encourage the young person during therapy. Positive reinforcement, like praise or access to preferred activities, can significantly boost engagement and promote desirable behaviors.
Document Changes: Keeping detailed records of the individual’s progress and any modifications made to the response chaining is vital. This documentation helps monitor advancements and guides future decisions, ensuring that therapy aligns with the young person’s development.
Involve BCBAs: Collaborating with Board Certified Behavior Analysts (BCBAs) is essential. They can conduct assessments and develop personalized treatment plans. Their expertise ensures that the strategies implemented are effective and tailored to the child’s unique needs, ultimately leading to significant progress in their development.

Response chaining serves as a powerful tool within ABA therapy, helping children learn complex skills by breaking them down into manageable, sequential steps. This method not only makes understanding easier but also nurtures independence, allowing young learners to build their confidence as they progress through each phase of a task. By actively involving caregivers in this process, we can significantly enhance the effectiveness of therapy, ensuring that the skills learned are consistently reinforced in everyday situations.
Throughout the article, we’ve explored key strategies for implementing response chaining. These include:
Plus, we emphasized the importance of:
These insights show how a structured yet flexible approach can lead to more effective outcomes in ABA therapy, benefiting both children and their families.
Ultimately, embracing response chaining in ABA therapy doesn’t just foster skill acquisition; it empowers caregivers to take an active role in their child's development. This collaborative effort is crucial in creating a supportive learning environment that adapts to each child's unique needs. By prioritizing these techniques and staying responsive to progress, caregivers and therapists can work together to unlock the full potential of young learners, paving the way for greater independence and success in their daily lives. Let’s explore this journey together!
What is response chaining in a behavioral context?
Response chaining is a behavioral method in Applied Behavior Analysis (ABA) that involves breaking down complex tasks into smaller, manageable steps, where each step links to the next, leading to the completion of a larger task.
How does response chaining benefit individuals with autism and ADHD?
Response chaining helps individuals with autism, ADHD, and various behavioral challenges learn new skills gradually by reinforcing each step of the process, making learning more structured and effective.
Can you provide an example of response chaining in action?
An example of response chaining is teaching a child to wash their hands, where the steps include turning on the faucet, wetting their hands, applying soap, and rinsing. Each action signals the next, facilitating understanding and skill acquisition.
Why is caregiver education important in the response chaining process?
Caregiver education is vital as it equips parents with ABA principles and strategies, allowing them to actively participate in their child's learning journey, make informed decisions, and contribute to effective and lasting behavioral improvements.