Case conceptualization in therapy is a vital process that goes beyond diagnosis to understand the complexities of a client's life. It involves drawing upon their unique history, strengths, and challenges to guide effective treatment. By fostering creativity and collaboration, therapists empower clients to discover new solutions and apply innovative mindsets to various aspects of their lives.
Research supports the efficacy of psychotherapy, with studies showing significant impact and better outcomes for those who receive treatment. Additionally, case conceptualization emphasizes the importance of examining underlying beliefs and integrating philosophy into psychiatric education. This holistic approach offers a path towards healing and self-discovery, empowering both therapists and clients in the therapeutic journey.
Case conceptualization in therapy is an intricate process that delves into the multifaceted nature of a client's life, drawing upon their unique history, strengths, and challenges to guide effective treatment. It is not merely about diagnosing a condition; it is an active and dynamic exploration that harnesses a client's creativity and inner resources to foster progress and healing. This collaborative journey between therapist and client is grounded in psychological principles and aims to in meaningful ways.
Therapists who engage in case conceptualization understand the perils of dwelling too long on problems, which can leave individuals feeling trapped in a cycle of helplessness. Instead, they encourage a creative approach, enabling clients to discover novel solutions to old problems or to reapply proven strategies in new contexts. This focus on creativity, as defined by the transformative power of finding new solutions, can be a catalyst for clients to apply this innovative mindset to various aspects of their lives.
Empirical evidence supports the efficacy of psychotherapy, with studies revealing an average effect size of 0.80—indicative of a significant impact in the behavioral sciences. Furthermore, the average person undergoing psychotherapy fares better than 79% of those who do not receive such treatment. These statistics underscore the value of psychotherapy for a broad range of diagnostic categories and across different age groups.
However, while the American Psychological Association (APA) acknowledges the effectiveness of psychotherapy, the nuances of its success remain an area for further exploration.
The importance of philosophy in psychiatric education is also highlighted in case conceptualization, underlining the significance of 'conceptual competence.' This encompasses the implicit philosophical assumptions that shape our understanding of psychiatric conditions and psychological suffering. By consciously examining these underlying beliefs, therapists can refine their scientific and clinical approaches, leading to more insightful and effective interventions.
In summary, case conceptualization is a vital component of therapy that transcends the limitations of diagnosis to offer a holistic, creative, and evidence-based pathway towards healing and self-discovery.
At the heart of effective therapy lies the process of case conceptualization, a vital component for understanding the multifaceted aspects of a client's life. This intricate process extends beyond mere conversations, enabling therapists to piece together the client's history, strengths, and struggles. Emphasizing the use of creativity, therapists encourage clients to draw upon their inner resources and envision novel solutions to their challenges.
An illustrative case is Harald, a man whose altruistic nature stemmed from a traumatic past event. By focusing on Harald's strengths rather than dwelling on his trauma, therapists could unlock new pathways for progress.
Drawing on the American Psychological Association's findings, psychotherapy exhibits a significant effect size of 0.80, indicating its high efficacy. In fact, 79% of individuals undergoing therapy report better outcomes compared to those without treatment. Recent research presented at the CHI Conference echoes these sentiments, showing that , such as a device that makes breathing tangible, can enhance a person's awareness and foster psychological change.
These insights emphasize the importance of individualized therapeutic interventions that leverage personal creativity and resourcefulness, moving away from problem-saturated mindsets towards meaningful growth and recovery.
Therapeutic case conceptualization is a multi-faceted and dynamic process that begins by gathering a client's background, like their personal history, family dynamics, and prior therapies. This foundational knowledge is crucial for understanding the individual within their unique context.
Following the initial information gathering, a therapist identifies the client's strengths, which can include their talents and abilities. This focus on strengths, as described by Solution Art, is akin to cultivating a creative mindset, encouraging clients to draw upon internal resources and look at challenges in new ways, fostering resilience and positive change.
The next step involves a careful examination of the client's limitations and challenges. Assessing these areas is not meant to keep the client mired in a 'problem-saturated mindset,' but rather to highlight areas where support is needed, paving the way for intervention and personal growth.
Diagnostic impressions and treatment guidance are then formulated based on the collected information. The resolution by the American Psychological Association (APA), which cites psychotherapy as effective across various conditions and age groups, supports the notion that a well-conceptualized treatment plan can lead to significant client improvements.
Lastly, constructing a timeline of significant life events is integral to understanding the client's journey and the impact of key experiences, such as traumas and transitions. Case studies, like that of Harald, demonstrate the value of integrating personal history into the conceptualization process, as past events can have a profound influence on present challenges.
Throughout the process, therapists balance the need for understanding the client's history with a , emphasizing creativity and resourcefulness. This balance aids in tailoring interventions that are not only grounded in psychological principles but also in the lived experience of the client.

The process of case conceptualization in therapy is a multifaceted journey where a therapist's expertise is critical for uncovering and addressing a client's unique challenges. It begins with a strengths-based assessment, a pivotal step that enables the focus to be on the client's capabilities and potential for growth. By highlighting what clients can achieve, therapists cultivate a positive and empowering atmosphere that encourages clients to leverage their inherent strengths.
A comprehensive diagnostic evaluation is the next critical stage, requiring meticulous collection and analysis of data to form an accurate understanding of the client's concerns. This may include utilizing , interviews, and observational techniques that delve into the complexities of the client's experiences and symptoms.
Integrating theoretical models into this process is like adding different lenses through which therapists can view their clients' issues. By employing various psychological theories, therapists can create a more nuanced and effective treatment plan that is tailored to the individual's specific needs.
Lastly, a collaborative client-therapist relationship is the cornerstone of effective case conceptualization. It is essential for therapists to establish trust and open lines of communication, ensuring that clients are active participants in developing their treatment plans. This collaboration lays the groundwork for a shared understanding and a more personalized approach to therapy.
The efficacy of these steps is underscored by research indicating that psychotherapy has a significant impact, with clients often faring better than those who do not receive treatment. Studies show that the average person undergoing psychotherapy is better off than approximately 79% of untreated individuals, a testament to the power of a well-constructed therapeutic approach.
Moreover, recent findings in medical research, like the link between Parkinson’s disease and autoimmune disorders, highlight the importance of considering co-occurring conditions in therapy, as they can influence both diagnostic evaluations and conceptualizations.
In conclusion, case conceptualization in therapy is an artful blend of science and empathy, requiring therapists to draw upon their knowledge, creativity, and collaborative spirit to guide clients toward positive change and well-being.

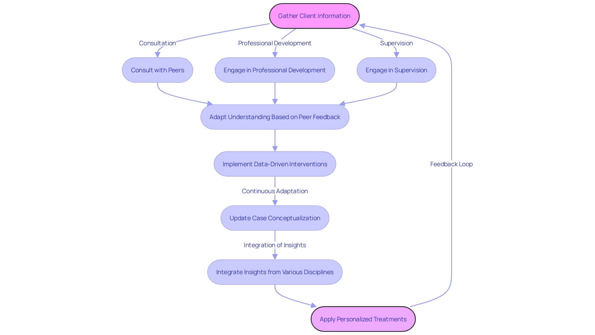
Navigating the intricacies of case conceptualization in therapy can be a complex endeavor. Therapists may face obstacles such as incomplete client information, multifaceted presentations, and the subjective nature of data interpretation. A proactive approach to these challenges involves a multifaceted strategy: gathering additional details, peer consultation, and continuous participation in professional development and supervision.
Emphasizing the dynamic nature of case conceptualization is vital. It's an ongoing process that evolves with the accumulation of new client information, necessitating flexibility and adaptability from therapists. A comprehensive understanding of a client's situation is akin to assembling a detailed mosaic, where each piece of information adds depth and clarity to the overall picture.
To bolster this process, therapists can incorporate lessons from various disciplines. For example, in the realm of big data analysis, a structured ten-step process is used to navigate through data cleaning, analysis, and visualization. These steps can be paralleled in therapy by systematically gathering data, exploring the client's context, and visualizing potential outcomes and interventions.
Moreover, current therapeutic interventions are increasingly leveraging data to inform timely and tailored strategies for issues like suicide prevention. The integration of Just-in-Time Adaptive Interventions (JITAI) into healthcare systems is one such example, where data-driven insights guide the customization of care. Therapists can draw parallels from such adaptive approaches to fine-tune their conceptualization practices.
Additionally, it's essential to recognize the power of creativity and resource-oriented methodologies in therapy. By encouraging clients to tap into their inner resources and view their situation through a creative lens, therapists can shift the focus from problem-saturation to solution-seeking. This shift can be transformative, leading to out of difficult situations.
Statistics reveal a sobering reality: a significant portion of the adult population in the United States is affected by mental health issues, yet many do not receive the necessary treatment. The challenges within the mental health care system, such as the shortage of psychiatrists and the varying expertise across different mental health professions, underscore the importance of effective case conceptualization. By understanding the qualifications and roles of different mental health professionals, therapists can better navigate the care landscape for their clients.
In summary, successful case conceptualization requires a holistic approach, drawing from interdisciplinary strategies, embracing innovation in data-informed interventions, and recognizing the transformative potential of creative, resource-based therapies. This approach will enable therapists to construct a more nuanced and effective framework for understanding and assisting their clients.

Therapists aiming to enhance their case conceptualization can adopt several best practices to foster effective treatment outcomes. Embracing a client-centered approach is fundamental, where the therapist deeply respects and incorporates the client's unique experiences and viewpoints into the therapeutic process. As the therapy progresses, it is essential to revisit and refine the conceptualization regularly, integrating any new insights that surface.
This dynamic approach aligns with the evidence that psychotherapy is beneficial for clients across various age groups, with an average effect size of 0.80, reflecting a substantial impact in the behavioral sciences.
Seeking consultation and supervision is also crucial, as it leverages the collective wisdom of experienced professionals, enriching the therapist's understanding and application of case conceptualization. Continuous professional development is another pillar, ensuring that therapists remain abreast of the latest research and evidence-based practices, thus enhancing their conceptual competence and staying current with philosophical and clinical advancements in psychiatry.
Moreover, building a collaborative relationship with the client is instrumental, actively involving them in the decision-making process and the establishment of therapeutic goals. This partnership is echoed in the Lexicon's aim to define , emphasizing the teamwork between primary care and behavioral health clinicians alongside patients and families. By categorizing problems, prioritizing them according to the patient's preferences, and weighing the likelihood of a successful response to treatment, therapists can devise a more personalized and effective intervention strategy.
Incorporating technology, such as brain-computer interfaces and tongue-controlled devices, into care strategies can also be considered, as these innovations reflect the expanding possibilities for enhancing client welfare and autonomy. Overall, the best practices for case conceptualization involve a nuanced and evolving understanding of the client, grounded in empirical evidence and enriched by a compassionate and collaborative therapeutic alliance.

Understanding the intricate dynamics of mental, emotional, and behavioral disorders requires a comprehensive approach. Case conceptualization, a cornerstone of effective therapy, involves a thorough evaluation that considers the client's history, challenges, and the interplay of various factors influencing their current state. This collaborative process empowers therapists to create tailored treatment plans, ensuring interventions are both relevant and responsive to the unique needs of each individual.
Within the broader scope of healthcare, the integration of clinical experience with academic learning, known as , has become increasingly valued. This paradigm shift is exemplified in medical education, where a blend of lectures and hands-on patient care - termed case-based learning (CBL) - is used to contextualize theoretical knowledge. Although CBL lacks a universally accepted definition, its essence lies in utilizing real or simulated clinical cases to enhance learning and engagement.
The significance of this approach is underscored by the prevalence of obesity, a complex chronic disease affecting over 41.9% of the US adult population. The economic impact of obesity, with medical costs reaching an estimated $173 billion in 2019, highlights the need for healthcare professionals to be adept at managing such chronic conditions effectively. Through case-based discussions that emphasize person-first language and minimize weight bias, healthcare teams can improve patient outcomes and tackle the challenges associated with obesity and related comorbidities like heart disease, hypertension, and diabetes.
Moreover, case management interventions, which provide support tailored to the needs of individuals, have been thoroughly analyzed through an extensive review of nearly 70,000 papers. This analysis aimed to determine the effectiveness of these interventions, their implementation fidelity, and the factors influencing their deployment. The findings stress the importance of matching interventions to the client's risk level and responsiveness to their needs, encompassing six specific components for successful case management.
The evolving landscape of mental health treatment is also reflected in the burgeoning literature on evidence-based group treatment (EBGT), which has produced multiple protocols for psychiatric disorders. These protocols, some adapted from individual therapy manuals and others uniquely designed for group settings, have garnered sufficient empirical evidence to warrant inclusion in meta-analytic summaries. This growth is set against the backdrop of Group Psychology and Group Psychotherapy's formal recognition as a specialty by the American Psychological Association in 2018.
These developments within therapy and healthcare education reveal a steadfast commitment to optimizing patient care through evidence-based practices. By integrating case conceptualization with innovative teaching methods and intervention strategies, professionals are better equipped to address the complexities of mental and physical health disorders, ultimately enhancing the quality of life for those they serve.
Case conceptualization in therapy is a vital process that goes beyond diagnosis to understand the complexities of a client's life. It involves drawing upon their unique history, strengths, and challenges to guide effective treatment. Research supports the efficacy of psychotherapy, with studies showing significant impact and better outcomes for those who receive treatment.
At the heart of effective therapy lies the process of case conceptualization. Therapists encourage clients to draw upon their strengths and creativity to find novel solutions to their challenges. This process begins with gathering a client's background and identifying their strengths, followed by a comprehensive diagnostic evaluation.
Integrating theoretical models allows therapists to create tailored treatment plans that address the individual's specific needs.
Challenges in case conceptualization can be overcome through proactive strategies such as gathering additional information, seeking consultation, and continuous professional development. By embracing a client-centered approach, therapists can incorporate the client's unique experiences and viewpoints into the therapeutic process. Seeking consultation and supervision enriches the therapist's understanding and application of case conceptualization.
In conclusion, case conceptualization in therapy is a dynamic and creative process that empowers clients to discover new solutions and apply innovative mindsets to their lives. By integrating interdisciplinary strategies and embracing a holistic approach, therapists can guide clients towards positive change and well-being.
What is case conceptualization in therapy?
Case conceptualization is a comprehensive process in therapy that involves understanding a client's personal history, strengths, and challenges to create an effective treatment plan. It goes beyond diagnosis and uses creativity and inner resources to facilitate personal change and healing.
Why is creativity important in case conceptualization?
Creativity is vital because it allows clients to find new solutions to old problems or apply successful strategies in fresh contexts. It helps move away from a problem-focused mindset and encourages innovative approaches to personal challenges.
How effective is psychotherapy according to empirical evidence?
Studies have shown that psychotherapy is highly effective, with an average effect size of 0.80, which is significant in behavioral sciences. Moreover, individuals undergoing psychotherapy fare better than 79% of those not receiving treatment.
What role does philosophy play in psychiatric education related to case conceptualization?
Philosophy plays a crucial role by highlighting 'conceptual competence,' which involves understanding the implicit philosophical assumptions that shape our perception of psychiatric conditions and psychological suffering. This awareness can lead to more insightful and effective interventions.
Can you give an example of how a person's strengths are used in therapy?
An example is the case of Harald, whose therapists focused on his altruistic nature to unlock new pathways for progress, rather than dwelling on his traumatic past. This strengths-based approach can lead to significant improvements.
What are the steps in the therapeutic case conceptualization process?
The process includes gathering a client's background information, identifying their strengths, examining limitations and challenges, formulating diagnostic impressions and treatment guidance, and constructing a timeline of significant life events.
How do therapists use psychological assessments in case conceptualization?
Therapists may use assessments, interviews, and observational techniques to form a thorough understanding of the client's concerns, which helps in creating an accurate and tailored treatment plan.
What are some common challenges in case conceptualization and how are they addressed?
Challenges include incomplete client information, complex presentations, and subjective data interpretation. Solutions involve gathering more details, seeking peer consultation, and engaging in professional development and supervision.
What are the best practices for implementing case conceptualization?
Best practices include adopting a client-centered approach, revisiting and refining the conceptualization regularly, seeking consultation and supervision, continuous professional development, and building a collaborative relationship with the client.
How does technology play a role in case conceptualization?
Technological innovations like brain-computer interfaces and tongue-controlled devices can enhance client welfare and autonomy, reflecting the possibilities for improving care strategies.