Forward and backward chaining are two effective teaching techniques used in Discrete Trial Training (DTT) to help children with autism learn complex skills. These methods break down skills into smaller, sequential steps, allowing for a gradual build-up of the skill set. Forward chaining starts with teaching the initial step until mastery, while backward chaining begins with the final step and works backward.
Both approaches align with cognitive learning principles and have been shown to enhance learning outcomes. In this article, we will explore the advantages and disadvantages of forward and backward chaining, their key differences, when to use each method, and real-life examples. By understanding the benefits and applications of these techniques, parents and educators can empower children with valuable skills and foster their overall development.
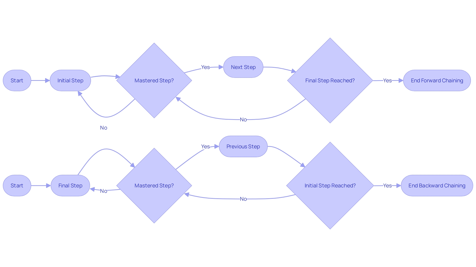
Discrete Trial Training, or DTT, employs various teaching techniques to help children with autism learn complex skills efficiently. One such technique is , which involves breaking down a skill into smaller, sequential steps. This approach starts by teaching the initial step of the skill until the child masters it.
Successive steps are then introduced one at a time, allowing for a gradual build-up of the skill set.
Forward chaining is akin to constructing a bridge, where each brick must be securely placed before adding the next. This ensures that each step is learned thoroughly, providing a solid foundation for the subsequent steps. As this method unfolds, the learner gains confidence and competence, paving the way for the complete mastery of the skill.
The effectiveness of forward chaining in DTT is underscored by its alignment with cognitive learning principles. It mirrors the way our brains naturally process and build upon information. Moreover, this technique is supported by empirical evidence suggesting that breaking down tasks into smaller components can significantly enhance learning outcomes for individuals with learning differences.

Forward chaining is a methodical teaching approach that involves guiding learners through a series of steps towards skill acquisition. Initially, the instructor provides support at each stage, with assistance tailored to ensure the learner's success. As the learner gains proficiency, these prompts are systematically reduced, fostering a gradual transition to independence.
This strategy not only bolsters the learner's confidence by allowing them to achieve early successes but also lays a foundation for further skill development as they master each element of the task. The effectiveness of this process is evident in its widespread application, from improving project management teams' efficiency to enhancing technological solutions for streamlined healthcare processes. By employing forward chaining, learners are equipped to solve complex problems and express creativity, which are critical components of skill mastery.
The impact of such learning strategies is significant, as organizations like Spotify acknowledge the challenges in measuring learning outcomes, yet recognize the value of applied learning in driving innovation and satisfaction. This underscores the importance of forward chaining as a and achieving educational and organizational objectives.

Forward chaining is a teaching methodology that offers several practical advantages. One of the key benefits is that it allows learners to achieve , which can significantly boost their motivation and overall confidence. By breaking down complex skills into smaller, incremental steps, forward chaining simplifies the learning process, making it less daunting for the learner.
Each step can be mastered at the individual's own pace, which facilitates a deeper understanding and retention of the skill being taught.
However, it's important to note that while forward chaining is effective, it may require a greater investment of time and resources. Each step in the chain needs individual instruction and mastery before moving on to the next, which can extend the learning period. Despite this, the personalized approach to skill development that forward chaining offers often results in a more robust and enduring learning outcome, making it a valuable technique in various educational settings.
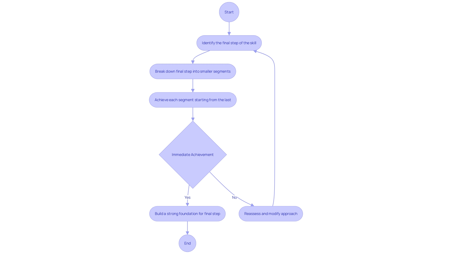
Backward chaining in Discrete Trial Training (DTT) is a technique that involves teaching a skill by breaking it down into smaller steps and initially having the instructor perform all but the last step. The learner's task is to master this final step. Once the learner has mastered it, the instructor reduces their involvement, allowing the learner to take on the second-to-last step, and the process continues until the learner can perform the entire skill independently.
This and competence with each successfully completed step.

Utilizing the technique, children in learning scenarios culminate their efforts by achieving success in the concluding segment of the activity. This strategy is not only empowering but also fosters a sense of achievement as they initially focus on mastering just the final step. Over time, as their skills and confidence grow, they gradually assume more of the preceding steps, furthering their progression.
By emphasizing the completion of tasks and the joy of accomplishment, backward chaining aligns with best practices in coordinated care and the enhancement of technology solutions that streamline processes for providers. This approach mirrors the principles of effective project management, where key performance indicators such as completion rates and adherence to timelines are prioritized. Moreover, advancements in fields like software development underscore the necessity of manageable and efficient learning methods, similar to backward chaining, in keeping pace with rapidly evolving technologies.
The method's contribution to skill development and behavior improvement is underscored by the fact that, akin to problem solving, learning is a journey that often begins with imitation and culminates in the mastery of complex skills.
Backward chaining is a technique that shares benefits with forward chaining, such as the breakdown of complex tasks into smaller, more manageable segments, which facilitates immediate achievement. By starting with the last step and moving backward, it ensures that learners experience success from the outset. However, can require more patience initially, as learners only become actively engaged in the final steps of the task sequence.
This method can be particularly effective when the goal is to build a strong foundation for the final step of a skill, which is often the most crucial part to master. By focusing on perfecting this final piece first, learners can progress through the earlier steps with greater confidence and competence.

Discrete Trial Training (DTT) is akin to constructing a building, starting with a strong foundation and adding layers to achieve a complete structure. In DTT, forward chaining is like laying the groundwork and building up from there, beginning with the initial step and moving on to the next only after the previous one is mastered. Contrastingly, backward chaining can be compared to starting with the roof and working downwards - learners begin with the final step of a skill sequence and progressively learn each preceding step.
Each of these methods is supported by the concept of brain plasticity, the brain's ability to change and adapt as a result of experience, which is crucial for skill acquisition.
The choice between forward and backward chaining may depend on the and the specific skill being taught. For example, forward chaining might be best for tasks where early steps are simpler and can build confidence, while backward chaining could be more effective for tasks where the final step is motivating and provides a clear sense of accomplishment. Each step, no matter the direction, is a critical link in the chain of learning, serving as a building block towards the ultimate goal of skill mastery.

In the realm of ABA therapy, the tailored instruction of skills such as self-care, social interactions, and academic knowledge often employs the strategic methods of forward and backward chaining. These techniques are adeptly chosen based on the unique characteristics of each skill being taught, alongside consideration of the learner's individual needs and abilities. Additionally, the selection process is influenced by the preferences of both the instructor and the learner, aiming to create an optimal learning environment.
For instance, forward chaining may begin with teaching the initial step of a sequence until mastery, then progressively adding subsequent steps. Conversely, backward chaining involves mastering the final step first, then working backwards through the sequence. This individualized approach aligns with the ethos of for all children, including those with autism who may face additional challenges.
By addressing their specific needs and leveraging their unique strengths, we can reduce stressors and provide the necessary resources for caregivers to foster their children's development. This approach is not only a cornerstone of mental health but is also crucial for societal equity, aiming to "make the race fair" for every child as envisaged by the late Dr. David (Dan) R. Offord.

Choosing between forward chaining and backward chaining in teaching new skills is an important consideration for any instructional design. Each method has its distinct advantages depending on the particular needs of the learner and the task at hand. With forward chaining, the learner is guided through the steps of a task in a , starting from the very first step.
This approach is particularly beneficial when the learner's motivation is bolstered by early successes, which is essential for tasks where the initial steps are foundational and must be mastered before progressing.
Conversely, backward chaining involves teaching the final step of the skill first, then working backwards through the task. This method can be extremely effective when the final step is the most complex part of the skill, or when it's crucial for the learner to experience the end goal to remain engaged. Backward chaining provides the learner with a strong understanding of the task's objective from the outset, which can be particularly motivating and help to reinforce the relevance of each preceding step.
When considering these two strategies, it’s essential to evaluate the learner's existing abilities and the complexity of the skill to determine the most suitable approach. For example, a learner who thrives on immediate gratification and has the foundational skills may excel with forward chaining. On the other hand, a learner who requires a clear understanding of the task's purpose to stay motivated might benefit more from backward chaining, as it allows them to experience success at the end of the task from the beginning of the learning process.
In essence, the decision between forward and backward chaining is a strategic one that should be tailored to the unique needs of each learner, ensuring that they not only acquire new skills effectively but also maintain the motivation and understanding necessary to apply these skills independently.
When guiding a child through the learning process, the choice between forward and backward chaining can be quite impactful. For example, using forward chaining to teach shoe tying, you would start with the initial step of crossing the laces. After the child masters this, you continue to the next steps, one at a time, until they can tie their shoes independently.
In contrast, backward chaining begins at the end. You'd perform every step but the last, allowing the child to complete the task, and gradually work backward from there. These strategies do not just teach a skill in isolation; they build upon the child's , reinforcing that true skill development is rooted in knowledge accumulation.
The debate between skills and knowledge is longstanding and significant in educational circles. As cognitive psychologist Dan Willingham puts it, "thinking well requires knowing facts," emphasizing that critical thinking and problem-solving are deeply tied to factual knowledge. Rather than viewing skills and knowledge as separate, it's essential to recognize that skills are the application of knowledge.
This perspective is crucial not just for individual educators but for the broader educational landscape, as evidenced by discussions in publications like the Sunday Times and by organizations such as the National Education Association.
In our rapidly advancing world, where language models like GPT-3 and Natural Language Processing are changing the way we interact with information, the principles of chaining can similarly advance our approach to teaching. By skillfully intertwining knowledge and skills, we can foster a learning environment where children are equipped to think critically, problem-solve, and apply their knowledge to new and diverse situations, preparing them to navigate the complexities of the world.
The process of teaching new skills through forward or backward chaining is a systematic approach that can be applied effectively with careful planning and execution. The first step is to pinpoint the exact skill or behavior that needs to be taught. Once identified, the skill should be deconstructed into small, manageable steps arranged sequentially.
This decomposition reveals the natural starting point for either chaining method. Next, choose between forward or backward chaining based on the skill at hand and the learner's needs. In forward chaining, instruction begins with the initial step, providing support as necessary.
For backward chaining, all steps except the final one are taught, allowing the learner to complete the last step independently. As the learner gains proficiency, gradually remove prompts and support to encourage independent performance. It is essential to wait until the learner consistently performs one step before introducing the next.
To ensure the skill is truly learned, and with different materials, reinforcing the learner's ability to generalize the skill. Continuous monitoring and assessment of the learner's progress are crucial to adapt the teaching strategy and steps to optimize learning outcomes. Through this methodical approach, forward and backward chaining can successfully foster new skills and enhance independence in learners.
In conclusion, forward and backward chaining are effective teaching techniques used in Discrete Trial Training (DTT) for children with autism. Both methods break down skills into smaller steps, allowing for gradual skill development.
Forward chaining starts with teaching the initial step until mastery, while backward chaining begins with the final step and works backward. These approaches align with cognitive learning principles and enhance learning outcomes for individuals with learning differences.
The advantages of forward chaining include immediate success, increased motivation, and simplified learning processes. However, it may require more time and resources.
Backward chaining allows learners to experience success from the beginning, focusing on mastering the final step first. This method is effective for complex tasks or when learners need a clear understanding of the task's objective.
The choice between forward and backward chaining depends on the learner's needs and the specific skill being taught. Forward chaining is beneficial for building confidence, while backward chaining is effective for motivation and a sense of accomplishment.
In ABA therapy, forward and backward chaining are used to teach various skills. The selection of the chaining method is based on skill characteristics, learner abilities, and preferences.
When implementing chaining, it is important to break the skill into manageable steps, gradually reduce support, and practice in different settings.
By understanding the benefits and applications of forward and backward chaining, parents and educators can empower children with valuable skills. These techniques provide a systematic approach to skill acquisition and promote independence in learners.
What is forward chaining in Discrete Trial Training (DTT)?
Forward chaining is a teaching technique used in DTT that breaks down a complex skill into smaller, sequential steps. It begins with teaching and mastering the initial step before introducing subsequent steps one at a time.
How does forward chaining work?
In forward chaining, an instructor supports a learner through each stage of skill acquisition, starting with the first step. Support is gradually reduced as the learner becomes more proficient, allowing for a smooth transition to independence.
What are the advantages of forward chaining?
The main advantages of forward chaining include allowing for immediate success, boosting motivation and confidence, simplifying the learning process, and facilitating deep understanding and retention of the skill.
What are the disadvantages of forward chaining?
The main disadvantages of forward chaining are that it may require more time and resources, as each step needs to be individually instructed and mastered before moving on to the next.
What is backward chaining in DTT?
Backward chaining is a technique where a skill is broken down into steps and the instructor performs all but the last step. The learner masters the final step first and then progressively takes on the preceding steps until they can perform the entire skill independently.
How does backward chaining work?
Backward chaining empowers learners by having them focus on mastering the final step first. As their skills improve, they gradually take on more of the preceding steps, which fosters a sense of accomplishment and progression.
What are the advantages of backward chaining?
The benefits of backward chaining include facilitating immediate achievement and focusing on perfecting the final step first, which can be crucial. This helps learners progress with greater confidence and competence.
What are the disadvantages of backward chaining?
The main disadvantage of backward chaining is that it may require more patience initially, as learners are only actively engaged in the final steps of the task sequence.
What are the key differences between forward and backward chaining?
In forward chaining, the learning process starts with the initial step and builds up, whereas backward chaining begins with the final step and works backward. The choice between the two may depend on the individual learner's needs and the specific skill being taught.
When should you use forward chaining versus backward chaining?
Use forward chaining when early steps are foundational and success in these can motivate the learner. Backward chaining is effective when the final step is complex or particularly motivating, providing a clear sense of the skill's end goal.
Can you provide an example of forward chaining?
An example of forward chaining is teaching shoe tying by starting with crossing the laces and then moving through the subsequent steps until the child can tie their shoes independently.
Can you provide an example of backward chaining?
Using backward chaining to teach shoe tying would involve the instructor performing every step but the last, allowing the child to complete the knot, and then teaching the preceding steps in reverse order.
How are forward and backward chaining implemented?
To implement either method, begin by breaking down the skill into manageable steps. Choose the appropriate chaining method, provide necessary support, and gradually reduce prompts as the learner gains proficiency. Practice across settings and continuously monitor progress.
What is the importance of chaining techniques in education?
Chaining techniques are important in education because they facilitate the acquisition of complex skills by breaking them down into smaller steps, which can be particularly beneficial for learners with autism or other learning differences.