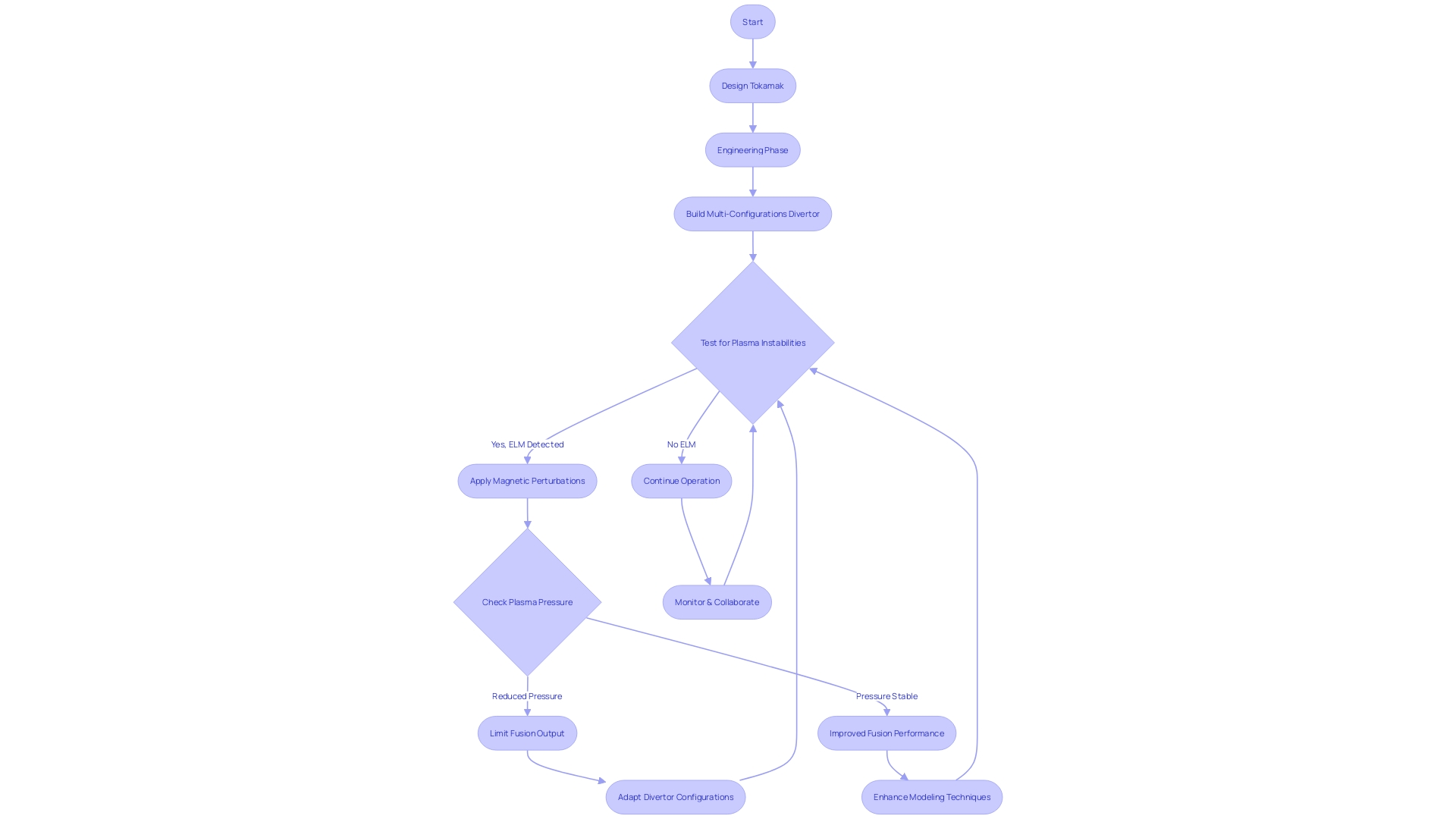
Within the realm of fusion research, the development of the Divertor Tokamak Test (DTT) facility has introduced a groundbreaking component known as the Multi-Configurations Divertor. This advanced technology plays a crucial role in steering and conditioning the plasma, the hot and charged state of matter that fuels fusion reactions. Its primary function is to extract excessive heat and unwanted impurities, ensuring the purity of the plasma and the integrity of the fusion process.
The unique adaptable design of the divertor allows it to cater to varying plasma conditions and experimental requirements, addressing the challenges posed by the unpredictable behavior of plasma. Scientists are continuously refining algorithms and models to enhance the understanding and control of plasma behavior, with the validation of these models through experiments providing confidence in their predictive capabilities. The fusion sector is witnessing remarkable progress, with innovative designs and relentless scientific inquiry driving the journey towards sustainable nuclear fusion.
Within the realm of fusion research, the evolution of the Divertor Tokamak Test (DTT) facility stands out, featuring a Multi-Configurations Divertor at its core. This advanced component is essential for steering and conditioning the plasma—a hot, charged state of matter composed of free electrons and atomic nuclei that fuels fusion reactions. Its pivotal function is to extract excessive heat and unwanted impurities, which are critical for maintaining plasma purity and the integrity of the fusion process. The divertor is expertly engineered to endure the rigors of extreme heat, formidable magnetic fields, and the relentless bombardment of high-energy particles.
The unique of the divertor relates to its adaptable design, allowing it to be tailored to varying plasma conditions and experimental requirements. This adaptability is crucial, as researchers strive to minimize the uncertainties that come with plasma behavior. Predicting plasma core temperature and density with precision is challenging, with variations across the radius and over time being particularly elusive. These factors underscore the complexity of creating a stable and efficient fusion environment.
To address these challenges, scientists are developing sophisticated algorithms and models designed to be applicable not only to current fusion devices such as WHAM and CMFX but also to future iterations. The validation of these models through actual experiments imbues researchers with confidence in their predictive capabilities. One such innovative approach involves using microwaves generated by gyrotrons to heat the plasma and drive a current within it, a technique known as electron cyclotron current drive (ECCD).
The DTT's design reflects a synthesis of current scientific knowledge and the anticipation of future advancements. As detailed in the journal 'Nuclear Fusion,' the ongoing collaborative efforts to refine tokamak technology have encountered obstacles, including delays and cost overruns. These have been exacerbated by the intricacies of international collaboration and recent global events such as the pandemic, which have disrupted component production. Nevertheless, the progress in understanding plasma behavior, coupled with the enhanced modeling of micro-instabilities and plasma details, continues to propel the field forward towards the realization of sustainable nuclear fusion.

Innovations in fusion energy research are being bolstered by the development of multi-configuration divertor designs, which represent a significant leap in the optimization of plasma performance. These designs stand at the forefront of fusion science, offering a versatile platform that allows for the testing of . This flexibility is crucial in understanding the intricate behavior of plasma under differing conditions and is key to enhancing the overall efficiency of fusion reactors.
Crucial to the progress in this field is the work being done on algorithms and models that are not confined to current devices like WHAM and CMFX but are extendable to future fusion machines. The confidence in these models grows as they are validated through experiments, providing credible predictions for the future of fusion energy. Additionally, these efforts aim to minimize the uncertainties that are commonly encountered in experimental fusion research. For instance, while it is possible to approximate the core temperature and density of plasma, the variations across different radii and over time remain challenging to predict. Addressing these micro-instabilities and intricate details of plasma behavior is essential for advancing our understanding and control of fusion reactions.
Recent publications in the journal 'Nuclear Fusion' highlight the role of microwaves, generated by gyrotrons, in driving current within the plasma through electron cyclotron current drive (ECCD). This process not only heats the plasma but also contributes to the essential current drive within the reactor. Furthermore, the UK's fusion sector, particularly at Culham near Oxford, is seeing an expansion with about 200 companies and organizations involved. The sector's growth emphasizes the need for a skilled workforce, ready to tackle the technological advances and investments that are inherently unpredictable in this cutting-edge field.
This dynamic environment presents a dual challenge: developing fusion reactors that produce more energy than they consume and efficiently extracting heat from the plasma. Research initiatives, including those at the MIT Energy Initiative (MITEI), are exploring advanced materials that could meet these challenges. Support from corporate members is crucial in propelling MIT's efforts to realize the technologies necessary for harvesting fusion energy. As the fusion sector moves from research to commercial power plant delivery, it becomes clear that the journey of fusion energy from concept to reality is underway, fueled by innovative designs and relentless scientific inquiry.
Fusion reactors, such as tokamaks, employ various divertor configurations to manage plasma behavior and heat extraction. The Single Null configuration, prevalent in many tokamaks, is renowned for its efficacy in heat management and impurity control. Meanwhile, the Double Null setup enhances plasma stability and reduces the burden of heat loads. The Snow Flake configuration stands out for its ability to promote plasma detachment and improve impurity screening.
Innovative configurations like the X-Divertor and Super-X are designed with performance and efficient heat management in mind. Their implementation could potentially lead to breakthroughs in fusion technology. Recent research and development efforts focus on refining algorithms and models that cater to current and future tokamak designs. Validating these models through is crucial, as it instills confidence in predictions for future reactor performance and contributes to reducing experimental uncertainties.
Challenges such as predicting plasma core temperature and density distributions are addressed by developing detailed models that can anticipate micro-instabilities and intricate plasma details. This approach is essential for achieving stable plasma states and optimizing reactor performance. Publications in esteemed journals like Nuclear Fusion highlight the significance of these advancements and confirm that the fusion research community is making substantial progress.
Advances in power electronics, such as multiphase variable-speed drives, and the management of voltage transients in IGBT systems, are also critical to the evolution of fusion energy systems. Protection mechanisms like PTVS and TVS diodes from Bourns are being designed to safeguard against voltage spikes that can cause system failures. These components are integral to ensuring the reliability and longevity of fusion reactors.
Moreover, the potential of fusion energy to provide distributed energy production is a transformative prospect. It promises the decentralization of energy sources, which could benefit remote and infrastructure-limited regions significantly. Fusion's role in propelling cutting-edge technologies such as artificial intelligence is also a subject of discussion, showcasing its broader impact beyond energy production. The abundant and cost-effective fuel source for fusion, deuterium, positions fusion power as a contender for sustainable and economical energy in the future.
Crafting a diverter system for nuclear fusion reactors is a feat of advanced engineering, demanding meticulous attention to thermal dynamics and material resilience. As the fusion process unleashes immense heat and energetic particles, the divertor's role is to manage and divert these intense fluxes, protecting the reactor's integrity. Therefore, selecting materials that can endure the harsh bombardment of high-energy particles while maintaining a clean environment to sustain the fusion reaction is of paramount importance.
Moreover, the divertor's design is not just about withstanding the present conditions but also anticipating maintenance needs. It should allow for efficient component replacement, ensuring the system's long-term reliability without extensive downtime. This foresight in design is akin to the approach taken in The Haweswater Aqueduct Resilience Program (HARP), where a comprehensive understanding of the asset's current and future performance was central to developing a robust maintenance and risk mitigation strategy for a crucial water supply infrastructure serving millions.
In the realm of aviation, the introduction of electric passenger aircraft by Joby Aviation heralds a new era of transportation, where efficient design translates into quieter, cleaner, and more sustainable air travel. This paradigm shift in transportation technology underscores the importance of breakthroughs in engineering that combine longevity, efficiency, and sustainability—the same principles that guide the development of a cutting-edge divertor for fusion reactors.
As we delve into the intricacies of magnetic fields and plasma behavior within tokamaks, the significance of managing instabilities becomes clear. The magnetic islands that form as a result of field tearing and reconnection pose a challenge to plasma confinement and, ultimately, the efficiency of fusion energy production. Addressing this issue head-on with intelligent divertor design is critical to ensuring that these instabilities do not compromise the reactor's performance or safety.
In the journey to harness nuclear fusion as a clean energy source, the lessons learned from diverse engineering projects—be it water supply resilience or the advent of air taxis—serve as valuable insights. They remind us that the success of such an ambitious endeavor rests on our ability to anticipate future demands, integrate flexible solutions for maintenance, and design for both performance and longevity.

The Multi-Configurations Divertor in the Divertor Tokamak Test (DTT) facility is groundbreaking technology that plays a crucial role in steering and conditioning plasma for fusion reactions. Its adaptable design caters to varying conditions and experimental requirements, addressing the challenges posed by unpredictable plasma behavior.
Scientists continuously refine algorithms and models to enhance understanding and control of plasma behavior, validating them through experiments. This progress in fusion research, driven by innovative designs and relentless scientific inquiry, propels us closer to sustainable nuclear fusion.
Multi-Configurations Divertor designs optimize plasma performance and enhance fusion reactor efficiency. Ongoing efforts in developing extendable algorithms and models minimize uncertainties in research. Microwaves generated by gyrotrons, through electron cyclotron current drive (ECCD), contribute to heating the plasma and driving essential current within the reactor.
Different divertor configurations, such as Single Null, Double Null, Snow Flake, X-Divertor, and Super-X, manage plasma behavior and heat extraction in fusion reactors. Refined algorithms and models, addressing micro-instabilities and intricate plasma details, are crucial for stable plasma states and optimized reactor performance.
Engineering divertor systems for fusion reactors demands advanced skills and attention to thermal dynamics and material resilience. Selecting materials enduring intense heat and energetic particles while maintaining a clean environment is paramount. Anticipating maintenance needs and allowing efficient component replacement ensures long-term reliability.
In conclusion, the Multi-Configurations Divertor and ongoing fusion research advancements offer promising prospects for sustainable nuclear fusion. The adaptable divertor design, coupled with refined algorithms and models, enhances our understanding and control of fusion reactions. As we continue this journey, innovative designs and relentless scientific inquiry drive us closer to realizing the potential of fusion energy.
What is a Multi-Configurations Divertor?
A Multi-Configurations Divertor is a component in fusion reactors that handles the steering and conditioning of plasma. Its main functions are to remove excessive heat and unwanted impurities from the plasma, which is essential for maintaining its purity and the integrity of the fusion process.
Why is the Multi-Configurations Divertor crucial for fusion reactors?
The divertor is critical because it needs to manage extreme conditions such as intense heat, powerful magnetic fields, and the bombardment of high-energy particles without disrupting the plasma's stability or contaminating it.
What does the term "multi-configurations" refer to in the context of the divertor?
"Multi-configurations" means that the divertor has an adaptable design that can be adjusted to suit different plasma conditions and experimental requirements, helping to address the unpredictable behavior of plasma during fusion experiments.
How do gyrotrons contribute to the functioning of a fusion reactor?
Gyrotrons generate microwaves that are used in a technique known as electron cyclotron current drive (ECCD), which heats the plasma and drives a current within it, contributing to the maintenance of the necessary conditions for fusion.
What are some of the challenges faced by the Divertor Tokamak Test (DTT) facility?
The DTT has encountered challenges such as delays, cost overruns, and disruptions in component production due to international collaboration complexities and global events like the pandemic.
What are the benefits of multi-configuration divertor designs?
These designs offer flexibility in testing various plasma scenarios, improve our understanding of plasma behavior under different conditions, and enhance the overall efficiency of fusion reactors.
Which organizations are involved in the UK's fusion sector expansion?
About 200 companies and organizations, particularly around Culham near Oxford, are involved in the expansion of the UK's fusion sector.
Can you name a few divertor configurations used in tokamaks?
Common configurations include Single Null, Double Null, Snow Flake, X-Divertor, and Super-X, each with different benefits for managing plasma behavior and heat extraction.
Why is validating models and algorithms through experiments important?
Validating these through experiments provides confidence in predictive capabilities for future reactor performance and helps minimize uncertainties in experimental fusion research.
What technical advancements are being made in power electronics for fusion reactors?
Advancements include multiphase variable-speed drives and the management of voltage transients in IGBT systems, with protection mechanisms like PTVS and TVS diodes from Bourns to guard against voltage spikes.
How could fusion energy impact distributed energy production?
Fusion energy could allow for the decentralization of energy sources, which would be significantly beneficial for remote and infrastructure-limited regions.
What are the engineering and technical requirements for crafting a divertor system?
Designing a divertor system requires careful consideration of thermal dynamics and material resilience to withstand intense heat and energetic particles while also facilitating maintenance and ensuring long-term reliability.
How does the divertor design draw from other engineering fields?
The divertor design takes inspiration from various engineering projects by emphasizing the need for longevity, efficiency, and sustainability, as well as incorporating strategies for anticipating future demands and maintenance needs.